Suppr超能文献

NEDD9可能通过抑制Smad7促进上皮-间质转化和干性来调节肝癌细胞转移。

NEDD9 may regulate hepatocellular carcinoma cell metastasis by promoting epithelial-mesenchymal-transition and stemness via repressing Smad7.

作者信息

Wang Zhipeng, Shen Min, Lu Peng, Li Xiao, Zhu Shaojun, Yue Shuqiang

机构信息

School of Pharmacy, Fourth Military Medical University, Xi'an, China.

Department of Cardiovascular Diseases, Xijing Hospital, Xi'an, China.

出版信息

Oncotarget. 2017 Jan 3;8(1):1714-1724. doi: 10.18632/oncotarget.13852.

Abstract

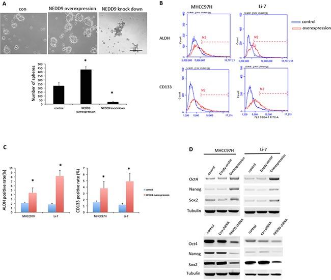
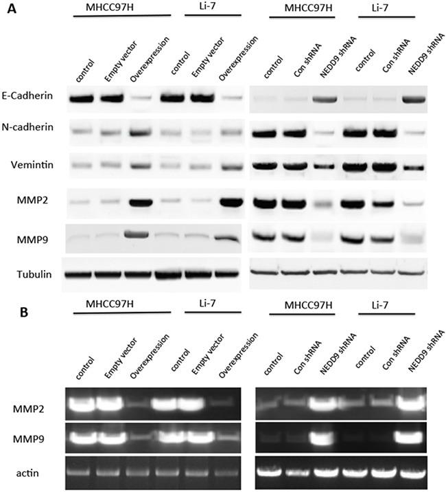
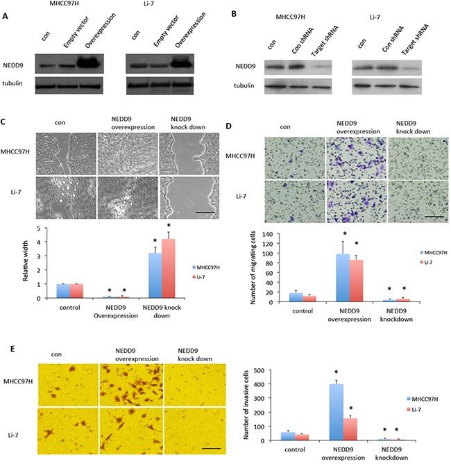
Overexpression of neural precursor cell expressed, developmentally downregulated 9 (NEDD9) is a prognostic marker of many cancers, including hepatocellular carcinoma (HCC). However, the functions and mechanisms of NEDD9 are unclear. We found that upregulation of NEDD9 promoted migration, invasion and cell-to-extracellular matrix adhesion of HCC cells. NEDD9 also induced the epithelial-mesenchymal transition (EMT) and expression of matrix metalloprotein 2 (MMP2). Increased aldehyde dehydrogenase (ALDH) activity and CD133-positive cells were observed in HCC cells with high expression of NEDD9, corresponding to greater sphere formation in cancer stem cells (CSCs). NEDD9 deregulated Smad7 expression to inhibit Smad signaling and binding to the FAK-Src-Crk complex. We propose that this is the mechanism by which NEDD9 induced CSC properties.

摘要

神经前体细胞表达、发育下调基因9(NEDD9)的过表达是包括肝细胞癌(HCC)在内的多种癌症的预后标志物。然而,NEDD9的功能和机制尚不清楚。我们发现NEDD9的上调促进了HCC细胞的迁移、侵袭及细胞与细胞外基质的黏附。NEDD9还诱导上皮-间质转化(EMT)及基质金属蛋白酶2(MMP2)的表达。在NEDD9高表达的HCC细胞中观察到醛脱氢酶(ALDH)活性增加及CD133阳性细胞增多,这与癌症干细胞(CSC)中更强的成球能力相对应。NEDD9使Smad7表达失调,从而抑制Smad信号传导并与FAK-Src-Crk复合物结合。我们认为这就是NEDD9诱导CSC特性的机制。

https://cdn.ncbi.nlm.nih.gov/pmc/blobs/dbb8/5352091/b5c400a8afab/oncotarget-08-1714-g001.jpg

文献AI研究员

20分钟写一篇综述,助力文献阅读效率提升50倍。

立即体验

用中文搜PubMed

大模型驱动的PubMed中文搜索引擎

马上搜索

文档翻译

学术文献翻译模型,支持多种主流文档格式。

立即体验