Suppr超能文献

人类长链非编码RNA独特的转录和RNA加工模式

Distinctive Patterns of Transcription and RNA Processing for Human lincRNAs.

作者信息

Schlackow Margarita, Nojima Takayuki, Gomes Tomas, Dhir Ashish, Carmo-Fonseca Maria, Proudfoot Nick J

机构信息

Sir William Dunn School of Pathology, University of Oxford, South Parks Road, Oxford OX1 3RE, UK.

Sir William Dunn School of Pathology, University of Oxford, South Parks Road, Oxford OX1 3RE, UK.

出版信息

Mol Cell. 2017 Jan 5;65(1):25-38. doi: 10.1016/j.molcel.2016.11.029. Epub 2016 Dec 22.

Abstract

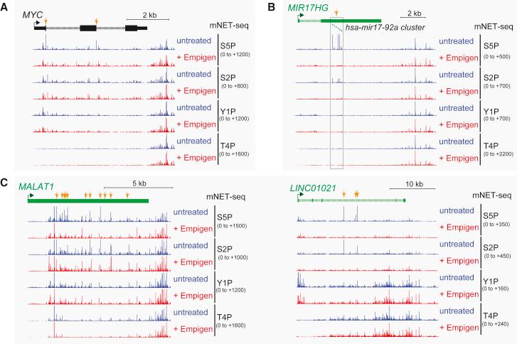
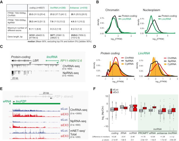
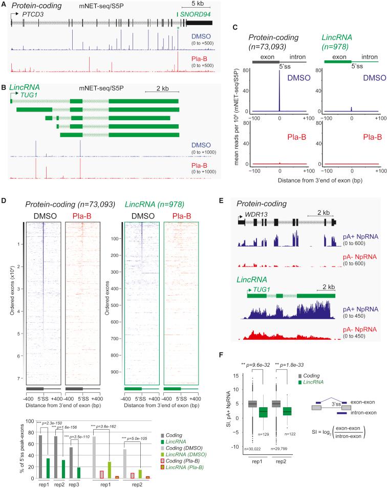
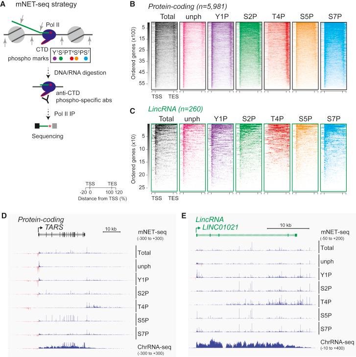
Numerous long intervening noncoding RNAs (lincRNAs) are generated from the mammalian genome by RNA polymerase II (Pol II) transcription. Although multiple functions have been ascribed to lincRNAs, their synthesis and turnover remain poorly characterized. Here, we define systematic differences in transcription and RNA processing between protein-coding and lincRNA genes in human HeLa cells. This is based on a range of nascent transcriptomic approaches applied to different nuclear fractions, including mammalian native elongating transcript sequencing (mNET-seq). Notably, mNET-seq patterns specific for different Pol II CTD phosphorylation states reveal weak co-transcriptional splicing and poly(A) signal-independent Pol II termination of lincRNAs as compared to pre-mRNAs. In addition, lincRNAs are mostly restricted to chromatin, since they are rapidly degraded by the RNA exosome. We also show that a lincRNA-specific co-transcriptional RNA cleavage mechanism acts to induce premature termination. In effect, functional lincRNAs must escape from this targeted nuclear surveillance process.

摘要

众多长链居间非编码RNA(lincRNA)由RNA聚合酶II(Pol II)转录产生于哺乳动物基因组。尽管lincRNA具有多种功能,但其合成与周转仍鲜为人知。在此,我们确定了人类HeLa细胞中蛋白质编码基因和lincRNA基因在转录和RNA加工方面的系统性差异。这是基于一系列应用于不同核组分的新生转录组学方法,包括哺乳动物天然延伸转录本测序(mNET-seq)。值得注意的是,针对不同Pol II CTD磷酸化状态的mNET-seq模式显示,与前体mRNA相比,lincRNA的共转录剪接较弱,且其Pol II终止不依赖于聚腺苷酸化信号。此外,lincRNA大多局限于染色质,因为它们会被RNA外切体迅速降解。我们还表明,一种lincRNA特异性的共转录RNA切割机制会导致过早终止。实际上,功能性lincRNA必须逃离这种靶向性的核监测过程。

https://cdn.ncbi.nlm.nih.gov/pmc/blobs/530d/5222723/494c366e9bad/fx1.jpg

文献AI研究员

20分钟写一篇综述,助力文献阅读效率提升50倍。

立即体验

用中文搜PubMed

大模型驱动的PubMed中文搜索引擎

马上搜索

文档翻译

学术文献翻译模型,支持多种主流文档格式。

立即体验