Suppr超能文献

巴弗洛霉素A1在体外和NOD/SCID小鼠体内均可触发衰老癌细胞的增殖潜能。

Bafilomycin A1 triggers proliferative potential of senescent cancer cells in vitro and in NOD/SCID mice.

作者信息

Was Halina, Barszcz Kamila, Czarnecka Joanna, Kowalczyk Agata, Bernas Tytus, Uzarowska Ewelina, Koza Paulina, Klejman Agata, Piwocka Katarzyna, Kaminska Bozena, Sikora Eva

机构信息

Laboratory of Molecular Basis of Ageing, Nencki Institute of Experimental Biology, Polish Academy of Sciences, 02-093 Warsaw, Poland.

Laboratory of Molecular Neurobiology, Nencki Institute of Experimental Biology, Polish Academy of Sciences, 02-093 Warsaw, Poland.

出版信息

Oncotarget. 2017 Feb 7;8(6):9303-9322. doi: 10.18632/oncotarget.14066.

Abstract

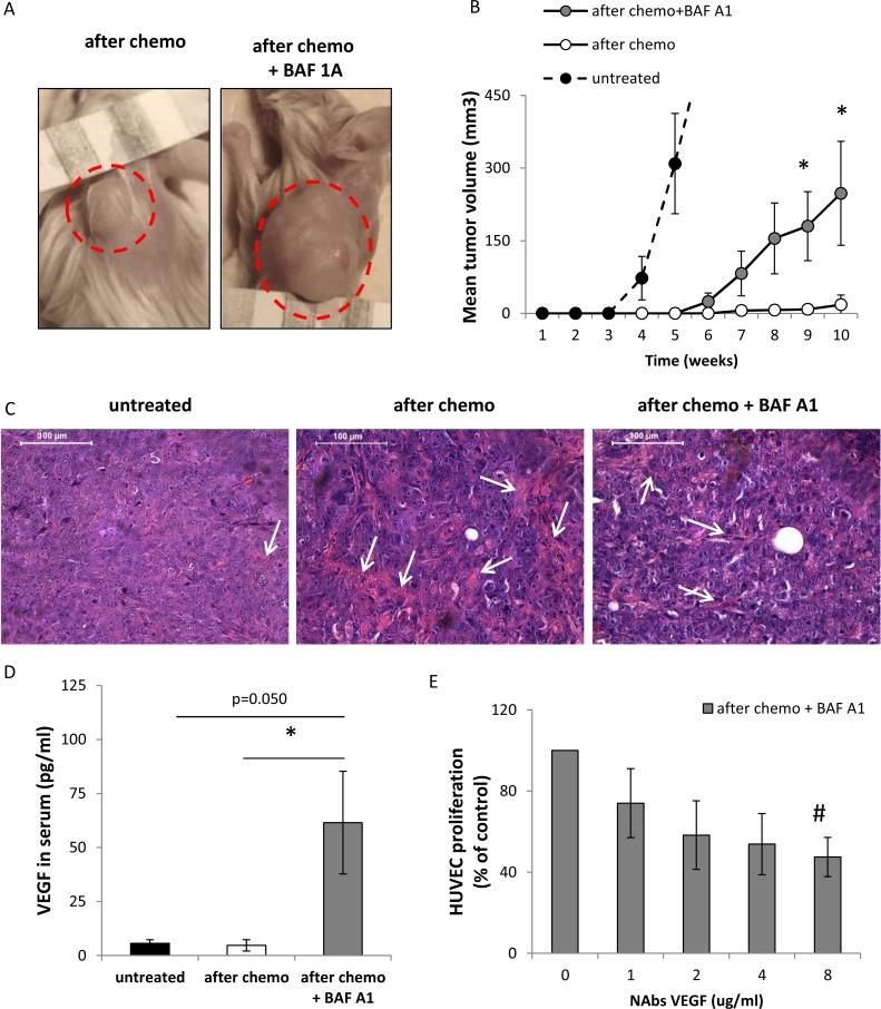
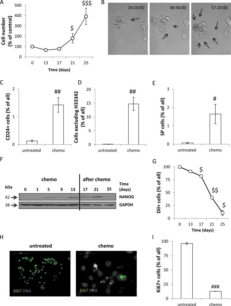
Anticancer therapies that induce DNA damage tend to trigger senescence in cancer cells, a process known as therapy-induced senescence (TIS). Such cells may undergo atypical divisions, thus contributing to tumor re-growth. Accumulation of senescent cancer cells reduces survival of patients after chemotherapy. As senescence interplays with autophagy, a dynamic recycling process, we sought to study whether inhibition of autophagy interferes with divisions of TIS cells. We exposed human colon cancer HCT116 cells to repeated cycles of a chemotherapeutic agent - doxorubicin (doxo) and demonstrated induction of hallmarks of TIS (e.g. growth arrest, hypertrophy, poliploidization and secretory phenotype) and certain properties of cancer stem cells (increased NANOG expression, percentages of CD24+ cells and side population). Colonies of small and highly proliferative progeny appeared shortly after drug removal. Treatment with bafilomycin A1 (BAF A1), an autophagy inhibitor, postponed short term in vitro cell re-population. It was associated with reduction in the number of diploid and increase in the number of poliploid cells. In a long term, a pulse of BAF A1 resulted in reactivation of autophagy in a subpopulation of HCT116 cells and increased proliferation. Accordingly, the senescent HCT116 cells treated with BAF A1 when injected into NOD/SCID mice formed tumors, in contrast to the controls.Our results suggest that senescent cancer cells that appear during therapy, can be considered as dormant cells that contribute to cancer re-growth, when chemotherapeutic treatment is stopped. These data unveil new mechanisms of TIS-related cancer maintenance and re-population, triggered by a single pulse of BAF A1 treatment.

摘要

诱导DNA损伤的抗癌疗法往往会在癌细胞中引发衰老,这一过程被称为治疗诱导的衰老(TIS)。这类细胞可能会经历非典型分裂,从而促进肿瘤再生。衰老癌细胞的积累会降低化疗后患者的生存率。由于衰老与自噬(一种动态循环过程)相互作用,我们试图研究抑制自噬是否会干扰TIS细胞的分裂。我们将人结肠癌细胞HCT116暴露于化疗药物阿霉素(doxo)的重复循环中,证实了TIS特征(如生长停滞、肥大、多倍体化和分泌表型)以及癌症干细胞的某些特性(NANOG表达增加、CD24+细胞百分比和侧群细胞)的诱导。药物去除后不久就出现了小的、高度增殖的子代细胞集落。用自噬抑制剂巴弗洛霉素A1(BAF A1)处理可推迟体外短期细胞再增殖。这与二倍体细胞数量减少和多倍体细胞数量增加有关。从长期来看,一次BAF A1脉冲导致HCT116细胞亚群中自噬重新激活并增加增殖。因此,与对照组相比,用BAF A1处理的衰老HCT116细胞注射到NOD/SCID小鼠中会形成肿瘤。我们的结果表明,治疗期间出现的衰老癌细胞可被视为休眠细胞,当化疗停止时,它们会促进癌症再生。这些数据揭示了由一次BAF A1治疗脉冲引发的与TIS相关的癌症维持和再增殖的新机制。

https://cdn.ncbi.nlm.nih.gov/pmc/blobs/ffd9/5354733/16af49d81053/oncotarget-08-9303-g001.jpg

文献AI研究员

20分钟写一篇综述,助力文献阅读效率提升50倍。

立即体验

用中文搜PubMed

大模型驱动的PubMed中文搜索引擎

马上搜索

文档翻译

学术文献翻译模型,支持多种主流文档格式。

立即体验