Suppr超能文献

靶向P-糖蛋白功能、p53和能量代谢:二甲双胍与2-脱氧葡萄糖联合使用可逆转MCF-7/Dox细胞对阿霉素的多药耐药性。

Targeting P-glycoprotein function, p53 and energy metabolism: Combination of metformin and 2-deoxyglucose reverses the multidrug resistance of MCF-7/Dox cells to doxorubicin.

作者信息

Xue Chaojun, Wang Changyuan, Sun Yaoting, Meng Qiang, Liu Zhihao, Huo Xiaokui, Sun Pengyuan, Sun Huijun, Ma Xiaodong, Ma Xiaochi, Peng Jinyong, Liu Kexin

机构信息

Department of Clinical Pharmacology, College of Pharmacy, Dalian Medical University, Dalian, China.

Department of Pharmacy, Hebei General Hospital, Shijiazhuang, China.

出版信息

Oncotarget. 2017 Jan 31;8(5):8622-8632. doi: 10.18632/oncotarget.14373.

Abstract

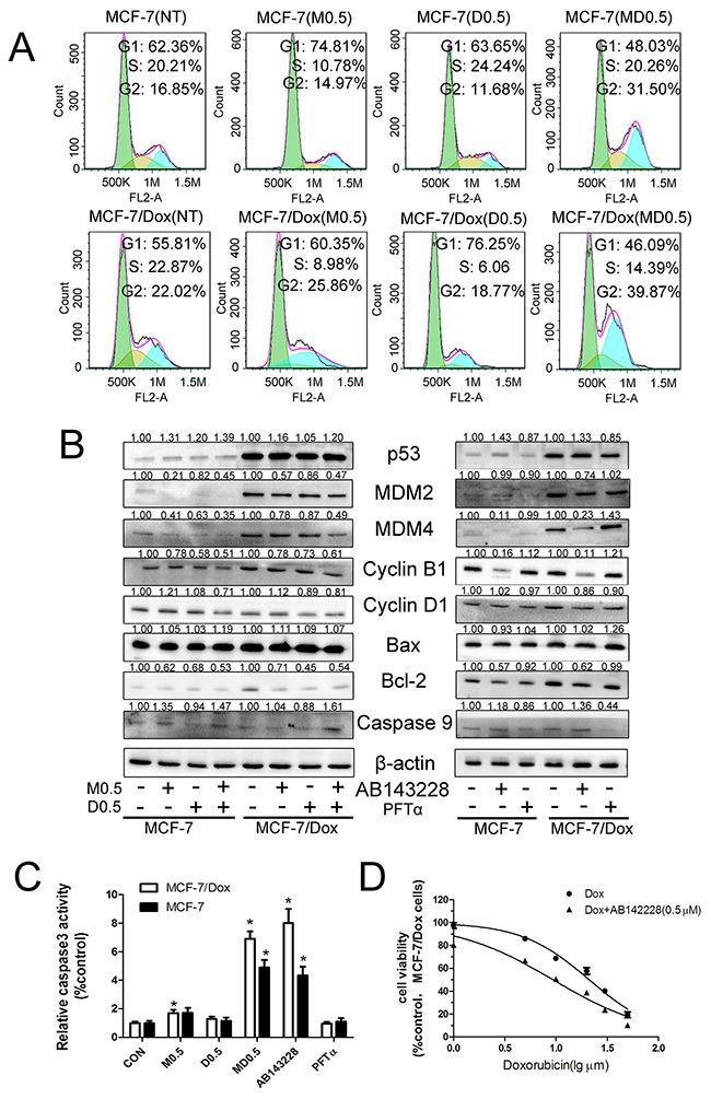
Multidrug resistance(MDR) is a major obstacle to efficiency of breast cancer chemotherapy. We investigated whether combination of metformin and 2-deoxyglucose reverses MDR of MCF-7/Dox cells and tried to elucidate the possible mechanisms. The combination of metformin and 2-deoxyglucose selectively enhanced cytotoxicity of doxorubicin against MCF-7/Dox cells. Combination of the two drugs resumed p53 function via inhibiting overexpression of murine doubleminute 2(MDM2) and murine doubleminute 4(MDM4) leading to G2/M arrest and apoptosis in MCF-7/Dox cells. Combination of the two drugs had no effect on P-glycoprotein mRNA expression and P-glycoprotein ATPase activity but increased doxorubicin accumulation in MCF-7/Dox cells. The increased doxorubicin accumulation maybe associate with metabolic stress. Combination of metformin and 2-deoxyglucose initiated a strong metabolic stress in MCF-7/Dox cells via inhibiting glucose uptake, lactate, fatty acid, ATP production and protein kinase B(AKT)/ mammalian target of rapamycin(mTOR) pathway. Taken together, combination of metformin and 2-deoxyglucose reverses MDR of MCF-7/Dox cells by recovering p53 function and increasing doxorubicin accumulation. Furthermore, doxorubicin selectively increases MCF-7/Dox apoptosis via aggravating metabolic stress induced by metformin plus 2-deoxyglucose. The mutually reinforcing effect made the combination of metformin and 2DG had a better effect on reversing MDR.

摘要

多药耐药(MDR)是乳腺癌化疗疗效的主要障碍。我们研究了二甲双胍和2-脱氧葡萄糖联合使用是否能逆转MCF-7/Dox细胞的多药耐药性,并试图阐明其可能的机制。二甲双胍和2-脱氧葡萄糖联合使用选择性地增强了阿霉素对MCF-7/Dox细胞的细胞毒性。两种药物联合使用通过抑制小鼠双微体2(MDM2)和小鼠双微体4(MDM4)的过表达恢复p53功能,导致MCF-7/Dox细胞G2/M期阻滞和凋亡。两种药物联合使用对P-糖蛋白mRNA表达和P-糖蛋白ATP酶活性没有影响,但增加了阿霉素在MCF-7/Dox细胞中的蓄积。阿霉素蓄积增加可能与代谢应激有关。二甲双胍和2-脱氧葡萄糖联合使用通过抑制葡萄糖摄取、乳酸、脂肪酸、ATP生成以及蛋白激酶B(AKT)/雷帕霉素靶蛋白(mTOR)途径在MCF-7/Dox细胞中引发强烈的代谢应激。综上所述,二甲双胍和2-脱氧葡萄糖联合使用通过恢复p53功能和增加阿霉素蓄积来逆转MCF-7/Dox细胞的多药耐药性。此外,阿霉素通过加重二甲双胍加2-脱氧葡萄糖诱导的代谢应激选择性地增加MCF-7/Dox细胞凋亡。这种相互增强的作用使得二甲双胍和2-脱氧葡萄糖联合使用在逆转多药耐药方面具有更好的效果。

https://cdn.ncbi.nlm.nih.gov/pmc/blobs/8615/5352427/fdd0f20f6c75/oncotarget-08-8622-g001.jpg

文献AI研究员

20分钟写一篇综述,助力文献阅读效率提升50倍。

立即体验

用中文搜PubMed

大模型驱动的PubMed中文搜索引擎

马上搜索

文档翻译

学术文献翻译模型,支持多种主流文档格式。

立即体验