Suppr超能文献

泛素特异性蛋白酶21在乳腺癌中的上调促进细胞致瘤能力,并与NOD样受体信号通路相关。

Ubiquitin specific protease 21 upregulation in breast cancer promotes cell tumorigenic capability and is associated with the NOD-like receptor signaling pathway.

作者信息

Peng Liang, Hu Yi, Chen Demeng, Linghu Ruixia, Wang Yingzhe, Kou Xiaoxue, Yang Junlan, Jiao Shunchang

机构信息

Department of Oncology, Chinese PLA General Hospital, Beijing 100853, P.R. China.

School of Dentistry, University of California, Los Angeles, CA 90095, USA.

出版信息

Oncol Lett. 2016 Dec;12(6):4531-4537. doi: 10.3892/ol.2016.5263. Epub 2016 Oct 14.

Abstract

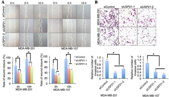
Ubiquitination and deubiquitination have emerged as critical regulators in cancer. In the present study, the expression pattern of 50 ubiquitin-specific proteases (USPs) was summarized in breast cancer using a bioinformatics approach, and USP21 was identified as the most altered gene in breast cancer. In particular, expression of USP21 in triple negative breast cancer (TNBC) cell lines was greater compared with other subtypes of breast cancer. Knockdown of USP21 in TNBC cells inhibited cell proliferation, migration and invasion. Microarray profiling of the USP21 knockdown cells revealed significant downregulation of multiple genes associated with the NOD-like receptor signaling pathway. The results of the present study suggest that USP21 has a significant role in TNBC progression, and therefore may represent a novel therapeutic target.

摘要

泛素化和去泛素化已成为癌症中的关键调节因子。在本研究中,采用生物信息学方法总结了50种泛素特异性蛋白酶(USP)在乳腺癌中的表达模式,并确定USP21是乳腺癌中变化最大的基因。特别是,与其他乳腺癌亚型相比,USP21在三阴性乳腺癌(TNBC)细胞系中的表达更高。在TNBC细胞中敲低USP21可抑制细胞增殖、迁移和侵袭。对USP21敲低细胞的微阵列分析显示,与NOD样受体信号通路相关的多个基因显著下调。本研究结果表明,USP21在TNBC进展中起重要作用,因此可能代表一个新的治疗靶点。

https://cdn.ncbi.nlm.nih.gov/pmc/blobs/3cc5/5228564/b51526cc5a9e/ol-12-06-4531-g00.jpg

文献AI研究员

20分钟写一篇综述,助力文献阅读效率提升50倍。

立即体验

用中文搜PubMed

大模型驱动的PubMed中文搜索引擎

马上搜索

文档翻译

学术文献翻译模型,支持多种主流文档格式。

立即体验