Suppr超能文献

通过角膜神经的“视角”估算蒸发过程中泪液的渗透压。

Estimating the Osmolarities of Tears During Evaporation Through the "Eyes" of the Corneal Nerves.

作者信息

Hirata Harumitsu, Mizerska Kamila, Dallacasagrande Valentina, Rosenblatt Mark I

机构信息

Department of Ophthalmology, Weill Cornell Medical College, New York, New York, United States.

Department of Ophthalmology and Visual Science, University of Illinois College of Medicine, Chicago, Illinois, United States.

出版信息

Invest Ophthalmol Vis Sci. 2017 Jan 1;58(1):168-178. doi: 10.1167/iovs.16-20501.

Abstract

PURPOSE

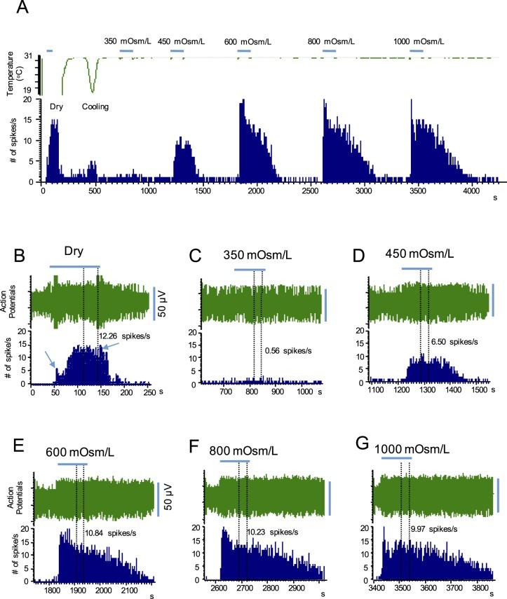
A population of corneal neurons in rats preferentially sense and monitor the hyperosmolar conditions of tears when the tears begin to evaporate during corneal dryness. The present study exploited this ability in an effort to estimate tear osmolarities by comparing the responses to corneal dryness to their responses to hyperosmolar stimuli.

METHODS

Extracellular recordings were performed from single neurons in the trigeminal ganglia innervating the corneas of rats. To determine the extent to which the corneal neurons' responses to drying of the cornea were induced via the activation by hyperosmolar stimuli, we assessed the responses to ocular instillation of 500 and 600 mOsm/L, and a graded series of hyperosmolar stimuli ranging from 350 to 1000 mOsm/L.

RESULTS

The magnitudes of the responses to drying of the cornea were matched almost exactly to those induced by the ocular instillation of the 600 mOsm/L stimuli but not the 500 mOsm/L solutions. The response magnitudes to a graded series of hyperosmolar solutions were nearly linear from the 350 to the 600 mOsm/L stimuli, but reached a plateau or declined slightly thereafter.

CONCLUSIONS

Our results demonstrate that the tear osmolarity in rats could reach 600 to 1000 mOsm/L during ocular dryness. Furthermore, a spontaneous eye blink could be generated at a tear osmolarity of approximately 400 mOsm/L if the blink is solely determined by hyperosmolar tears, but ocular surface cooling also can become a major factor if hyperosmolar tears occurring during ocular dryness lower the threshold of activation of the neurons.

摘要

目的

当角膜干燥时眼泪开始蒸发,大鼠体内一群角膜神经元会优先感知并监测眼泪的高渗状态。本研究利用这一特性,通过比较角膜神经元对角膜干燥和高渗刺激的反应来估计眼泪渗透压。

方法

从支配大鼠角膜的三叉神经节单个神经元进行细胞外记录。为确定角膜神经元对角膜干燥的反应在多大程度上是由高渗刺激激活所致,我们评估了对眼内滴注500和600 mOsm/L以及350至1000 mOsm/L一系列分级高渗刺激的反应。

结果

对角膜干燥的反应强度几乎与眼内滴注600 mOsm/L刺激诱导的反应强度完全匹配,但与500 mOsm/L溶液诱导的反应强度不匹配。从350至600 mOsm/L刺激,对一系列分级高渗溶液的反应强度近乎呈线性,但此后达到平台期或略有下降。

结论

我们的结果表明,大鼠眼干期间眼泪渗透压可达600至1000 mOsm/L。此外,如果眨眼仅由高渗眼泪决定,眼泪渗透压约为400 mOsm/L时可引发自发眨眼,但如果眼干期间出现的高渗眼泪降低了神经元的激活阈值,眼表冷却也可能成为一个主要因素。

https://cdn.ncbi.nlm.nih.gov/pmc/blobs/ba3b/5256685/b046e55e7d75/i1552-5783-58-1-168-f01.jpg

文献AI研究员

20分钟写一篇综述,助力文献阅读效率提升50倍。

立即体验

用中文搜PubMed

大模型驱动的PubMed中文搜索引擎

马上搜索

文档翻译

学术文献翻译模型,支持多种主流文档格式。

立即体验