Suppr超能文献

DNA双链断裂切除在G1期的非同源末端连接过程中发生,但与同源重组过程中的切除不同。

DNA Double-Strand Break Resection Occurs during Non-homologous End Joining in G1 but Is Distinct from Resection during Homologous Recombination.

作者信息

Biehs Ronja, Steinlage Monika, Barton Olivia, Juhász Szilvia, Künzel Julia, Spies Julian, Shibata Atsushi, Jeggo Penny A, Löbrich Markus

机构信息

Radiation Biology and DNA Repair, Darmstadt University of Technology, 64287 Darmstadt, Germany.

Genome Damage and Stability Centre, University of Sussex, Brighton BN1 9RQ, UK; Advanced Scientific Research Leaders Development Unit, Gunma University, Maebashi, Gunma 371-8511, Japan.

出版信息

Mol Cell. 2017 Feb 16;65(4):671-684.e5. doi: 10.1016/j.molcel.2016.12.016. Epub 2017 Jan 26.

Abstract

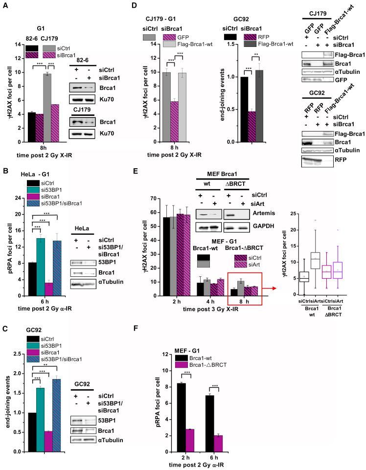
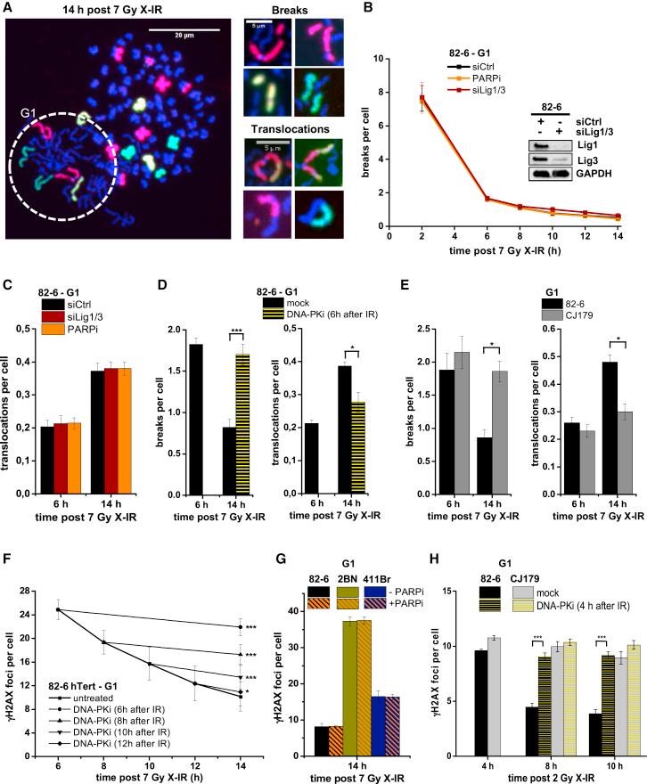
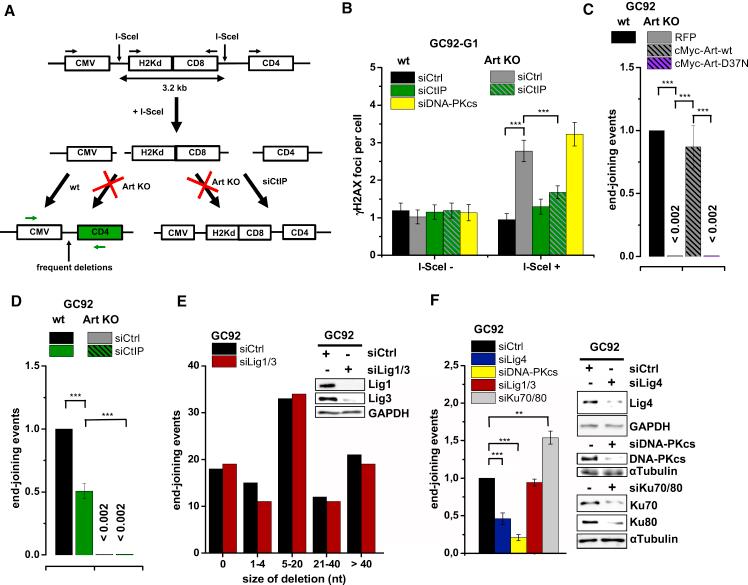
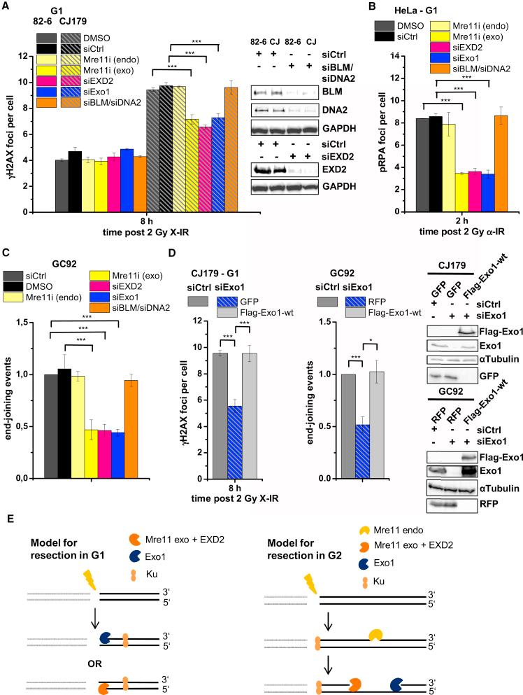
Canonical non-homologous end joining (c-NHEJ) repairs DNA double-strand breaks (DSBs) in G1 cells with biphasic kinetics. We show that DSBs repaired with slow kinetics, including those localizing to heterochromatic regions or harboring additional lesions at the DSB site, undergo resection prior to repair by c-NHEJ and not alt-NHEJ. Resection-dependent c-NHEJ represents an inducible process during which Plk3 phosphorylates CtIP, mediating its interaction with Brca1 and promoting the initiation of resection. Mre11 exonuclease, EXD2, and Exo1 execute resection, and Artemis endonuclease functions to complete the process. If resection does not commence, then repair can ensue by c-NHEJ, but when executed, Artemis is essential to complete resection-dependent c-NHEJ. Additionally, Mre11 endonuclease activity is dispensable for resection in G1. Thus, resection in G1 differs from the process in G2 that leads to homologous recombination. Resection-dependent c-NHEJ significantly contributes to the formation of deletions and translocations in G1, which represent important initiating events in carcinogenesis.

摘要

经典非同源末端连接(c-NHEJ)以双相动力学修复G1期细胞中的DNA双链断裂(DSB)。我们发现,以慢动力学修复的DSB,包括那些定位于异染色质区域或在DSB位点带有其他损伤的DSB,在通过c-NHEJ而非替代非同源末端连接(alt-NHEJ)修复之前会经历切除。依赖切除的c-NHEJ代表一个诱导过程,在此过程中,Plk3使CtIP磷酸化,介导其与Brca1的相互作用并促进切除的起始。Mre11核酸外切酶、EXD2和Exo1执行切除,而Artemis核酸内切酶发挥作用以完成该过程。如果切除未开始,那么可通过c-NHEJ进行修复,但当执行切除时,Artemis对于完成依赖切除的c-NHEJ至关重要。此外,Mre11核酸内切酶活性对于G1期的切除是可有可无的。因此,G1期的切除不同于导致同源重组的G2期过程。依赖切除的c-NHEJ对G1期缺失和易位的形成有显著贡献,而这些缺失和易位是致癌作用中的重要起始事件。

https://cdn.ncbi.nlm.nih.gov/pmc/blobs/3ae9/5316416/e1b785d8aa87/fx1.jpg

文献AI研究员

20分钟写一篇综述,助力文献阅读效率提升50倍。

立即体验

用中文搜PubMed

大模型驱动的PubMed中文搜索引擎

马上搜索

文档翻译

学术文献翻译模型,支持多种主流文档格式。

立即体验