Suppr超能文献

衰老相关分泌表型诱导细胞可塑性和组织再生。

The senescence-associated secretory phenotype induces cellular plasticity and tissue regeneration.

作者信息

Ritschka Birgit, Storer Mekayla, Mas Alba, Heinzmann Florian, Ortells Mari Carmen, Morton Jennifer P, Sansom Owen J, Zender Lars, Keyes William M

机构信息

Centre for Genomic Regulation (CRG), The Barcelona Institute of Science and Technology, Barcelona 08003, Spain.

Universitat Pompeu Fabra (UPF), Barcelona 08003, Spain.

出版信息

Genes Dev. 2017 Jan 15;31(2):172-183. doi: 10.1101/gad.290635.116. Epub 2017 Jan 31.

Abstract

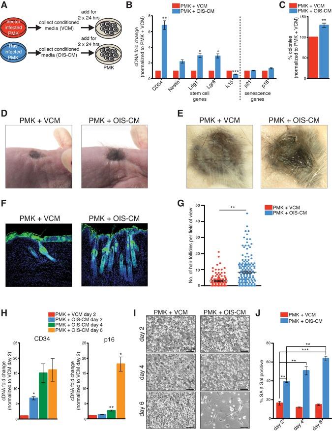
Senescence is a form of cell cycle arrest induced by stress such as DNA damage and oncogenes. However, while arrested, senescent cells secrete a variety of proteins collectively known as the senescence-associated secretory phenotype (SASP), which can reinforce the arrest and induce senescence in a paracrine manner. However, the SASP has also been shown to favor embryonic development, wound healing, and even tumor growth, suggesting more complex physiological roles than currently understood. Here we uncover timely new functions of the SASP in promoting a proregenerative response through the induction of cell plasticity and stemness. We show that primary mouse keratinocytes transiently exposed to the SASP exhibit increased expression of stem cell markers and regenerative capacity in vivo. However, prolonged exposure to the SASP causes a subsequent cell-intrinsic senescence arrest to counter the continued regenerative stimuli. Finally, by inducing senescence in single cells in vivo in the liver, we demonstrate that this activates tissue-specific expression of stem cell markers. Together, this work uncovers a primary and beneficial role for the SASP in promoting cell plasticity and tissue regeneration and introduces the concept that transient therapeutic delivery of senescent cells could be harnessed to drive tissue regeneration.

摘要

衰老 是 一种 由 DNA 损伤 和 癌基因 等 应激 诱导 的 细胞 周期 停滞 形式。然而,在 停滞 期间,衰老 细胞 会 分泌 多种 蛋白质,统称为 衰老 相关 分泌 表型 (SASP),它 可以 强化 停滞 并 以 旁分泌 方式 诱导 衰老。然而,SASP 也 已 被 证明 有利于 胚胎 发育、伤口 愈合,甚至 肿瘤 生长,这 表明 其 生理 作用 比 目前 所 理解 的 更为 复杂。在这里,我们 发现 了 SASP 在 通过 诱导 细胞 可塑性 和 干性 促进 促再生 反应 方面 的 新 功能。我们 表明,短暂 暴露 于 SASP 的 原代 小鼠 角质形成细胞 在 体内 表现出 干细胞 标志物 表达 增加 和 再生 能力 增强。然而,长期 暴露 于 SASP 会 导致 随后 的 细胞 内在 衰老 停滞,以 对抗 持续 的 再生 刺激。最后,通过 在 体内 肝脏 的 单个 细胞 中 诱导 衰老,我们 证明 这 会 激活 干细胞 标志物 的 组织 特异性 表达。总之,这项 工作 揭示 了 SASP 在 促进 细胞 可塑性 和 组织 再生 方面 的 主要 和 有益 作用,并 引入 了 一个 概念,即 可以 利用 衰老 细胞 的 短暂 治疗性 递送 来 驱动 组织 再生。

https://cdn.ncbi.nlm.nih.gov/pmc/blobs/0c85/5322731/5342469c7fd9/172f01.jpg

文献AI研究员

20分钟写一篇综述,助力文献阅读效率提升50倍。

立即体验

用中文搜PubMed

大模型驱动的PubMed中文搜索引擎

马上搜索

文档翻译

学术文献翻译模型,支持多种主流文档格式。

立即体验