Suppr超能文献

二氧化硅纳米颗粒通过溶酶体损伤和抑制肝细胞中自噬体降解诱导自噬功能障碍。

Silica nanoparticles induce autophagy dysfunction via lysosomal impairment and inhibition of autophagosome degradation in hepatocytes.

作者信息

Wang Ji, Yu Yongbo, Lu Ke, Yang Man, Li Yang, Zhou Xianqing, Sun Zhiwei

机构信息

Department of Toxicology and Sanitary Chemistry, School of Public Health; Beijing Key Laboratory of Environmental Toxicology, Capital Medical University, Beijing, People's Republic of China.

Department of Toxicology and Sanitary Chemistry, School of Public Health.

出版信息

Int J Nanomedicine. 2017 Jan 24;12:809-825. doi: 10.2147/IJN.S123596. eCollection 2017.

Abstract

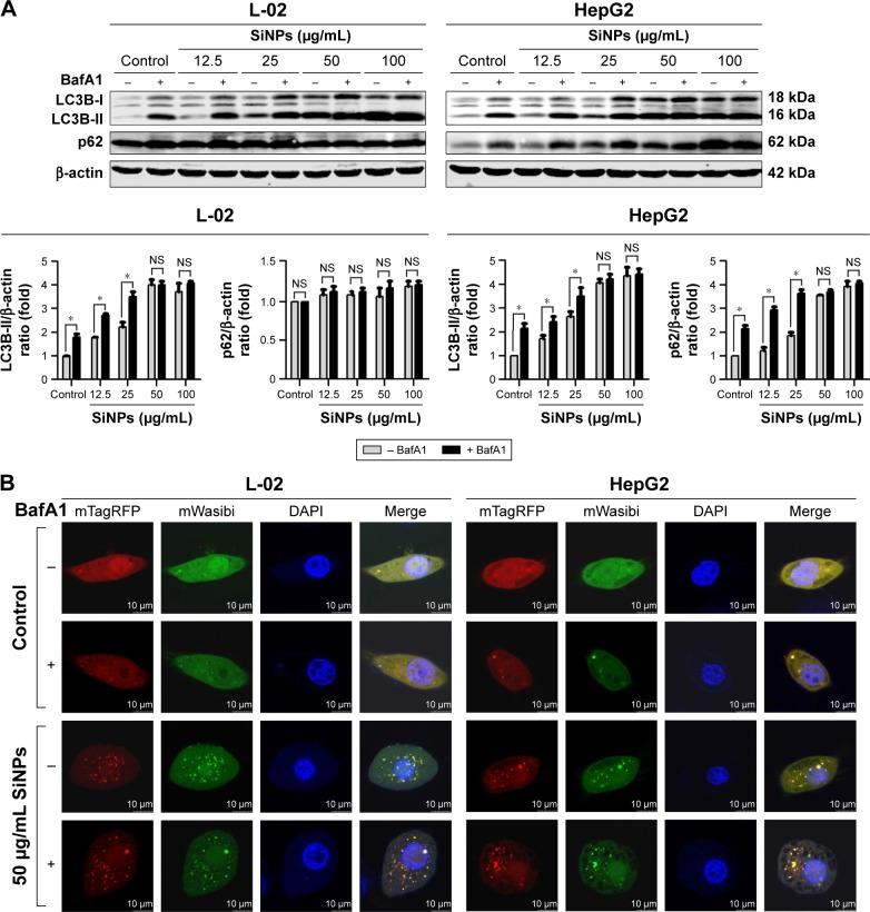
Autophagy dysfunction is considered as a potential toxic mechanism of nanomaterials. Silica nanoparticles (SiNPs) can induce autophagy, but the specific mechanism involved remains unclear. Therefore, the aim of this study was to confirm the effects of SiNPs on autophagy dysfunction and explore the possible underlying mechanism. In this article, we reported that cell-internalized SiNPs exhibited dose- and time-dependent cytotoxicity in both L-02 and HepG2 cells. Multiple methods verified that SiNPs induced autophagy even at the noncytotoxic level and blocked the autophagic flux at the high-dose level. Notably, SiNPs impaired the lysosomal function through damaging lysosomal ultrastructures, increasing membrane permeability, and downregulating the expression of lysosomal proteases, cathepsin B, as evidenced by transmission electron microscopy, acridine orange staining, quantitative reverse transcription-polymerase chain reaction, and Western blot assays. Collectively, these data concluded that SiNPs inhibited autophagosome degradation via lysosomal impairment in hepatocytes, resulting in autophagy dysfunction. The current study not only discloses a potential mechanism of autophagy dysfunction induced by SiNPs but also provides novel evidence for the study of toxic effect and safety evaluation of SiNPs.

摘要

自噬功能障碍被认为是纳米材料的一种潜在毒性机制。二氧化硅纳米颗粒(SiNPs)可诱导自噬,但具体涉及的机制仍不清楚。因此,本研究的目的是确认SiNPs对自噬功能障碍的影响,并探索其可能的潜在机制。在本文中,我们报道细胞内化的SiNPs在L-02和HepG2细胞中均表现出剂量和时间依赖性细胞毒性。多种方法证实,SiNPs即使在无细胞毒性水平也能诱导自噬,并在高剂量水平阻断自噬流。值得注意的是,通过透射电子显微镜、吖啶橙染色、定量逆转录-聚合酶链反应和蛋白质免疫印迹分析证明,SiNPs通过破坏溶酶体超微结构、增加膜通透性和下调溶酶体蛋白酶组织蛋白酶B的表达来损害溶酶体功能。总体而言,这些数据得出结论,SiNPs通过肝细胞中的溶酶体损伤抑制自噬体降解,导致自噬功能障碍。本研究不仅揭示了SiNPs诱导自噬功能障碍的潜在机制,也为SiNPs的毒性作用研究和安全性评价提供了新的证据。

https://cdn.ncbi.nlm.nih.gov/pmc/blobs/813c/5279829/d864a5541e4c/ijn-12-809Fig1.jpg

文献AI研究员

20分钟写一篇综述,助力文献阅读效率提升50倍。

立即体验

用中文搜PubMed

大模型驱动的PubMed中文搜索引擎

马上搜索

文档翻译

学术文献翻译模型,支持多种主流文档格式。

立即体验