Suppr超能文献

p62/Sqstm1 通过 Nrf2 依赖性代谢重编程促进 HCV 阳性肝细胞癌的恶性转化。

p62/Sqstm1 promotes malignancy of HCV-positive hepatocellular carcinoma through Nrf2-dependent metabolic reprogramming.

机构信息

Department of Biochemistry, Niigata University Graduate School of Medical and Dental Sciences, Niigata 951-8510, Japan.

Laboratory of Protein Metabolism, Tokyo Metropolitan Institute of Medical Science, Tokyo 156-8506, Japan.

出版信息

Nat Commun. 2016 Jun 27;7:12030. doi: 10.1038/ncomms12030.

Abstract

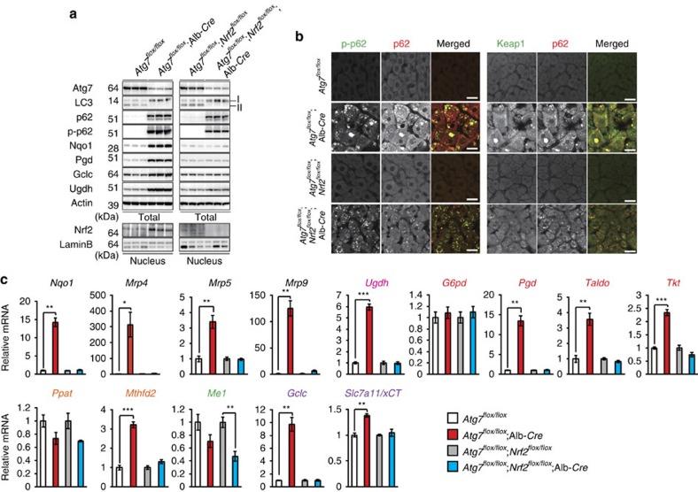
p62/Sqstm1 is a multifunctional protein involved in cell survival, growth and death, that is degraded by autophagy. Amplification of the p62/Sqstm1 gene, and aberrant accumulation and phosphorylation of p62/Sqstm1, have been implicated in tumour development. Herein, we reveal the molecular mechanism of p62/Sqstm1-dependent malignant progression, and suggest that molecular targeting of p62/Sqstm1 represents a potential chemotherapeutic approach against hepatocellular carcinoma (HCC). Phosphorylation of p62/Sqstm1 at Ser349 directs glucose to the glucuronate pathway, and glutamine towards glutathione synthesis through activation of the transcription factor Nrf2. These changes provide HCC cells with tolerance to anti-cancer drugs and proliferation potency. Phosphorylated p62/Sqstm1 accumulates in tumour regions positive for hepatitis C virus (HCV). An inhibitor of phosphorylated p62-dependent Nrf2 activation suppresses the proliferation and anticancer agent tolerance of HCC. Our data indicate that this Nrf2 inhibitor could be used to make cancer cells less resistant to anticancer drugs, especially in HCV-positive HCC patients.

摘要

p62/Sqstm1 是一种多功能蛋白,参与细胞存活、生长和死亡,可被自噬降解。p62/Sqstm1 基因的扩增以及 p62/Sqstm1 的异常积累和磷酸化与肿瘤的发生发展有关。在此,我们揭示了 p62/Sqstm1 依赖性恶性进展的分子机制,并提出靶向 p62/Sqstm1 可能是治疗肝细胞癌 (HCC) 的一种潜在化疗方法。p62/Sqstm1 在 Ser349 位点的磷酸化通过激活转录因子 Nrf2 将葡萄糖导向葡萄糖醛酸途径,并将谷氨酰胺导向谷胱甘肽合成。这些变化为 HCC 细胞提供了对抗癌药物的耐受性和增殖能力。磷酸化的 p62/Sqstm1 在丙型肝炎病毒 (HCV) 阳性的肿瘤区域积累。一种抑制磷酸化 p62 依赖性 Nrf2 激活的抑制剂可抑制 HCC 的增殖和抗癌药物耐受性。我们的数据表明,这种 Nrf2 抑制剂可用于降低癌细胞对抗癌药物的耐药性,特别是在 HCV 阳性的 HCC 患者中。

https://cdn.ncbi.nlm.nih.gov/pmc/blobs/34ae/4931237/8413b006c3cb/ncomms12030-f1.jpg

文献AI研究员

20分钟写一篇综述,助力文献阅读效率提升50倍。

立即体验

用中文搜PubMed

大模型驱动的PubMed中文搜索引擎

马上搜索

文档翻译

学术文献翻译模型,支持多种主流文档格式。

立即体验