Suppr超能文献

TGFBR2 表达下调和 hTERT 过表达与宫颈癌预后不良相关。

Concomitant underexpression of TGFBR2 and overexpression of hTERT are associated with poor prognosis in cervical cancer.

机构信息

Hubei Key Laboratory of Tumor Biological Behavior, Hubei Cancer Clinical Study Center, Zhongnan Hospital, Wuhan University, Wuhan, China.

Department of Radiation Oncology &Medical Oncology, Zhongnan Hospital, Wuhan University, Wuhan, P.R. China.

出版信息

Sci Rep. 2017 Feb 14;7:41670. doi: 10.1038/srep41670.

Abstract

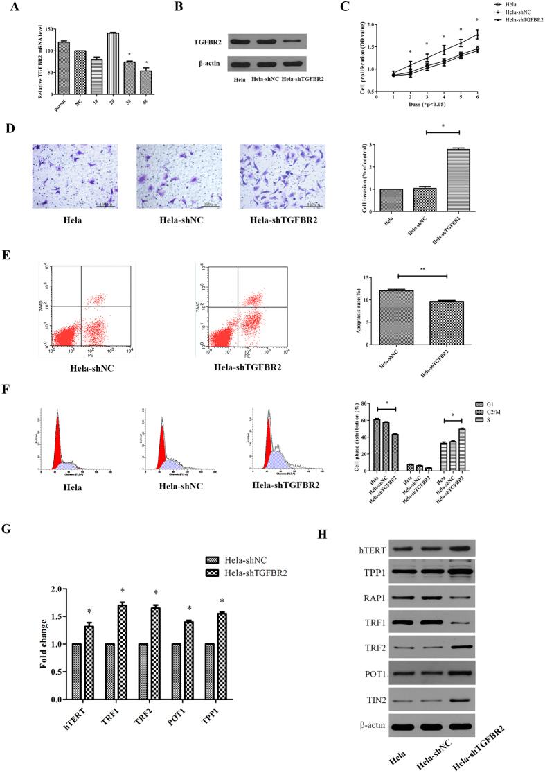
The human telomerase reverse transcriptase (hTERT) is highly expressed in a variety of tumors. The transforming growth factor beta receptor type II (TGFBR2) is a downstream protein of transforming growth factor beta (TGF-β) which suppresses telomerase activity. However, the relevance of survival to the expression of TGFBR2, hTERT or TGFBR2/hTERT has not been previously investigated in cervical cancer tissues. Our study showed that patients with low level of TGFBR2 were associated with poor prognosis (HR = 1.704, P = 0.021), but no significant relevance between hTERT expression and survival (HR = 1.390, P = 0.181). However, a combination of low level of TGFBR2 and high level of hTERT was associated with a worse survival (HR = 1.892, P = 0.020), which had higher impact of hazard ratio (HR) on the overall survival (OS) than the low TGFBR2 expression alone. Knockdown of TGFBR2 expression by shRNA in Hela cells increased cell proliferation, cell invasion, G1/S transition and telomere homeostasis but decreased cell apoptosis. Overexpressing TGFBR2 and inhibiting hTERT suppressed Hela cell growth. These results would lead us to further explore whether a phenotype of TGFBR2/hTERT could be considered as a predictor of poor prognosis, and whether simultaneous use of TGFBR2 agonist and hTERT inhibitor could be developed as a therapeutic strategy.

摘要

人端粒酶逆转录酶(hTERT)在多种肿瘤中高度表达。转化生长因子β受体Ⅱ型(TGFBR2)是转化生长因子β(TGF-β)的下游蛋白,可抑制端粒酶活性。然而,在宫颈癌组织中,TGFBR2、hTERT 或 TGFBR2/hTERT 的表达与生存的相关性尚未被研究过。我们的研究表明,TGFBR2 低表达的患者预后较差(HR=1.704,P=0.021),但 hTERT 表达与生存之间无显著相关性(HR=1.390,P=0.181)。然而,TGFBR2 低表达和 hTERT 高表达的组合与更差的生存相关(HR=1.892,P=0.020),这比 TGFBR2 低表达对总生存期(OS)的危害比(HR)影响更大。在 Hela 细胞中用 shRNA 敲低 TGFBR2 表达会增加细胞增殖、细胞侵袭、G1/S 期过渡和端粒稳定性,但会减少细胞凋亡。过表达 TGFBR2 并抑制 hTERT 会抑制 Hela 细胞的生长。这些结果将促使我们进一步探讨 TGFBR2/hTERT 的表型是否可以被视为预后不良的预测因子,以及同时使用 TGFBR2 激动剂和 hTERT 抑制剂是否可以作为一种治疗策略。

https://cdn.ncbi.nlm.nih.gov/pmc/blobs/e223/5307321/7ddfe72cbd75/srep41670-f1.jpg

文献AI研究员

20分钟写一篇综述,助力文献阅读效率提升50倍。

立即体验

用中文搜PubMed

大模型驱动的PubMed中文搜索引擎

马上搜索

文档翻译

学术文献翻译模型,支持多种主流文档格式。

立即体验