Suppr超能文献

RIPK3 与 MLKL 和 CaMKII 的相互作用介导了发育中大脑少突胶质细胞的死亡。

RIPK3 interactions with MLKL and CaMKII mediate oligodendrocytes death in the developing brain.

机构信息

Department of Pediatrics, West China Second University Hospital, Sichuan University, Chengdu 610041, China.

Key Laboratory of Birth Defects and Related Diseases of Women and Children (Sichuan University), Ministry of Education, Chengdu 610041, China.

出版信息

Cell Death Dis. 2017 Feb 23;8(2):e2629. doi: 10.1038/cddis.2017.54.

Abstract

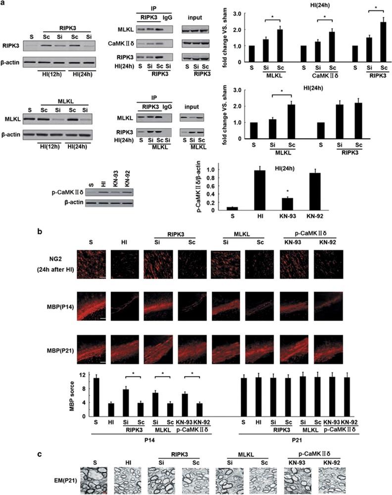
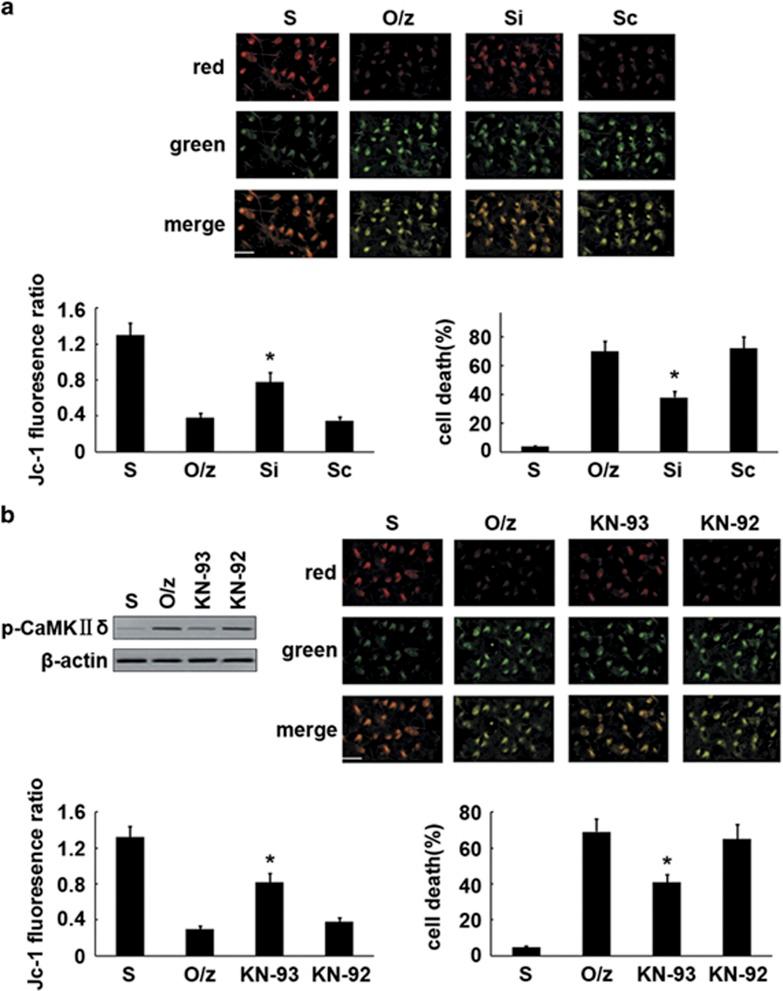
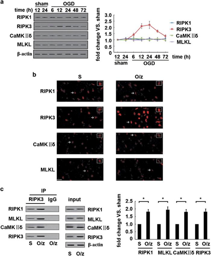
Oligodendrocyte progenitor cells (OPCs) death is a key contributor to cerebral white matter injury (WMI) in the developing brain. A previous study by our group indicated that receptor-interacting proteins (RIPs) are crucial in mediating necroptosis in developing neurons. However, whether this mechanism is involved in OPCs death is unclear. We aimed to explore the mechanisms of RIP-mediated oligodendrocytes (OLs) death in the developing brain. Oligodendrocytes necroptosis was induced by oxygen-glucose deprivation plus caspase inhibitor zVAD treatment (OGD/zVAD) in vitro. Western blotting and immunofluorescence were used to detect RIPK1, RIPK3, mixed lineage kinase domain-like protein (MLKL), and Ca and calmodulin-dependent protein kinase IIδ (CaMKIIδ). Immunoprecipitation was used to assess the interactions between RIPK3 and RIPK1, MLKL, and CaMKIIδ. Necrostatin-1 was used to disturb the RIPK3-RIPK1 interaction, and siRNA was used to inhibit RIPK3 or MLKL expression. Oligodendrocytes death was examined using PI staining, EM, and cell membrane leakage assays. In vivo, brain damage in neonatal rats was induced by hypoxia-ischemia (HI). This was followed by an examination of myelin development. We found that OGD/zVAD treatment upregulates the expression of RIPK3 and the interaction of RIPK3 with RIPK1, MLKL, and CaMKIIδ. Inhibition of the RIPK3-MLKL or RIPK3-CaMKIIδ interaction attenuates OLs death induced by OGD/zVAD. These protective mechanisms involve the translocation of MLKL to the OLs membrane, and the phosphorylation of CaMKIIδ. However, inhibition of the RIPK3-RIPK1 interaction did not protect OLs death induced by OGD/zVAD. In vivo studies indicated that the disrupted development of myelin was attenuated after the inhibition of RIPK3-MLKL or RIPK3-CaMKIIδ interaction. Taken together, our data indicate that RIPK3 is a key factor in protection against OLs death and abnormal myelin development via its interaction with MLKL and CaMKIIδ after HI. This suggests that RIPK3 may be a potential target for the treatment of WMI in neonates.

摘要

少突胶质前体细胞 (OPC) 的死亡是发育中大脑脑白质损伤 (WMI) 的主要原因。我们小组的一项先前研究表明,受体相互作用蛋白 (RIPs) 在介导发育神经元中的坏死性凋亡中起关键作用。然而,这种机制是否涉及 OPC 死亡尚不清楚。我们旨在探讨 RIP 介导的发育中大脑少突胶质细胞 (OLs) 死亡的机制。体外通过氧葡萄糖剥夺加半胱天冬酶抑制剂 zVAD 处理 (OGD/zVAD) 诱导少突胶质细胞坏死性凋亡。使用 Western blot 和免疫荧光检测 RIPK1、RIPK3、混合谱系激酶结构域样蛋白 (MLKL) 和钙和钙调蛋白依赖性蛋白激酶 IIδ (CaMKIIδ)。免疫沉淀用于评估 RIPK3 与 RIPK1、MLKL 和 CaMKIIδ 之间的相互作用。使用坏死性凋亡抑制剂 1 (Necrostatin-1) 干扰 RIPK3-RIPK1 相互作用,并用 siRNA 抑制 RIPK3 或 MLKL 表达。使用 PI 染色、EM 和细胞膜渗漏测定法检查少突胶质细胞死亡。在体内,通过缺氧缺血 (HI) 诱导新生大鼠脑损伤,随后检查髓鞘发育情况。我们发现,OGD/zVAD 处理上调了 RIPK3 的表达以及 RIPK3 与 RIPK1、MLKL 和 CaMKIIδ 的相互作用。抑制 RIPK3-MLKL 或 RIPK3-CaMKIIδ 相互作用可减轻 OGD/zVAD 诱导的 OLs 死亡。这些保护机制涉及 MLKL 向 OLs 膜的易位以及 CaMKIIδ 的磷酸化。然而,抑制 RIPK3-RIPK1 相互作用并不能保护 OGD/zVAD 诱导的 OLs 死亡。体内研究表明,抑制 RIPK3-MLKL 或 RIPK3-CaMKIIδ 相互作用后,HI 后少突胶质细胞死亡和异常髓鞘发育的破坏得到缓解。总之,我们的数据表明,RIPK3 是通过与 MLKL 和 CaMKIIδ 相互作用来保护 OLs 免受死亡和异常髓鞘发育的关键因素,这提示 RIPK3 可能成为治疗新生儿 WMI 的潜在靶点。

https://cdn.ncbi.nlm.nih.gov/pmc/blobs/c713/5386494/b956484ea8a5/cddis201754f1.jpg

文献AI研究员

20分钟写一篇综述,助力文献阅读效率提升50倍。

立即体验

用中文搜PubMed

大模型驱动的PubMed中文搜索引擎

马上搜索

文档翻译

学术文献翻译模型,支持多种主流文档格式。

立即体验