Suppr超能文献

钙调蛋白依赖性蛋白激酶 2(CAMK2/CaMKII)在短期饥饿中激活混合谱系激酶结构域样蛋白(MLKL),以促进自噬通量。

CAMK2/CaMKII activates MLKL in short-term starvation to facilitate autophagic flux.

机构信息

Department of Anesthesiology, The First Affiliated Hospital of Soochow University, Suzhou, Jiangsu, China.

Department of Biochemistry and Molecular Cell Biology, Shanghai Key Laboratory for Tumor Microenvironment and Inflammation, Institute of Medical Sciences, Shanghai Jiao Tong University School of Medicine, Shanghai, China.

出版信息

Autophagy. 2022 Apr;18(4):726-744. doi: 10.1080/15548627.2021.1954348. Epub 2021 Jul 20.

Abstract

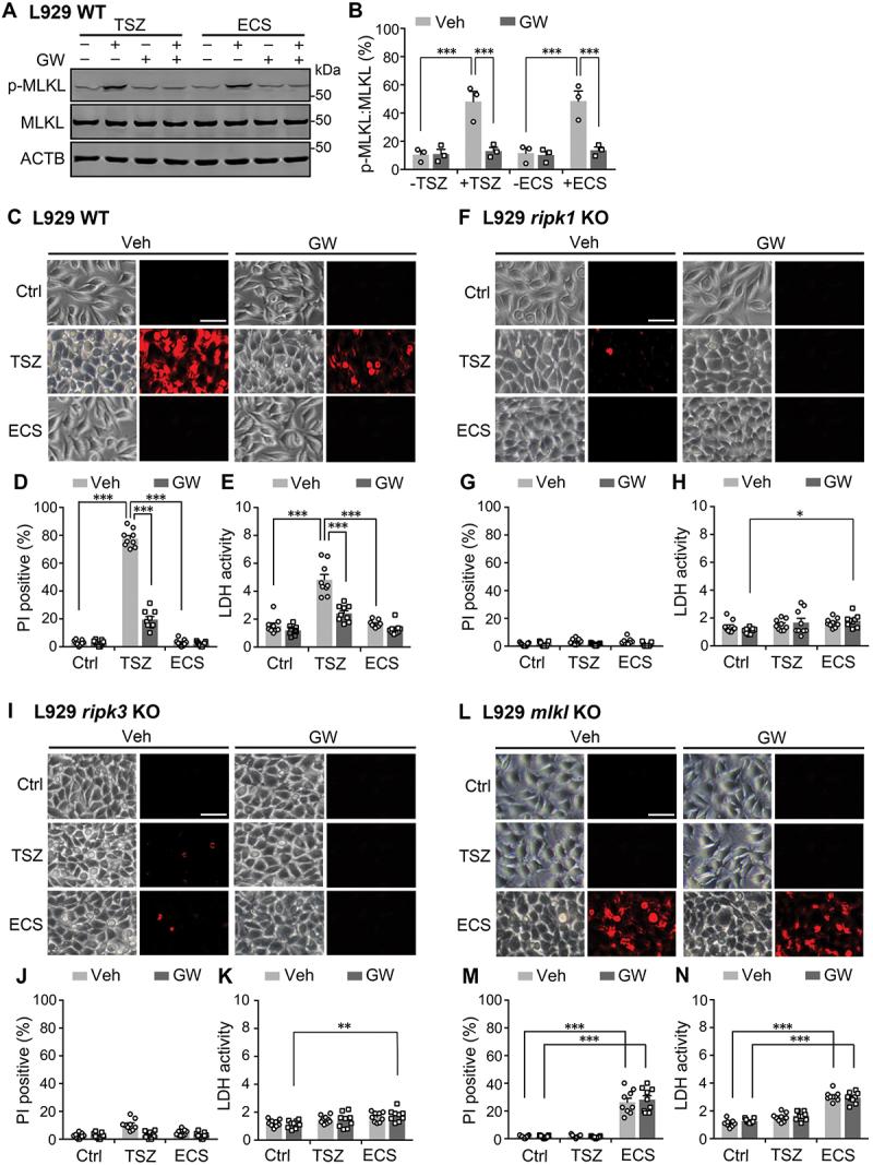
MLKL (mixed lineage kinase domain like pseudokinase) is a well-known core component of necrosome that executes necroptotic cell death upon phosphorylation by RIPK3 (receptor interacting serine/threonine kinase 3). Recent studies also implicate a role of MLKL in endosomal trafficking, which is not always dependent on RIPK3. Using mouse Neuro-2a and L929 as well as human HEK293 and HT29 cells, we show here that MLKL is phosphorylated in response to serum and amino acid deprivation from the culture medium, in a manner that depends on CAMK2/CaMKII (calcium/calmodulin dependent protein kinase II) but not RIPK3. The starvation-induced increase in MLKL phosphorylation was accompanied by decreases in levels of lipidated MAP1LC3B/LC3B (microtubule associated protein 1 light chain 3 beta; LC3-II) and SQSTM1/p62 (sequestosome 1), markers of autophagosomes. These changes were prevented by disrupting either MLKL or CAMK2 by pharmacology and genetic manipulations. Moreover, disrupting MLKL or CAMK2 also inhibited the incorporation of LC3-II into autolysosomes, demonstrating a role of the CAMK2-MLKL pathway in facilitating autophagic flux during short-term starvation, in contrast to necroptosis which suppressed autophagic flux. Furthermore, unlike the necroptotic pathway, the starvation-evoked CAMK2-mediated MLKL phosphorylation protected cells from starvation-induced death. We propose that upon nutrient deprivation, MLKL is activated by CAMK2, which in turn facilitates membrane scission needed for autophagosome maturation, allowing the proper fusion of the autophagosome with lysosome and the subsequent substance degradation. This novel function is independent of RIPK3 and is not involved in necroptosis, implicating new roles for this pseudokinase in cell survival, signaling and metabolism. CAMK2/CaMKII: calcium/calmodulin dependent protein kinase II; DIABLO/SMAC: direct inhibitor of apoptosis-binding protein with low pI/second mitochondria-derived activator of caspase; ECS: extracellular solution; ESCRT: endosomal sorting complexes required for transport; FBS: fetal bovine serum; GSK3B: glycogen synthase kinase 3 beta; HBSS: Hanks' balanced salt solution; KO: knockout; LC3-II: lipidated microtubule associated protein 1 light chain 3 beta; LDH: lactate dehydrogenase; MLKL: mixed lineage kinase domain like pseudokinase; MTOR: mechanistic target of rapamycin kinase; MTORC1: MTOR complex 1; N2a: Neuro-2a neuroblastoma; Nec-1: necrostatin-1; NSA: necrosulfonamide; PBS: phosphate-buffered saline; PI: propidium iodide; PK-hLC3: pHluorin-mKate2-human LC3; RIPK1: receptor interacting serine/threonine kinase 1; RIPK3: receptor interacting serine/threonine kinase 3; ROS: reactive oxygen species; RPS6KB1/S6K: ribosomal protein S6 kinase B1; shRNA: short hairpin RNA; siRNA: small interference RNA; SQSTM1/p62: sequestosome 1; TBS: Tris-buffered saline; TNF/TNF-α: tumor necrosis factor; TSZ, treatment with TNF + DIABLO mimetics + z-VAD-FMK.

摘要

混合谱系激酶结构域样蛋白激酶(MLKL)是坏死小体的一个众所周知的核心组成部分,在 RIPK3(受体相互作用丝氨酸/苏氨酸激酶 3)磷酸化后执行细胞坏死性细胞死亡。最近的研究还表明 MLKL 在胞内体运输中发挥作用,而这种作用并不总是依赖于 RIPK3。使用小鼠 Neuro-2a 和 L929 以及人 HEK293 和 HT29 细胞,我们在此表明,MLKL 对血清和氨基酸的剥夺作出反应,从培养基中被磷酸化,这一方式依赖于 CAMK2/CaMKII(钙/钙调蛋白依赖蛋白激酶 II)而不是 RIPK3。饥饿诱导的 MLKL 磷酸化增加伴随着脂化的 MAP1LC3B/LC3B(微管相关蛋白 1 轻链 3β;LC3-II)和 SQSTM1/p62(自噬体相关蛋白 1)水平的降低。这些变化通过药理学和遗传操作破坏 MLKL 或 CAMK2 而被阻止。此外,破坏 MLKL 或 CAMK2 也抑制了 LC3-II 掺入自噬溶酶体,表明 CAMK2-MLKL 途径在短期饥饿期间促进自噬通量的作用,与抑制自噬通量的坏死性细胞死亡相反。此外,与坏死性细胞死亡途径不同,饥饿诱导的 CAMK2 介导的 MLKL 磷酸化可保护细胞免受饥饿诱导的死亡。我们提出,在营养物质剥夺后,MLKL 被 CAMK2 激活,CAMK2 转而促进自噬体成熟所需的膜分裂,允许自噬体与溶酶体的适当融合,随后进行物质降解。这种新的功能独立于 RIPK3,并且不参与坏死性细胞死亡,暗示这种假激酶在细胞存活、信号转导和代谢中具有新的作用。CAMK2/CaMKII:钙/钙调蛋白依赖性蛋白激酶 II;DIABLO/SMAC:凋亡抑制蛋白结合蛋白,低 pI/第二线粒体衍生的半胱天冬酶激活剂;ECS:细胞外溶液;ESCRT:内体分选复合物必需运输;FBS:胎牛血清;GSK3B:糖原合酶激酶 3β;HBSS:Hanks 平衡盐溶液;KO:敲除;LC3-II:脂化微管相关蛋白 1 轻链 3β;LDH:乳酸脱氢酶;MLKL:混合谱系激酶结构域样蛋白激酶;MTOR:雷帕霉素靶蛋白激酶;MTORC1:MTOR 复合物 1;N2a:Neuro-2a 神经母细胞瘤;Nec-1:坏死抑制素-1;NSA:坏死磺酰胺;PBS:磷酸盐缓冲盐水;PI:碘化丙啶;PK-hLC3:pHluorin-mKate2-人 LC3;RIPK1:受体相互作用丝氨酸/苏氨酸激酶 1;RIPK3:受体相互作用丝氨酸/苏氨酸激酶 3;ROS:活性氧;RPS6KB1/S6K:核糖体蛋白 S6 激酶 B1;shRNA:短发夹 RNA;siRNA:小干扰 RNA;SQSTM1/p62:自噬体相关蛋白 1;TBS:三羟甲基氨基甲烷缓冲盐水;TNF/TNF-α:肿瘤坏死因子;TSZ,用 TNF+DIABLO 模拟物+z-VAD-FMK 处理。

https://cdn.ncbi.nlm.nih.gov/pmc/blobs/408f/9037428/1248f6fc786c/KAUP_A_1954348_F0001_B.jpg

文献AI研究员

20分钟写一篇综述,助力文献阅读效率提升50倍。

立即体验

用中文搜PubMed

大模型驱动的PubMed中文搜索引擎

马上搜索

文档翻译

学术文献翻译模型,支持多种主流文档格式。

立即体验