Suppr超能文献

胰岛素样生长因子 1 受体介导的细胞在缺氧环境下的存活依赖于通过抑制 PI3K/Akt/mTOR 信号通路促进自噬。

Insulin-like growth factor 1 receptor-mediated cell survival in hypoxia depends on the promotion of autophagy via suppression of the PI3K/Akt/mTOR signaling pathway.

机构信息

Cancer Research Institute, Fudan University Shanghai Cancer Center, Shanghai 200032, P.R. China.

Department of Oncology, The People's Liberation Army No. 309 Hospital, Beijing 100193, P.R. China.

出版信息

Mol Med Rep. 2017 Apr;15(4):2136-2142. doi: 10.3892/mmr.2017.6265. Epub 2017 Mar 1.

Abstract

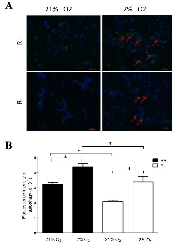
Hypoxia is widely accepted as a fundamental biological phenomenon, which is strongly associated with tissue damage and cell viability under stress conditions. Insulin-like growth factor‑1 (IGF‑1) is known to protect tissues from multiple types of damage, and protect cells from apoptosis. Hypoxia is a regulatory factor of the IGF system, however the role of the IGF-1 receptor (IGF‑1R) in hypoxia‑induced apoptosis remains unclear. The present study investigated the potential mechanisms associated with IGF‑1R‑associated apoptosis under hypoxic conditions. Mouse embryonic fibroblasts exhibiting disruption or overexpression of IGF‑1R (R‑ cells and R+ cells) were used to examine the level of apoptosis, autophagy, and production of reactive oxygen species (ROS). The autophagy inhibitor 3‑methyladenine was used to assess the effect of autophagy on ROS production and apoptosis under hypoxic conditions. A potential downstream signaling pathway involving phosphatidylinositol 3-kinase (PI3K)/threonine protein kinase B (Akt)/mammalian target of rapamycin (mTOR) was identifiedby western blot analysis. The results demonstrated that hypoxia induced apoptosis, increased ROS production, and promoted autophagy in a time‑dependent manner relative to that observed under normoxia. R+ cells exhibited a lower percentage of apoptotic cells, lower ROS production, and higher levels of autophagy when compared to that of R- cells. In addition, inhibition of autophagy led to increased ROS production and a higher percentage of apoptotic cells in the two cell types. Furthermore, IGF‑1R is related with PI3K/Akt/mTOR signaling pathway and enhanced autophagy-associated protein expression, which was verified following treatment with the PI3K inhibitor LY294002. These results indicated that IGF‑1R may increase cell viability under hypoxic conditions by promoting autophagy and scavenging ROS production, which is closed with PI3K/Akt/mTOR signaling pathway.

摘要

缺氧被广泛认为是一种基本的生物学现象,它与应激条件下的组织损伤和细胞活力密切相关。胰岛素样生长因子-1(IGF-1)已知可保护组织免受多种类型的损伤,并保护细胞免于凋亡。缺氧是 IGF 系统的调节因子,然而 IGF-1 受体(IGF-1R)在缺氧诱导的细胞凋亡中的作用尚不清楚。本研究探讨了 IGF-1R 相关凋亡在缺氧条件下的潜在机制。使用具有 IGF-1R 缺失或过表达的小鼠胚胎成纤维细胞(R-细胞和 R+细胞)来检测凋亡、自噬和活性氧(ROS)的产生水平。使用自噬抑制剂 3-甲基腺嘌呤来评估自噬对缺氧条件下 ROS 产生和凋亡的影响。通过 Western blot 分析鉴定了涉及磷脂酰肌醇 3-激酶(PI3K)/苏氨酸蛋白激酶 B(Akt)/哺乳动物雷帕霉素靶蛋白(mTOR)的潜在下游信号通路。结果表明,与常氧相比,缺氧以时间依赖性方式诱导凋亡、增加 ROS 产生并促进自噬。与 R-细胞相比,R+细胞凋亡细胞的百分比较低、ROS 产生较低、自噬水平较高。此外,自噬抑制导致两种细胞类型中 ROS 产生增加和凋亡细胞的百分比增加。此外,IGF-1R 与 PI3K/Akt/mTOR 信号通路相关,并增强自噬相关蛋白的表达,这在使用 PI3K 抑制剂 LY294002 处理后得到验证。这些结果表明,IGF-1R 可能通过促进自噬和清除 ROS 产生来增加缺氧条件下的细胞活力,这与 PI3K/Akt/mTOR 信号通路有关。

https://cdn.ncbi.nlm.nih.gov/pmc/blobs/3e83/5364871/dc5fb9b49d81/MMR-15-04-2136-g00.jpg

文献AI研究员

20分钟写一篇综述,助力文献阅读效率提升50倍。

立即体验

用中文搜PubMed

大模型驱动的PubMed中文搜索引擎

马上搜索

文档翻译

学术文献翻译模型,支持多种主流文档格式。

立即体验