Suppr超能文献

染色质结构域和Tudor结构域的组蛋白肽微阵列筛选确定了新的组蛋白赖氨酸甲基化相互作用。

Histone peptide microarray screen of chromo and Tudor domains defines new histone lysine methylation interactions.

作者信息

Shanle Erin K, Shinsky Stephen A, Bridgers Joseph B, Bae Narkhyun, Sagum Cari, Krajewski Krzysztof, Rothbart Scott B, Bedford Mark T, Strahl Brian D

机构信息

Department of Biological and Environmental Sciences, Longwood University, Farmville, VA 23909 USA.

Department of Biochemistry and Biophysics, The University of North Carolina, Chapel Hill, NC 27599 USA.

出版信息

Epigenetics Chromatin. 2017 Mar 14;10:12. doi: 10.1186/s13072-017-0117-5. eCollection 2017.

Abstract

BACKGROUND

Histone posttranslational modifications (PTMs) function to regulate chromatin structure and function in part through the recruitment of effector proteins that harbor specialized "reader" domains. Despite efforts to elucidate reader domain-PTM interactions, the influence of neighboring PTMs and the target specificity of many reader domains is still unclear. The aim of this study was to use a high-throughput histone peptide microarray platform to interrogate 83 known and putative histone reader domains from the chromo and Tudor domain families to identify their interactions and characterize the influence of neighboring PTMs on these interactions.

RESULTS

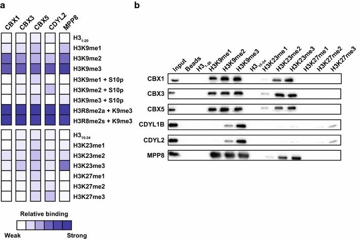
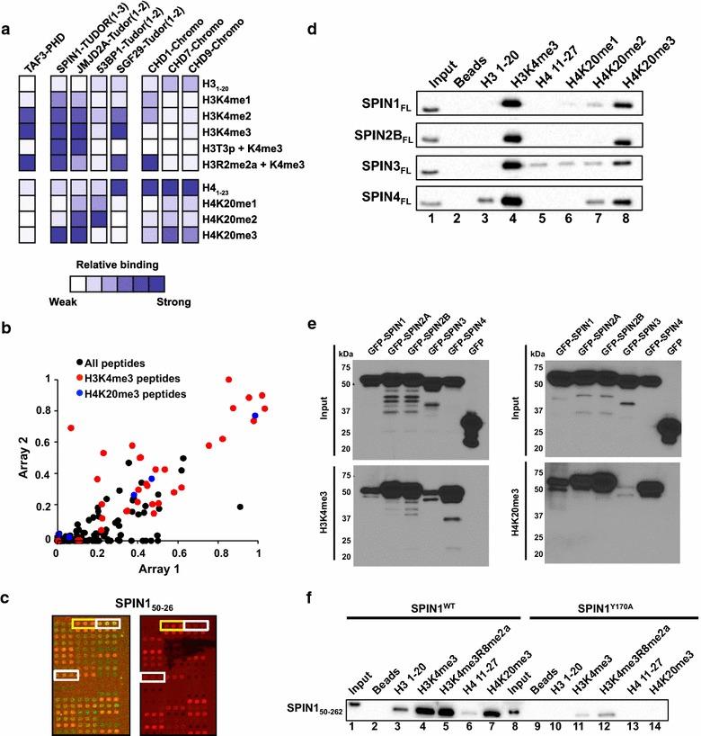
Nearly a quarter of the chromo and Tudor domains screened showed interactions with histone PTMs by peptide microarray, revealing known and several novel methyllysine interactions. Specifically, we found that the CBX/HP1 chromodomains that recognize H3K9me also recognize H3K23me2/3-a poorly understood histone PTM. We also observed that, in addition to their interaction with H3K4me3, Tudor domains of the Spindlin family also recognized H4K20me3-a previously uncharacterized interaction. Several Tudor domains also showed novel interactions with H3K4me as well.

CONCLUSIONS

These results provide an important resource for the epigenetics and chromatin community on the interactions of many human chromo and Tudor domains. They also provide the basis for additional studies into the functional significance of the novel interactions that were discovered.

摘要

背景

组蛋白翻译后修饰(PTMs)部分通过招募具有特殊“读取器”结构域的效应蛋白来调节染色质结构和功能。尽管人们努力阐明读取器结构域与PTM的相互作用,但相邻PTM的影响以及许多读取器结构域的靶标特异性仍不清楚。本研究的目的是使用高通量组蛋白肽微阵列平台来研究来自染色质和Tudor结构域家族的83个已知和推定的组蛋白读取器结构域,以确定它们的相互作用,并表征相邻PTM对这些相互作用的影响。

结果

通过肽微阵列筛选,近四分之一的染色质和Tudor结构域显示出与组蛋白PTM的相互作用,揭示了已知的和几种新的甲基赖氨酸相互作用。具体而言,我们发现识别H3K9me的CBX/HP1染色质结构域也识别H3K23me2/3——一种了解较少的组蛋白PTM。我们还观察到,除了与H3K4me3相互作用外,Spindlin家族的Tudor结构域还识别H4K20me3——一种先前未被表征的相互作用。几个Tudor结构域也显示出与H3K4me的新相互作用。

结论

这些结果为表观遗传学和染色质领域提供了关于许多人类染色质和Tudor结构域相互作用的重要资源。它们还为进一步研究发现的新相互作用的功能意义提供了基础。

https://cdn.ncbi.nlm.nih.gov/pmc/blobs/6ec8/5348760/5d29055774e6/13072_2017_117_Fig1_HTML.jpg

文献AI研究员

20分钟写一篇综述,助力文献阅读效率提升50倍。

立即体验

用中文搜PubMed

大模型驱动的PubMed中文搜索引擎

马上搜索

文档翻译

学术文献翻译模型,支持多种主流文档格式。

立即体验