Suppr超能文献

吡非尼酮在人非酒精性脂肪性肝炎小鼠模型中的抗纤维化作用。

Antifibrotic effect of pirfenidone in a mouse model of human nonalcoholic steatohepatitis.

机构信息

Department of Molecular Endocrinology and Metabolism, Graduate School of Medical and Dental Sciences, Tokyo Medical and Dental University, Tokyo, Japan.

Department of Molecular Medicine and Metabolism, Research Institute of Environmental Medicine, Nagoya University, Nagoya, Japan.

出版信息

Sci Rep. 2017 Mar 17;7:44754. doi: 10.1038/srep44754.

Abstract

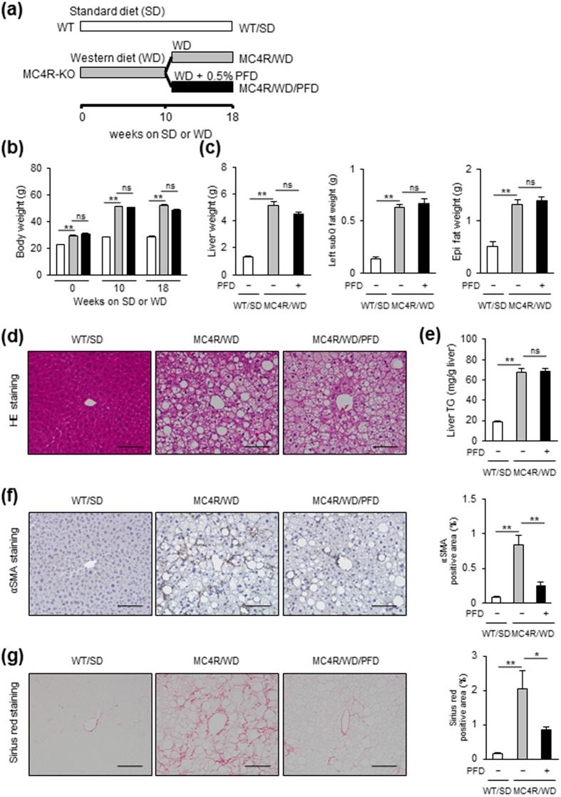
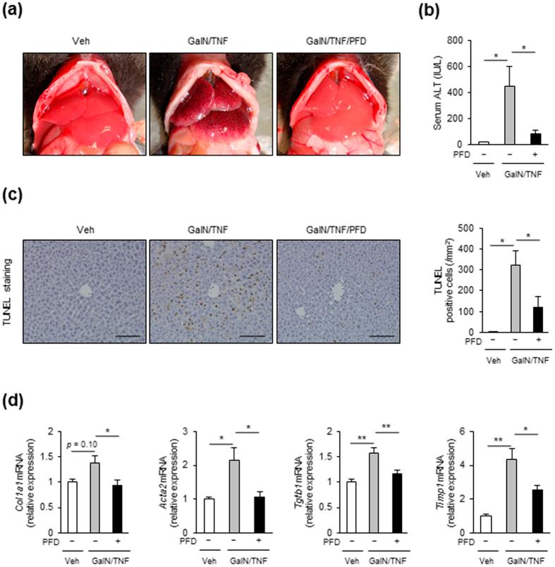
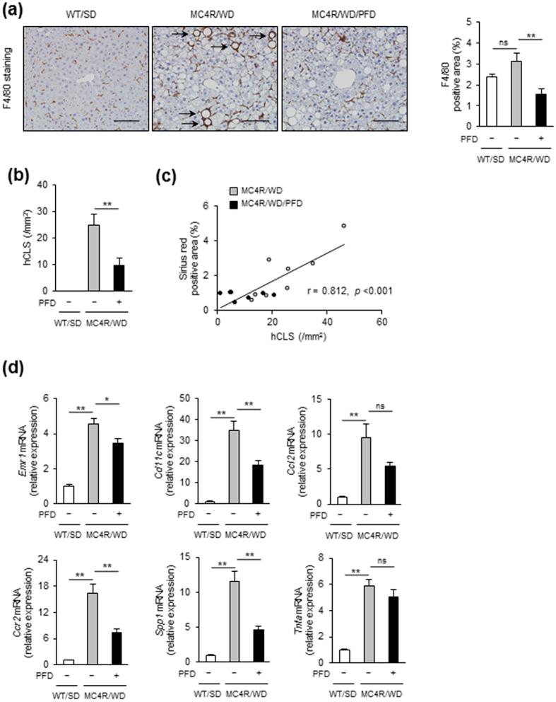
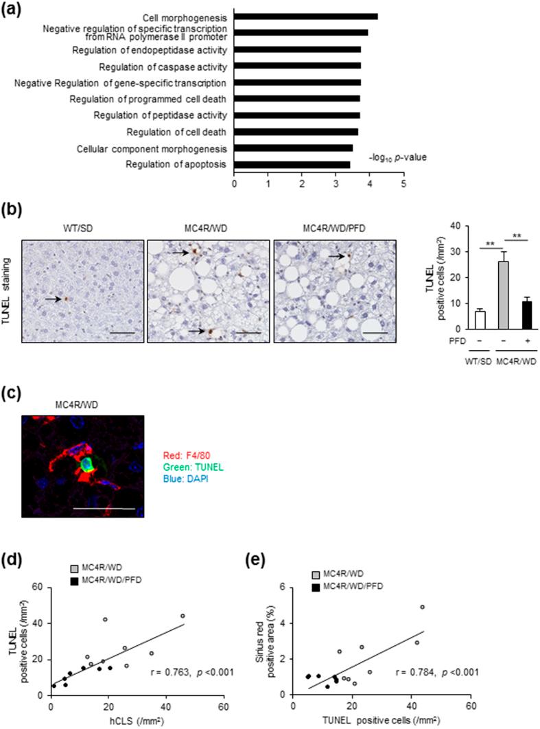
Non-alcoholic steatohepatitis (NASH) is characterized by steatosis with lobular inflammation and hepatocyte injury. Pirfenidone (PFD) is an orally bioavailable pyridone derivative that has been clinically used for the treatment of idiopathic pulmonary fibrosis. However, it remains unknown whether PFD improves liver fibrosis in a mouse model with human NASH-like phenotypes. In this study, we employed melanocortin 4 receptor-deficient (MC4R-KO) mice as a mouse model with human NASH-like phenotypes to elucidate the effect and action mechanisms of PFD on the development of NASH. PFD markedly attenuated liver fibrosis in western diet (WD)-fed MC4R-KO mice without affecting metabolic profiles or steatosis. PFD prevented liver injury and fibrosis associated with decreased apoptosis of liver cells in WD-fed MC4R-KO mice. Pretreatment of PFD inhibited the tumor necrosis factor-α (TNF-α)-induced liver injury and fibrogenic responses associated with decreased apoptosis of liver cells in wild-type mice. PFD also prevented TNF-α-induced hepatocyte apoptosis in vitro with reduced activation of caspase-8 and -3. This study provides evidence for the antifibrotic effect of PFD in a mouse model of human NASH. The data of this study highlight hepatocyte apoptosis as a potential therapeutic target, and suggest that PFD can be repositioned as an antifibrotic drug for human NASH.

摘要

非酒精性脂肪性肝炎(NASH)的特征是脂肪变性伴有肝小叶炎症和肝细胞损伤。吡非尼酮(PFD)是一种口服生物利用的吡啶酮衍生物,已临床用于治疗特发性肺纤维化。然而,尚不清楚 PFD 是否能改善具有人类 NASH 样表型的小鼠模型中的肝纤维化。在这项研究中,我们使用黑皮质素 4 受体缺陷(MC4R-KO)小鼠作为具有人类 NASH 样表型的小鼠模型,以阐明 PFD 对 NASH 发展的作用和作用机制。PFD 显著减轻了 Western 饮食(WD)喂养的 MC4R-KO 小鼠的肝纤维化,而不影响代谢谱或脂肪变性。PFD 可预防 WD 喂养的 MC4R-KO 小鼠的肝损伤和纤维化,同时降低肝细胞凋亡。PFD 预处理可抑制肿瘤坏死因子-α(TNF-α)诱导的野生型小鼠的肝损伤和纤维生成反应,同时降低肝细胞凋亡。PFD 还可在体外减少半胱天冬酶-8 和 -3 的激活,从而预防 TNF-α诱导的肝细胞凋亡。本研究为 PFD 在人类 NASH 的小鼠模型中的抗纤维化作用提供了证据。该研究的数据突出了肝细胞凋亡作为一个潜在的治疗靶点,并表明 PFD 可以被重新定位为治疗人类 NASH 的抗纤维化药物。

https://cdn.ncbi.nlm.nih.gov/pmc/blobs/8142/5355985/f4c7d2717d3d/srep44754-f1.jpg

文献AI研究员

20分钟写一篇综述,助力文献阅读效率提升50倍。

立即体验

用中文搜PubMed

大模型驱动的PubMed中文搜索引擎

马上搜索

文档翻译

学术文献翻译模型,支持多种主流文档格式。

立即体验