Suppr超能文献

丝裂原活化蛋白激酶激酶激酶4(MAP4K4)是维持肺腺癌所必需的一种新型丝裂原活化蛋白激酶/细胞外信号调节激酶(MAPK/ERK)信号通路调节因子。

MAP4K4 is a novel MAPK/ERK pathway regulator required for lung adenocarcinoma maintenance.

作者信息

Gao Xuan, Chen Guangming, Gao Chenxi, Zhang Dennis Han, Kuan Shih-Fan, Stabile Laura P, Liu Guoxiang, Hu Jing

机构信息

Department of Respiratory Medicine, Southwest Hospital, Third Military Medical University, Chongqing, China.

Department of Pharmacology and Chemical Biology, University of Pittsburgh School of Medicine, PA, USA.

出版信息

Mol Oncol. 2017 Jun;11(6):628-639. doi: 10.1002/1878-0261.12055. Epub 2017 May 2.

Abstract

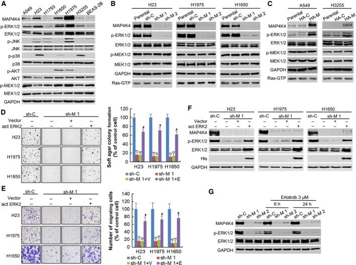
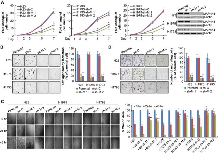
About 76% of patients with lung adenocarcinoma harbor activating mutations in the receptor tyrosine kinase (RTK)/RAS/RAF pathways, leading to aberrant activation of the mitogen-activated protein kinase (MAPK) pathways particularly the MAPK/ERK pathway. However, many lung adenocarcinomas lacking these genomic mutations also display significant MAPK pathway activation, suggesting that additional MAPK pathway alterations remain undetected. This study has identified serine/threonine kinase mitogen-activated protein 4 kinase 4 (MAP4K4) as a novel positive regulator of MAPK/ERK signaling in lung adenocarcinoma. The results showed that MAP4K4 was drastically elevated in lung adenocarcinoma independently of KRAS or EGFR mutation status. Knockdown of MAP4K4 inhibited proliferation, anchorage-independent growth and migration of lung adenocarcinoma cells, and also inhibited human lung adenocarcinoma xenograft growth and metastasis. Mechanistically, we found that MAP4K4 activated ERK through inhibiting protein phosphatase 2 activity. Our results further showed that downregulation of MAP4K4 prevented ERK reactivation in EGFR inhibitor erlotinib-treated lung adenocarcinoma cells. Together, our findings identify MAP4K4 as a novel MAPK/ERK pathway regulator in lung adenocarcinoma that is required for lung adenocarcinoma maintenance.

摘要

约76%的肺腺癌患者在受体酪氨酸激酶(RTK)/RAS/RAF通路中存在激活突变,导致丝裂原活化蛋白激酶(MAPK)通路尤其是MAPK/ERK通路异常激活。然而,许多缺乏这些基因组突变的肺腺癌也表现出显著的MAPK通路激活,这表明仍有其他未被检测到的MAPK通路改变。本研究已确定丝氨酸/苏氨酸激酶丝裂原活化蛋白4激酶4(MAP4K4)是肺腺癌中MAPK/ERK信号传导的一种新型正向调节因子。结果显示,无论KRAS或EGFR突变状态如何,MAP4K4在肺腺癌中均显著升高。敲低MAP4K4可抑制肺腺癌细胞的增殖、非锚定依赖性生长和迁移,还可抑制人肺腺癌异种移植瘤的生长和转移。从机制上讲,我们发现MAP4K4通过抑制蛋白磷酸酶2的活性来激活ERK。我们的结果进一步表明,MAP4K4的下调可阻止表皮生长因子受体(EGFR)抑制剂厄洛替尼处理的肺腺癌细胞中ERK的重新激活。总之,我们的研究结果确定MAP4K4是肺腺癌中一种新型的MAPK/ERK通路调节因子,是维持肺腺癌所必需的。

https://cdn.ncbi.nlm.nih.gov/pmc/blobs/325f/5527473/5074b4b8c45c/MOL2-11-628-g001.jpg

文献AI研究员

20分钟写一篇综述,助力文献阅读效率提升50倍。

立即体验

用中文搜PubMed

大模型驱动的PubMed中文搜索引擎

马上搜索

文档翻译

学术文献翻译模型,支持多种主流文档格式。

立即体验