Suppr超能文献

N-甲基腺苷阅读器IGF2BP2修饰的HMMR通过与MAP4K4相互作用促进非小细胞肺癌转移。

N-methyladenosine Reader IGF2BP2-modified HMMR Promotes Non-small Cell Lung Cancer Metastasis via Interaction with MAP4K4.

作者信息

Zhang Jiansheng, Zhang Mengzhu, Qiu Aimin, Li Chang, Chen Qiongju, Li Jianjun, Zeng Yuanyuan, Zhu Jianjie, Huang Jian-An, Zhang Xiuqin, Liu Zeyi

机构信息

Department of Pulmonary and Critical Care Medicine, The First Affiliated Hospital of Soochow University, Suzhou, 215006, China.

The Yancheng School of Clinical Medicine of Nanjing Medical University, Yancheng Third People's Hospital, The Affiliated Hospital of Jiangsu Vocational College of Medicine, Yancheng, 224000, China.

出版信息

Int J Biol Sci. 2025 Jan 21;21(4):1391-1409. doi: 10.7150/ijbs.104097. eCollection 2025.

Abstract

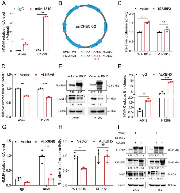
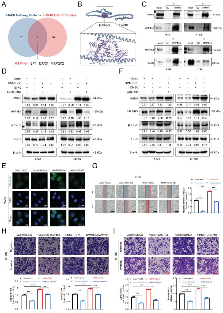
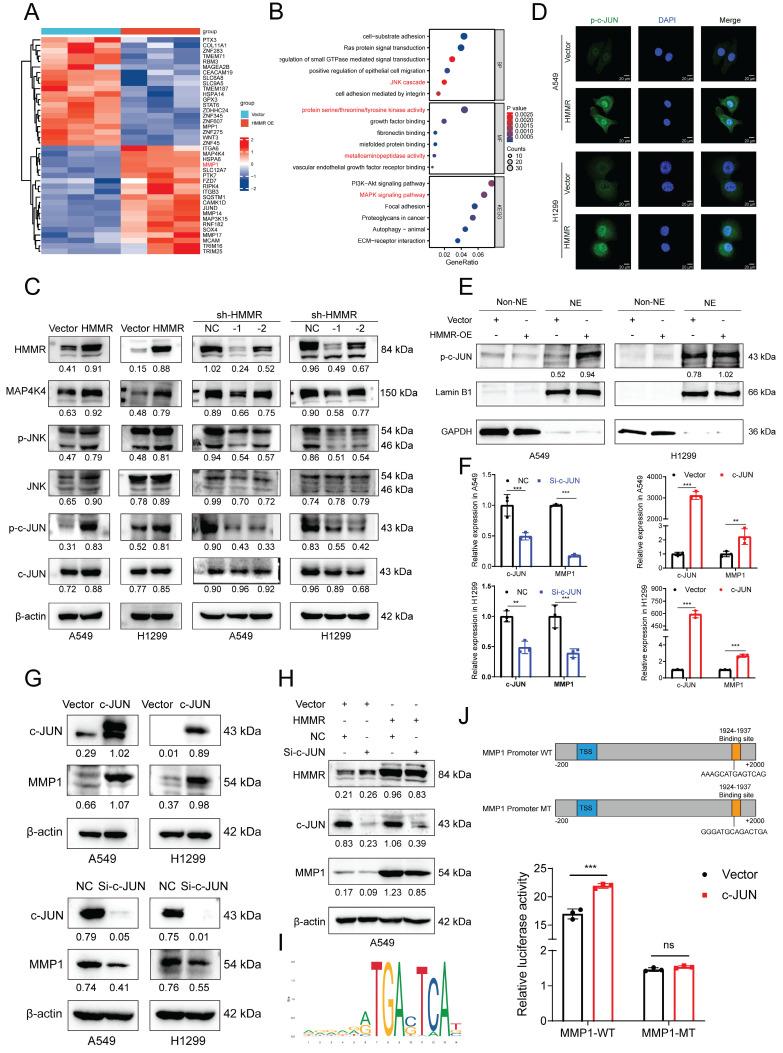
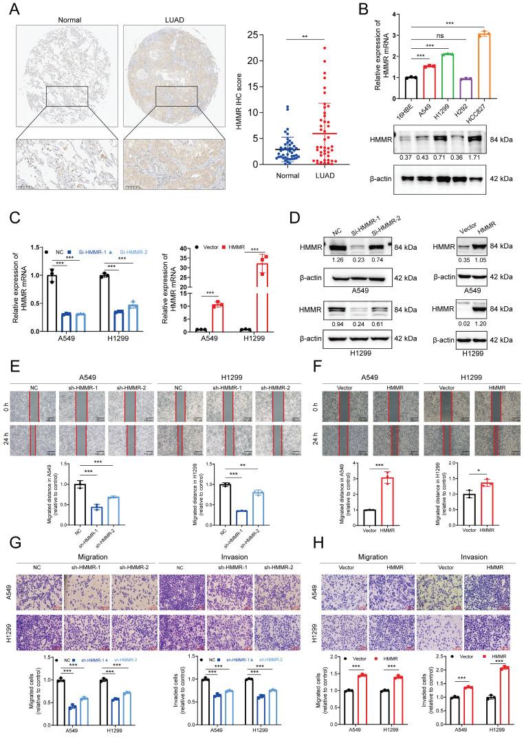
Globally, lung cancer represents the leading cause of cancer-related mortality, with 85% of cases attributable to non-small cell lung cancer (NSCLC). Metastatic progression remains a major challenge in treating advanced lung cancer, resulting in a dismal five-year survival rate of 20-30%. Hyaluronan mediated motility receptor (HMMR) has been identified as a novel oncogene in NSCLC. However, its exact role and mechanisms in NSCLC and metastasis are yet to be fully understood. Elevated mRNA and protein levels of HMMR were observed in human NSCLC tumors in comparison with normal adjacent tissues. Increased HMMR expression was associated with poorer prognosis, with multivariate Cox regression analysis also identifying it as an independent prognostic factor. HMMR knockdown inhibited tumor cell migration and invasion, while its overexpression enhanced these processes. Mechanistically, HMMR promotes tumor metastasis by binding to mitogen-activated protein kinase kinase kinase kinase 4 (MAP4K4), which activates the p-JNK/p-c-JUN/MMP1 signaling cascade. The effects of HMMR overexpression on metastatic potential and JNK signaling were confirmed by MAP4K4 knockdown or GNE-495 treatment. Additionally, insulin like growth factor 2 mRNA binding protein 2 (IGF2BP2) was found to bind to the N-methyladenosine (mA) site of HMMR, increasing mRNA stability and HMMR expression levels. In a mouse model, the MAP4K4 inhibitor GNE-495 successfully suppressed lung metastasis induced by HMMR overexpression. These results offer valuable insights into HMMR's biological functions while suggesting potential avenues for novel treatments.

摘要

在全球范围内,肺癌是癌症相关死亡的主要原因,其中85%的病例归因于非小细胞肺癌(NSCLC)。转移进展仍然是治疗晚期肺癌的主要挑战,导致五年生存率低至20%-30%。透明质酸介导的运动受体(HMMR)已被确定为NSCLC中的一种新型致癌基因。然而,其在NSCLC和转移中的确切作用及机制尚不完全清楚。与相邻正常组织相比,在人类NSCLC肿瘤中观察到HMMR的mRNA和蛋白水平升高。HMMR表达增加与预后较差相关,多变量Cox回归分析也将其确定为独立的预后因素。敲低HMMR可抑制肿瘤细胞迁移和侵袭,而过表达则增强这些过程。从机制上讲,HMMR通过与丝裂原活化蛋白激酶激酶激酶激酶4(MAP4K4)结合来促进肿瘤转移,后者激活p-JNK/p-c-JUN/MMP1信号级联反应。通过敲低MAP4K4或用GNE-495处理证实了HMMR过表达对转移潜能和JNK信号的影响。此外,发现胰岛素样生长因子2 mRNA结合蛋白2(IGF2BP2)与HMMR的N-甲基腺苷(mA)位点结合,增加mRNA稳定性和HMMR表达水平。在小鼠模型中,MAP4K4抑制剂GNE-495成功抑制了HMMR过表达诱导的肺转移。这些结果为HMMR的生物学功能提供了有价值的见解,同时也为新的治疗方法指明了潜在途径。

https://cdn.ncbi.nlm.nih.gov/pmc/blobs/d1b5/11844294/4f3af6377880/ijbsv21p1391g001.jpg

文献AI研究员

20分钟写一篇综述,助力文献阅读效率提升50倍。

立即体验

用中文搜PubMed

大模型驱动的PubMed中文搜索引擎

马上搜索

文档翻译

学术文献翻译模型,支持多种主流文档格式。

立即体验