Suppr超能文献

整合单细胞转录组分析鉴定出一种新型与谱系可塑性相关的癌症细胞类型,该细胞类型与前列腺癌进展有关。

Integrated single-cell transcriptomic analyses identify a novel lineage plasticity-related cancer cell type involved in prostate cancer progression.

机构信息

School of Life and Health Sciences, Hainan Province Key Laboratory of One Health, Collaborative Innovation Center of One Health, Hainan University, Haikou 570228, China; Department of Biomedical Engineering, Oregon Health & Science University, Portland, OR, USA; School of Public Health, Tongji Medical College, Huazhong University of Science and Technology, Wuhan 430030, China.

School of Life and Health Sciences, Hainan Province Key Laboratory of One Health, Collaborative Innovation Center of One Health, Hainan University, Haikou 570228, China; School of Public Health, Tongji Medical College, Huazhong University of Science and Technology, Wuhan 430030, China.

出版信息

EBioMedicine. 2024 Nov;109:105398. doi: 10.1016/j.ebiom.2024.105398. Epub 2024 Oct 16.

Abstract

BACKGROUND

Cancer cell plasticity is the ability of neoplastic cells to alter their identity and acquire new biological properties under microenvironmental pressures. In prostate cancer (PCa), lineage plasticity often results in therapy resistance and trans-differentiation to neuroendocrine (NE) lineage. However, identifying the cancer cells harboring lineage plasticity-related status remains challenging.

METHODS

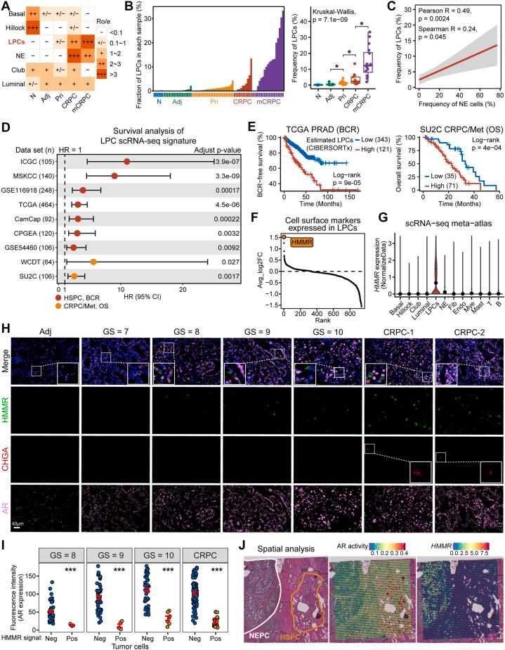
Based on 13 multi-center human PCa bulk transcriptomic cohorts (samples = 3314) and 9 bulk transcriptomic datasets derived from PCa experimental models, we established an integrated lineage plasticity-related gene signature, termed LPSig. Leveraging this gene signature, AUCell enrichment analysis was applied to identify the cell population with high lineage plasticity from a comprehensive single-cell RNA-sequencing (scRNA-seq) meta-atlas assembled by us, which consisted of 10 public human PCa scRNA-seq datasets (samples = 93, cells = 222,529). Moreover, additional scRNA-seq dataset of human PCa, multiplex immunohistochemistry staining for human PCa tissues, in vitro and in vivo functional experiments, as well as qPCR and Western blot analyses were employed to validate our findings.

FINDINGS

We found that LPSig could finely capture the dynamics of tumor lineage plasticity throughout the progression of PCa, accurately estimating the status of lineage plasticity. Based on LPSig, we identified a previously undefined minority population of lineage plasticity-related PCa cells (LPCs) from the human PCa scRNA-seq meta-atlas assembled by this study. Furthermore, in-depth dissection revealed pivotal roles of LPCs in trans-differentiation, tumor recurrence, and poor patient survival during PCa progression. Furthermore, we identified HMMR as a representative cell surface marker for LPCs, which was validated using additional scRNA-seq datasets and multiplexed immunohistochemistry. Moreover, HMMR was transcriptionally inhibited by androgen receptor (AR), and was required for the aggressive adenocarcinoma features and NE phenotype.

INTERPRETATION

Our study uncovers a novel population of lineage plasticity-related cells with low AR activity, stemness-like traits, and elevated HMMR expression, that may facilitate poor prognosis in PCa.

FUNDING

This work was supported by National Key R&D Program of China (2022YFA0807000), National Natural Science Foundation of China (82160584), Advanced Prostate Cancer Diagnosis and Treatment Technology Innovation Team of Kunming Medical University (CXTD202216), and Reserve Talents of Young and Middle-aged Academic Leaders in Yunnan Province (202105AC160013).

摘要

背景

癌细胞可塑性是指肿瘤细胞在微环境压力下改变自身身份并获得新生物学特性的能力。在前列腺癌(PCa)中,谱系可塑性通常导致治疗耐药和向神经内分泌(NE)谱系的转分化。然而,确定具有谱系可塑性相关状态的癌细胞仍然具有挑战性。

方法

基于 13 个人类多中心 PCa 批量转录组队列(样本量=3314)和 9 个源自 PCa 实验模型的批量转录组数据集,我们建立了一个综合的谱系可塑性相关基因特征,称为 LPSig。利用这个基因特征,AUCell 富集分析被应用于从我们组装的一个全面的单细胞 RNA-seq(scRNA-seq)元图谱中识别具有高谱系可塑性的细胞群体,该元图谱由 10 个公共的人类 PCa scRNA-seq 数据集组成(样本量=93,细胞量=222529)。此外,还使用了人类 PCa 的其他 scRNA-seq 数据集、人类 PCa 的多色免疫组化染色、体外和体内功能实验以及 qPCR 和 Western blot 分析来验证我们的发现。

结果

我们发现 LPSig 可以精确地捕捉 PCa 进展过程中肿瘤谱系可塑性的动态,准确估计谱系可塑性的状态。基于 LPSig,我们从本研究组装的人类 PCa scRNA-seq 元图谱中鉴定出了以前未定义的与谱系可塑性相关的 PCa 细胞(LPCs)的一个少数群体。此外,深入剖析揭示了 LPCs 在 PCa 进展过程中转分化、肿瘤复发和患者预后不良中的关键作用。此外,我们鉴定出 HMMR 作为 LPCs 的代表性细胞表面标志物,该标志物已通过其他 scRNA-seq 数据集和多色免疫组化得到验证。此外,雄激素受体(AR)转录抑制 HMMR,并且是侵袭性腺癌特征和 NE 表型所必需的。

结论

我们的研究揭示了一种具有低 AR 活性、干性特征和高 HMMR 表达的新型与谱系可塑性相关的细胞群体,可能导致 PCa 的预后不良。

资助

本工作得到了国家重点研发计划(2022YFA0807000)、国家自然科学基金(82160584)、昆明医科大学高级前列腺癌诊断和治疗技术创新团队(CXTD202216)和云南省中青年学术技术带头人后备人才项目(202105AC160013)的支持。

https://cdn.ncbi.nlm.nih.gov/pmc/blobs/5a31/11530610/57429f30063a/gr1.jpg

文献AI研究员

20分钟写一篇综述,助力文献阅读效率提升50倍。

立即体验

用中文搜PubMed

大模型驱动的PubMed中文搜索引擎

马上搜索

文档翻译

学术文献翻译模型,支持多种主流文档格式。

立即体验