Suppr超能文献

利用多色报告基因和活体成像技术追踪足细胞耗竭后肾素谱系细胞的随机命运。

Tracking the stochastic fate of cells of the renin lineage after podocyte depletion using multicolor reporters and intravital imaging.

作者信息

Kaverina Natalya V, Kadoya Hiroyuki, Eng Diana G, Rusiniak Michael E, Sequeira-Lopez Maria Luisa S, Gomez R Ariel, Pippin Jeffrey W, Gross Kenneth W, Peti-Peterdi Janos, Shankland Stuart J

机构信息

Department of Medicine, Division of Nephrology, University of Washington, Seattle, WA, United States of America.

Department of Physiology & Biophysics, Zilkha Neurogenetic Institute, Keck School of Medicine, University of Southern California, Los Angeles, CA, United States of America.

出版信息

PLoS One. 2017 Mar 22;12(3):e0173891. doi: 10.1371/journal.pone.0173891. eCollection 2017.

Abstract

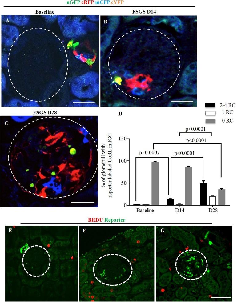
Podocyte depletion plays a major role in focal segmental glomerular sclerosis (FSGS). Because cells of the renin lineage (CoRL) serve as adult podocyte and parietal epithelial cell (PEC) progenitor candidates, we generated Ren1cCre/R26R-ConfettiTG/WT and Ren1dCre/R26R-ConfettiTG/WT mice to determine CoRL clonality during podocyte replacement. Four CoRL reporters (GFP, YFP, RFP, CFP) were restricted to cells in the juxtaglomerular compartment (JGC) at baseline. Following abrupt podocyte depletion in experimental FSGS, all four CoRL reporters were detected in a subset of glomeruli at day 28, where they co-expressed de novo four podocyte proteins (podocin, nephrin, WT-1 and p57) and two glomerular parietal epithelial cell (PEC) proteins (claudin-1, PAX8). To monitor the precise migration of a subset of CoRL over a 2w period following podocyte depletion, intravital multiphoton microscopy was used. Our findings demonstrate direct visual support for the migration of single CoRL from the JGC to the parietal Bowman's capsule, early proximal tubule, mesangium and glomerular tuft. In summary, these results suggest that following podocyte depletion, multi-clonal CoRL migrate to the glomerulus and replace podocyte and PECs in experimental FSGS.

摘要

足细胞耗竭在局灶节段性肾小球硬化(FSGS)中起主要作用。由于肾素谱系细胞(CoRL)可作为成年足细胞和壁层上皮细胞(PEC)的祖细胞候选者,我们构建了Ren1cCre/R26R-ConfettiTG/WT和Ren1dCre/R26R-ConfettiTG/WT小鼠,以确定足细胞替代过程中CoRL的克隆性。在基线时,四个CoRL报告基因(绿色荧光蛋白、黄色荧光蛋白、红色荧光蛋白、青色荧光蛋白)局限于球旁器(JGC)中的细胞。在实验性FSGS中突然发生足细胞耗竭后,在第28天的一部分肾小球中检测到所有四个CoRL报告基因,它们在这些肾小球中共表达四种新的足细胞蛋白(足突蛋白、nephrin、WT-1和p57)和两种肾小球壁层上皮细胞(PEC)蛋白(claudin-1、PAX8)。为了监测足细胞耗竭后2周内一部分CoRL的精确迁移情况,采用了活体多光子显微镜技术。我们的研究结果为单个CoRL从JGC迁移至壁层鲍曼囊、近端小管起始段、系膜和肾小球毛细血管丛提供了直接的可视化证据。总之,这些结果表明,在足细胞耗竭后,多克隆CoRL迁移至肾小球,并在实验性FSGS中替代足细胞和PEC。

https://cdn.ncbi.nlm.nih.gov/pmc/blobs/ccaa/5362207/500b56f4a920/pone.0173891.g001.jpg

文献AI研究员

20分钟写一篇综述,助力文献阅读效率提升50倍。

立即体验

用中文搜PubMed

大模型驱动的PubMed中文搜索引擎

马上搜索

文档翻译

学术文献翻译模型,支持多种主流文档格式。

立即体验