Suppr超能文献

端粒酶是成年小鼠肾脏中肾小球更新所必需的。

Telomerase is required for glomerular renewal in kidneys of adult mice.

作者信息

Montandon Margo, Hamidouche Tynhinane, Yart Lucile, Duret Lou C, Pons Catherine, Soubeiran Nicolas, Pousse Mélanie, Cervera Ludovic, Vial Valérie, Fassy Julien, Croce Olivier, Gilson Eric, Shkreli Marina

机构信息

Université Côte d'Azur (UCA), Centre National de la Recherche Scientifique (CNRS) UMR7284, Institut National de la Santé et de la Recherche Médicale (Inserm) U1081, Institute for Research on Cancer and Aging, Nice (IRCAN), Nice, 06107, France.

Université Côte d'Azur (UCA), Centre National de la Recherche Scientifique (CNRS) UMR7275, Institut de Pharmacologie Moléculaire et Cellulaire (IPMC), Valbonne, 06560, France.

出版信息

NPJ Regen Med. 2022 Feb 11;7(1):15. doi: 10.1038/s41536-022-00212-z.

Abstract

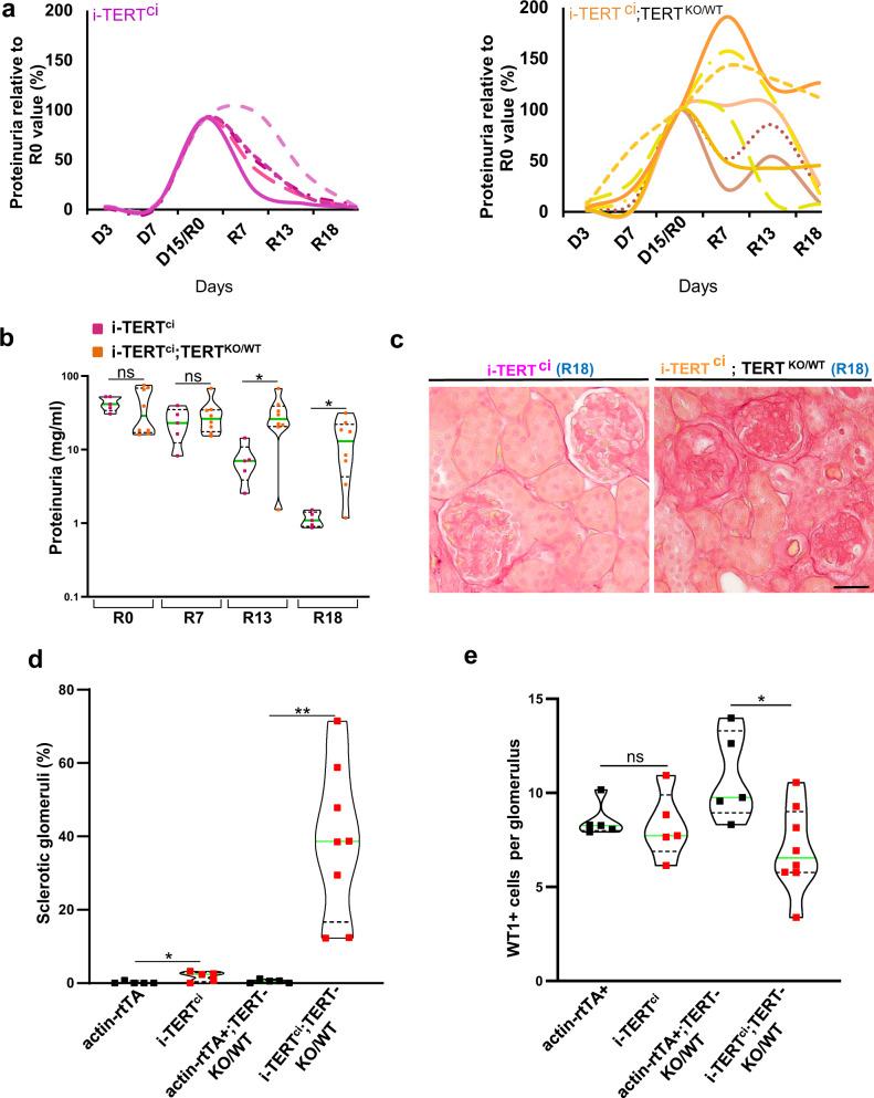
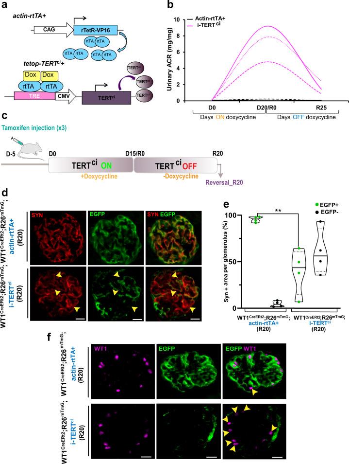
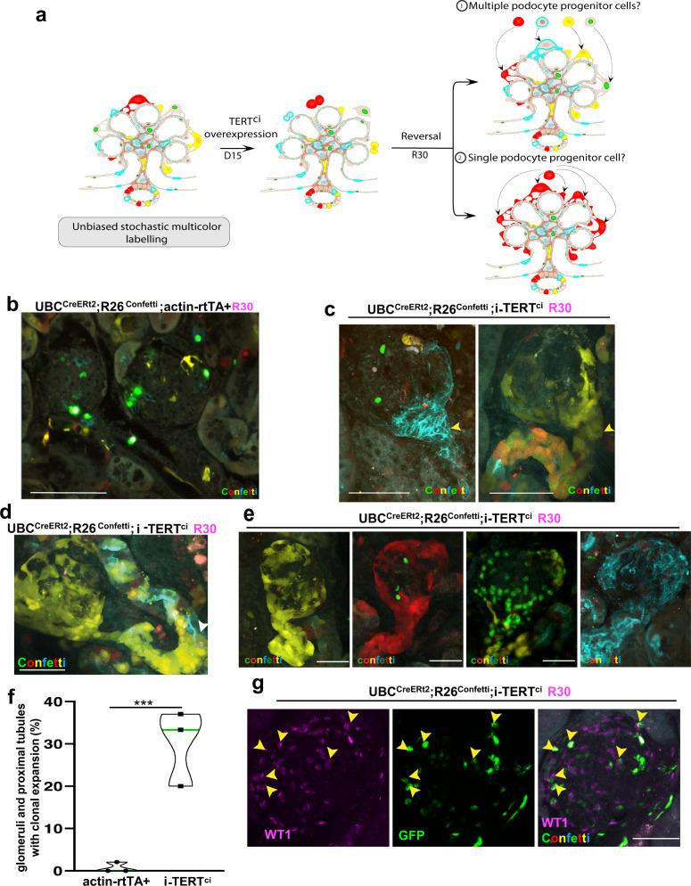
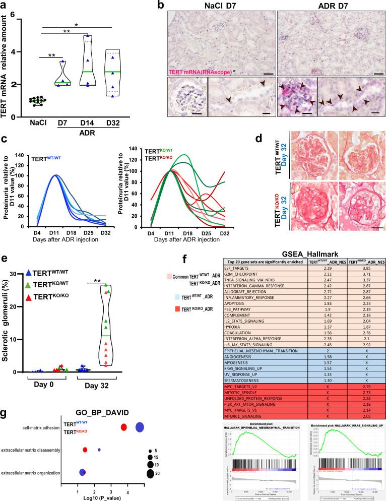
Homeostatic renal filtration relies on the integrity of podocytes, which function in glomerular filtration. These highly specialized cells are damaged in 90% of chronic kidney disease, representing the leading cause of end-stage renal failure. Although modest podocyte renewal has been documented in adult mice, the mechanisms regulating this process remain largely unknown and controversial. Using a mouse model of Adriamycin-induced nephropathy, we find that the recovery of filtration function requires up-regulation of the endogenous telomerase component TERT. Previous work has shown that transient overexpression of catalytically inactive TERT (i-TERT mouse model) has an unexpected role in triggering dramatic podocyte proliferation and renewal. We therefore used this model to conduct specific and stochastic lineage-tracing strategies in combination with high throughput sequencing methods. These experiments provide evidence that TERT drives the activation and clonal expansion of podocyte progenitor cells. Our findings demonstrate that the adult kidney bears intrinsic regenerative capabilities involving the protein component of telomerase, paving the way for innovative research toward the development of chronic kidney disease therapeutics.

摘要

肾脏的稳态滤过依赖于足细胞的完整性,足细胞在肾小球滤过中发挥作用。这些高度特化的细胞在90%的慢性肾脏病中受损,是终末期肾衰竭的主要原因。尽管在成年小鼠中已记录到适度的足细胞更新,但调节这一过程的机制在很大程度上仍不清楚且存在争议。利用阿霉素诱导的肾病小鼠模型,我们发现滤过功能的恢复需要上调内源性端粒酶成分TERT。先前的研究表明,催化失活的TERT瞬时过表达(i-TERT小鼠模型)在触发显著的足细胞增殖和更新中具有意想不到的作用。因此,我们使用该模型结合高通量测序方法进行特异性和随机性谱系追踪策略。这些实验提供了证据,表明TERT驱动足细胞祖细胞的激活和克隆扩增。我们的研究结果表明,成年肾脏具有涉及端粒酶蛋白质成分的内在再生能力,为慢性肾脏病治疗方法开发的创新性研究铺平了道路。

https://cdn.ncbi.nlm.nih.gov/pmc/blobs/cba4/8837629/63aca8e79f18/41536_2022_212_Fig1_HTML.jpg

文献AI研究员

20分钟写一篇综述,助力文献阅读效率提升50倍。

立即体验

用中文搜PubMed

大模型驱动的PubMed中文搜索引擎

马上搜索

文档翻译

学术文献翻译模型,支持多种主流文档格式。

立即体验