Suppr超能文献

心肌梗死通过激活树突状细胞使自身反应性T细胞致敏。

Myocardial Infarction Primes Autoreactive T Cells through Activation of Dendritic Cells.

作者信息

Van der Borght Katrien, Scott Charlotte L, Nindl Veronika, Bouché Ann, Martens Liesbet, Sichien Dorine, Van Moorleghem Justine, Vanheerswynghels Manon, De Prijck Sofie, Saeys Yvan, Ludewig Burkhard, Gillebert Thierry, Guilliams Martin, Carmeliet Peter, Lambrecht Bart N

机构信息

Immunoregulation and Mucosal Immunology, VIB Center for Inflammation Research, 9052 Ghent, Belgium; Department of Internal Medicine, Ghent University, 9000 Ghent, Belgium.

Immunoregulation and Mucosal Immunology, VIB Center for Inflammation Research, 9052 Ghent, Belgium; Department of Biomedical Molecular Biology, Ghent University, 9000 Ghent, Belgium.

出版信息

Cell Rep. 2017 Mar 21;18(12):3005-3017. doi: 10.1016/j.celrep.2017.02.079.

Abstract

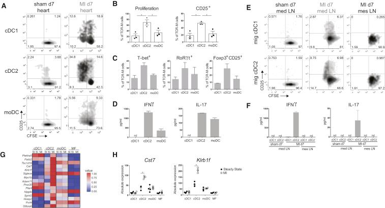
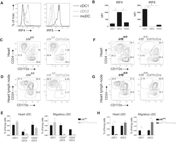
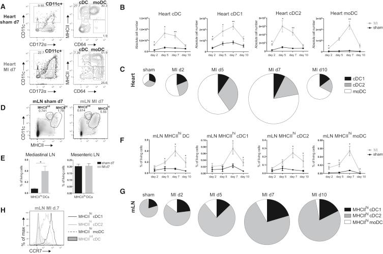
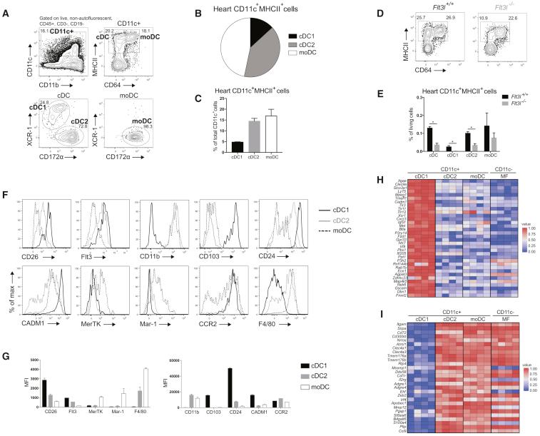
Peripheral tolerance is crucial for avoiding activation of self-reactive T cells to tissue-restricted antigens. Sterile tissue injury can break peripheral tolerance, but it is unclear how autoreactive T cells get activated in response to self. An example of a sterile injury is myocardial infarction (MI). We hypothesized that tissue necrosis is an activator of dendritic cells (DCs), which control tolerance to self-antigens. DC subsets of a murine healthy heart consisted of IRF8-dependent conventional (c)DC1, IRF4-dependent cDC2, and monocyte-derived DCs. In steady state, cardiac self-antigen α-myosin was presented in the heart-draining mediastinal lymph node (mLN) by cDC1s, driving the proliferation of antigen-specific CD4 TCR-M T cells and their differentiation into regulatory cells (Tregs). Following MI, all DC subsets infiltrated the heart, whereas only cDCs migrated to the mLN. Here, cDC2s induced TCR-M proliferation and differentiation into interleukin-(IL)-17/interferon-(IFN)γ-producing effector cells. Thus, cardiac-specific autoreactive T cells get activated by mature DCs following myocardial infarction.

摘要

外周耐受对于避免自身反应性T细胞被激活以识别组织限制性抗原至关重要。无菌性组织损伤可打破外周耐受,但尚不清楚自身反应性T细胞如何对自身作出反应而被激活。心肌梗死(MI)就是无菌性损伤的一个例子。我们推测组织坏死是树突状细胞(DC)的激活剂,而DC控制着对自身抗原的耐受性。健康小鼠心脏的DC亚群包括依赖IRF8的常规(c)DC1、依赖IRF4的cDC2和单核细胞衍生的DC。在稳态下,心脏自身抗原α-肌球蛋白由cDC1呈递至引流心脏的纵隔淋巴结(mLN),驱动抗原特异性CD4 TCR-M T细胞增殖并分化为调节性细胞(Treg)。MI后,所有DC亚群均浸润心脏,而只有cDC迁移至mLN。在此,cDC2诱导TCR-M增殖并分化为产生白细胞介素-(IL)-17/干扰素-(IFN)γ的效应细胞。因此,心肌梗死后心脏特异性自身反应性T细胞被成熟的DC激活。

https://cdn.ncbi.nlm.nih.gov/pmc/blobs/bb5d/5379012/a903264f94d7/fx1.jpg

文献AI研究员

20分钟写一篇综述,助力文献阅读效率提升50倍。

立即体验

用中文搜PubMed

大模型驱动的PubMed中文搜索引擎

马上搜索

文档翻译

学术文献翻译模型,支持多种主流文档格式。

立即体验