Suppr超能文献

PINK1/帕金蛋白介导的线粒体自噬在氧化锌纳米颗粒诱导的BV-2细胞毒性中的作用

Involvement of PINK1/parkin-mediated mitophagy in ZnO nanoparticle-induced toxicity in BV-2 cells.

作者信息

Wei Limin, Wang Jianfeng, Chen Aijie, Liu Jia, Feng Xiaoli, Shao Longquan

机构信息

Department of Stomatology, Nanfang Hospital, Southern Medical University, Guangzhou, People's Republic of China; Department of Pediatric Dentistry, School and Hospital of Stomatology, Wenzhou Medical University, Wenzhou, People's Republic of China.

Department of Stomatology, Nanfang Hospital, Southern Medical University, Guangzhou, People's Republic of China.

出版信息

Int J Nanomedicine. 2017 Mar 8;12:1891-1903. doi: 10.2147/IJN.S129375. eCollection 2017.

Abstract

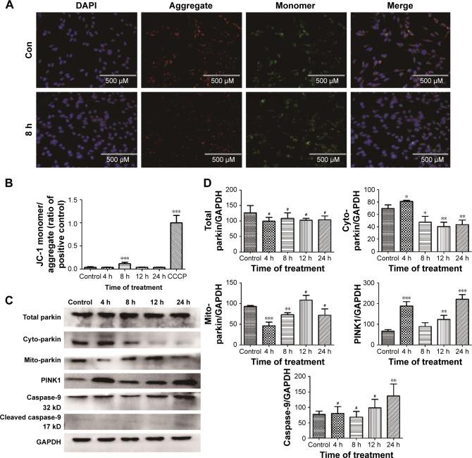
With the increasing application of zinc oxide nanoparticles (ZnO NPs) in biological materials, the neurotoxicity caused by these particles has raised serious concerns. However, the underlying molecular mechanisms of the toxic effect of ZnO NPs on brain cells remain unclear. Mitochondrial damage has been reported to be a factor in the toxicity of ZnO NPs. PINK1/parkin-mediated mitophagy is a newly emerging additional function of autophagy that selectively degrades impaired mitochondria. Here, a gene knockdown BV-2 cell model was established to determine whether PINK1/parkin-mediated mitophagy was involved in ZnO NP-induced toxicity in BV-2 cells. The expression of total parkin, mito-parkin, cyto-parkin, and PINK1 both in wild type and BV-2 cells was evaluated using Western blot analysis after the cells were exposed to 10 μg/mL of 50 nm ZnO NPs for 2, 4, 8, 12, and 24 h. The findings suggested that the downregulation of PINK1 resulted in a significant reduction in the survival rate after ZnO NP exposure compared with that of control cells. ZnO NPs were found to induce the transportation of parkin from the cytoplasm to the mitochondria, implying the involvement of mitophagy in ZnO NP-induced toxicity. The deletion of the gene inhibited the recruitment of parkin to the mitochondria, causing failure of the cell to trigger mitophagy. The present study demonstrated that apart from autophagy, PINK1/parkin-mediated mitophagy plays a protective role in ZnO NP-induced cytotoxicity.

摘要

随着氧化锌纳米颗粒(ZnO NPs)在生物材料中的应用日益增加,这些颗粒所引起的神经毒性已引发严重关注。然而,ZnO NPs对脑细胞产生毒性作用的潜在分子机制仍不清楚。据报道,线粒体损伤是ZnO NPs毒性的一个因素。PINK1/帕金蛋白介导的线粒体自噬是自噬新出现的一项附加功能,可选择性地降解受损线粒体。在此,建立了一个基因敲低的BV-2细胞模型,以确定PINK1/帕金蛋白介导的线粒体自噬是否参与ZnO NPs诱导的BV-2细胞毒性。在细胞暴露于10μg/mL的50nm ZnO NPs 2、4、8、12和24小时后,使用蛋白质免疫印迹分析评估野生型和BV-2细胞中总帕金蛋白、线粒体帕金蛋白、胞质帕金蛋白和PINK1的表达。研究结果表明,与对照细胞相比,PINK1的下调导致ZnO NP暴露后存活率显著降低。发现ZnO NPs可诱导帕金蛋白从细胞质转运至线粒体,这意味着线粒体自噬参与了ZnO NPs诱导的毒性作用。该基因的缺失抑制了帕金蛋白向线粒体的募集,导致细胞无法触发线粒体自噬。本研究表明,除自噬外,PINK1/帕金蛋白介导的线粒体自噬在ZnO NPs诱导的细胞毒性中起保护作用。

https://cdn.ncbi.nlm.nih.gov/pmc/blobs/42c5/5352242/a7128501497a/ijn-12-1891Fig1.jpg

文献AI研究员

20分钟写一篇综述,助力文献阅读效率提升50倍。

立即体验

用中文搜PubMed

大模型驱动的PubMed中文搜索引擎

马上搜索

文档翻译

学术文献翻译模型,支持多种主流文档格式。

立即体验