Suppr超能文献

成体肠道干细胞特化与分化过程中染色质状态的动态变化。

Dynamic changes in chromatin states during specification and differentiation of adult intestinal stem cells.

作者信息

Kazakevych Juri, Sayols Sergi, Messner Berith, Krienke Christina, Soshnikova Natalia

机构信息

Institute of Molecular Biology, D-55128 Mainz, Germany.

出版信息

Nucleic Acids Res. 2017 Jun 2;45(10):5770-5784. doi: 10.1093/nar/gkx167.

Abstract

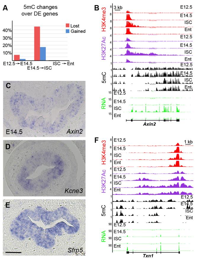
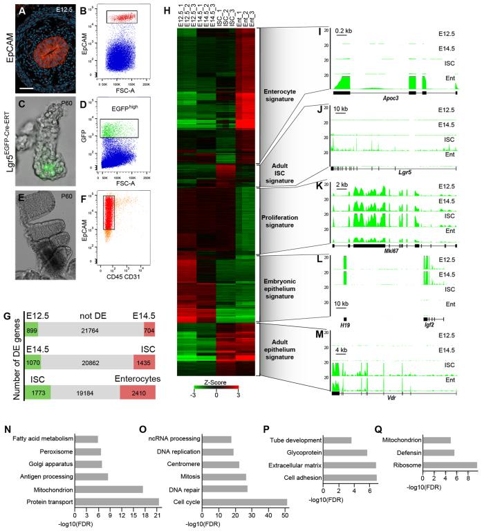
Epigenetic mechanisms, including chromatin structure, chromatin dynamics and histone modifications play an important role for maintenance and differentiation of pluripotent embryonic stem cells. However, little is known about the molecular mechanisms of adult stem cell specification and differentiation. Here, we used intestinal stem cells (ISCs) as a model system to reveal the epigenetic changes coordinating gene expression programs during these processes. We found that two distinct epigenetic mechanisms participate in establishing the transcriptional program promoting ISC specification from embryonic progenitors. A large number of adult ISC signature genes are targets of repressive DNA methylation in embryonic intestinal epithelial progenitors. On the other hand, genes essential for embryonic development acquire H3K27me3 and are silenced during ISC specification. We also show that the repression of ISC signature genes as well as the activation of enterocyte specific genes is accompanied by a global loss of H2A.Z during ISCs differentiation. Our results reveal that, already during ISC specification, an extensive remodeling of chromatin both at promoters and distal regulatory elements organizes transcriptional landscapes operating in differentiated enterocytes, thus explaining similar chromatin modification patterns in the adult gut epithelium.

摘要

表观遗传机制,包括染色质结构、染色质动力学和组蛋白修饰,在多能胚胎干细胞的维持和分化中起着重要作用。然而,关于成体干细胞特化和分化的分子机制却知之甚少。在此,我们以肠道干细胞(ISC)作为模型系统,以揭示在这些过程中协调基因表达程序的表观遗传变化。我们发现,两种不同的表观遗传机制参与建立促进胚胎祖细胞向ISC特化的转录程序。大量成体ISC特征基因是胚胎肠道上皮祖细胞中抑制性DNA甲基化的靶点。另一方面,胚胎发育所必需的基因会获得H3K27me3并在ISC特化过程中沉默。我们还表明,在ISC分化过程中,ISC特征基因的抑制以及肠细胞特异性基因的激活伴随着H2A.Z的整体缺失。我们的结果表明,早在ISC特化过程中,启动子和远端调控元件处染色质的广泛重塑就组织了在分化肠细胞中起作用的转录图谱,从而解释了成体肠道上皮中类似的染色质修饰模式。

https://cdn.ncbi.nlm.nih.gov/pmc/blobs/b37d/5449638/75581f9820f7/gkx167fig1.jpg

文献AI研究员

20分钟写一篇综述,助力文献阅读效率提升50倍。

立即体验

用中文搜PubMed

大模型驱动的PubMed中文搜索引擎

马上搜索

文档翻译

学术文献翻译模型,支持多种主流文档格式。

立即体验