Suppr超能文献

血管内皮生长因子-Ab可改善糖尿病视网膜病变中外侧视网膜屏障及血管功能障碍。

Vascular endothelial growth factor-Ab ameliorates outer-retinal barrier and vascular dysfunction in the diabetic retina.

作者信息

Ved Nikita, Hulse Richard P, Bestall Samuel M, Donaldson Lucy F, Bainbridge James W, Bates David O

机构信息

Cancer Biology, Division of Cancer and Stem Cells, School of Medicine, University of Nottingham, Nottingham NG7 2UH, U.K.

Department of Genetics, UCL Institute of Ophthalmology, 11-43 Bath Street, London EC1V9EL, U.K.

出版信息

Clin Sci (Lond). 2017 Jun 1;131(12):1225-1243. doi: 10.1042/CS20170102. Epub 2017 Mar 24.

Abstract

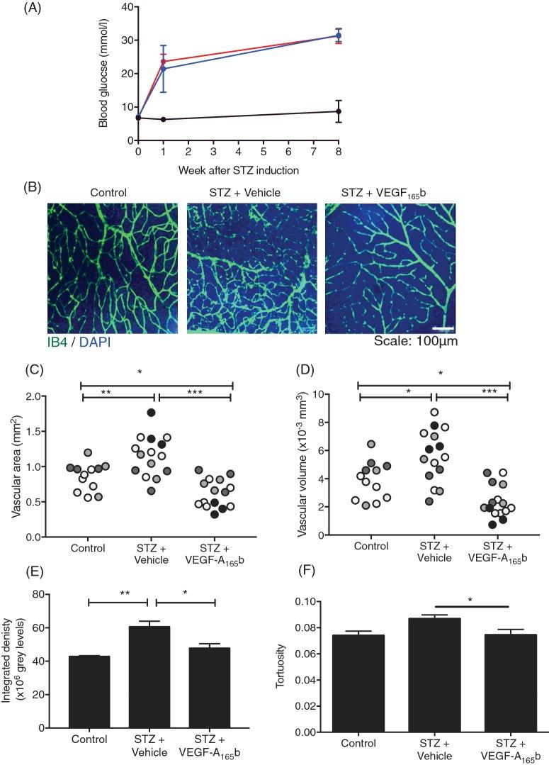
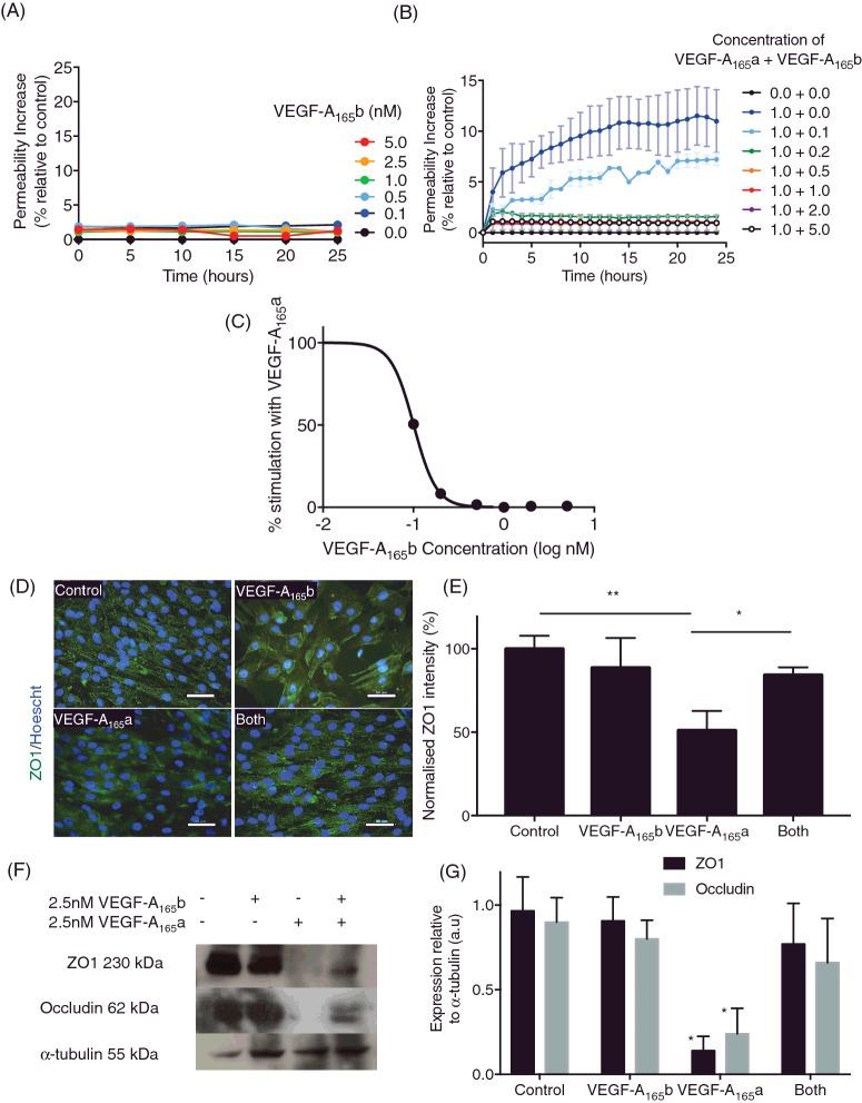
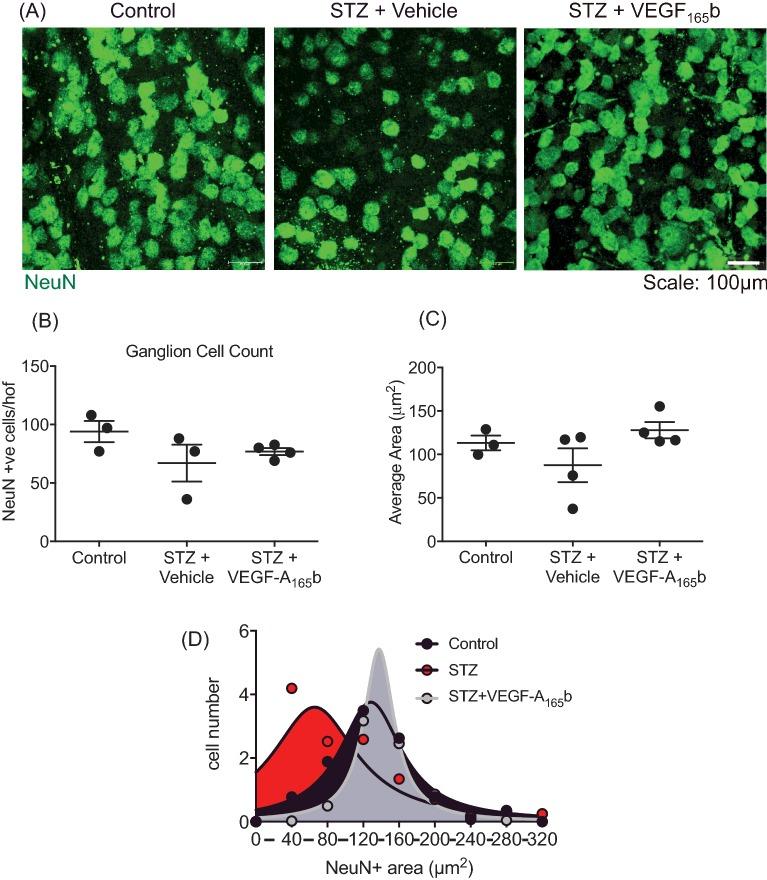
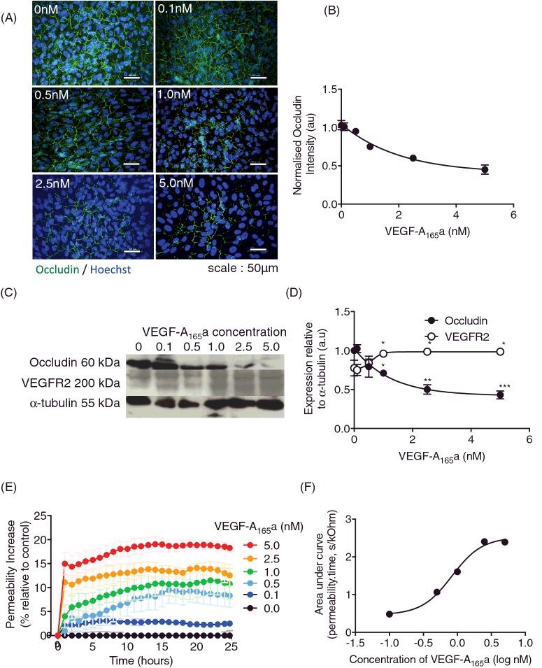
Diabetic retinopathy (DR) is one of the leading causes of blindness in the developed world. Characteristic features of DR are retinal neurodegeneration, pathological angiogenesis and breakdown of both the inner and outer retinal barriers of the retinal vasculature and retinal pigmented epithelial (RPE)-choroid respectively. Vascular endothelial growth factor (VEGF-A), a key regulator of angiogenesis and permeability, is the target of most pharmacological interventions of DR. VEGF-A can be alternatively spliced at exon 8 to form two families of isoforms, pro- and anti-angiogenic. VEGF-Aa is the most abundant pro-angiogenic isoform, is pro-inflammatory and a potent inducer of permeability. VEGF-Ab is anti-angiogenic, anti-inflammatory, cytoprotective and neuroprotective. In the diabetic eye, pro-angiogenic VEGF-A isoforms are up-regulated such that they overpower VEGF-Ab. We hypothesized that this imbalance may contribute to increased breakdown of the retinal barriers and by redressing this imbalance, the pathological angiogenesis, fluid extravasation and retinal neurodegeneration could be ameliorated. VEGF-Ab prevented VEGF-Aa and hyperglycaemia-induced tight junction (TJ) breakdown and subsequent increase in solute flux in RPE cells. In streptozotocin (STZ)-induced diabetes, there was an increase in Evans Blue extravasation after both 1 and 8 weeks of diabetes, which was reduced upon intravitreal and systemic delivery of recombinant human (rh)VEGF-Ab. Eight-week diabetic rats also showed an increase in retinal vessel density, which was prevented by VEGF-Ab. These results show rhVEGF-Ab reduces DR-associated blood-retina barrier (BRB) dysfunction, angiogenesis and neurodegeneration and may be a suitable therapeutic in treating DR.

摘要

糖尿病视网膜病变(DR)是发达国家失明的主要原因之一。DR的特征性表现为视网膜神经变性、病理性血管生成以及视网膜血管系统的内、外视网膜屏障和视网膜色素上皮(RPE)-脉络膜屏障的破坏。血管内皮生长因子(VEGF-A)是血管生成和通透性的关键调节因子,是DR大多数药物干预的靶点。VEGF-A可在外显子8处选择性剪接,形成促血管生成和抗血管生成两个亚型家族。VEGF-Aa是最丰富的促血管生成亚型,具有促炎作用,是一种有效的通透性诱导剂。VEGF-Ab具有抗血管生成、抗炎、细胞保护和神经保护作用。在糖尿病眼中,促血管生成的VEGF-A亚型上调,从而超过了VEGF-Ab。我们假设这种失衡可能导致视网膜屏障破坏增加,通过纠正这种失衡,病理性血管生成、液体渗出和视网膜神经变性可能会得到改善。VEGF-Ab可预防VEGF-Aa和高血糖诱导的紧密连接(TJ)破坏以及随后RPE细胞溶质通量的增加。在链脲佐菌素(STZ)诱导的糖尿病中,糖尿病1周和8周后伊文思蓝渗出均增加,玻璃体内和全身给予重组人(rh)VEGF-Ab后渗出减少。糖尿病8周的大鼠视网膜血管密度也增加,VEGF-Ab可预防这种增加。这些结果表明,rhVEGF-Ab可减轻与DR相关的血视网膜屏障(BRB)功能障碍、血管生成和神经变性,可能是治疗DR的合适疗法。

https://cdn.ncbi.nlm.nih.gov/pmc/blobs/496a/5450016/d701b2b9c01d/cs1311225fig1.jpg

文献AI研究员

20分钟写一篇综述,助力文献阅读效率提升50倍。

立即体验

用中文搜PubMed

大模型驱动的PubMed中文搜索引擎

马上搜索

文档翻译

学术文献翻译模型,支持多种主流文档格式。

立即体验