Suppr超能文献

甲状腺癌中IQGAP1的敲低通过Wnt/β-连环蛋白途径抑制增殖和上皮-间质转化。

Knockdown of IQGAP1 inhibits proliferation and epithelial-mesenchymal transition by Wnt/β-catenin pathway in thyroid cancer.

作者信息

Su Dongyue, Liu Yang, Song Tao

机构信息

Department of Endocrinology, Huaihe Hospital of Henan University.

Department of Orthopaedics, The People's Liberation Army 155 Hospital, Kaifeng, People's Republic of China.

出版信息

Onco Targets Ther. 2017 Mar 13;10:1549-1559. doi: 10.2147/OTT.S128564. eCollection 2017.

Abstract

BACKGROUND

Thyroid cancer is the most common endocrine malignant disease with a high incidence rate. The expression of IQGAP1 is upregulated in various cancers, including thyroid cancer. However, the role and underlying mechanism of IQGAP1 in thyroid cancer are still not clear.

MATERIALS AND METHODS

The expression of IQGAP1 in thyroid cancer tissues and cells was determined by reverse transcription polymerase chain reaction and Western blot analysis. Cells were transfected with different siRNAs using Lipofectamine 2000 or were treated with various concentrations of XAV939. The effects of IQGAP1 knockdown on proliferation and epithelial-mesenchymal transition (EMT) of thyroid cancer cells were determined by MTT assay and Western blot analysis. Animal experiments were performed to investigate the effects of IQGAP1 knockdown on the growth of tumors in vivo.

RESULTS

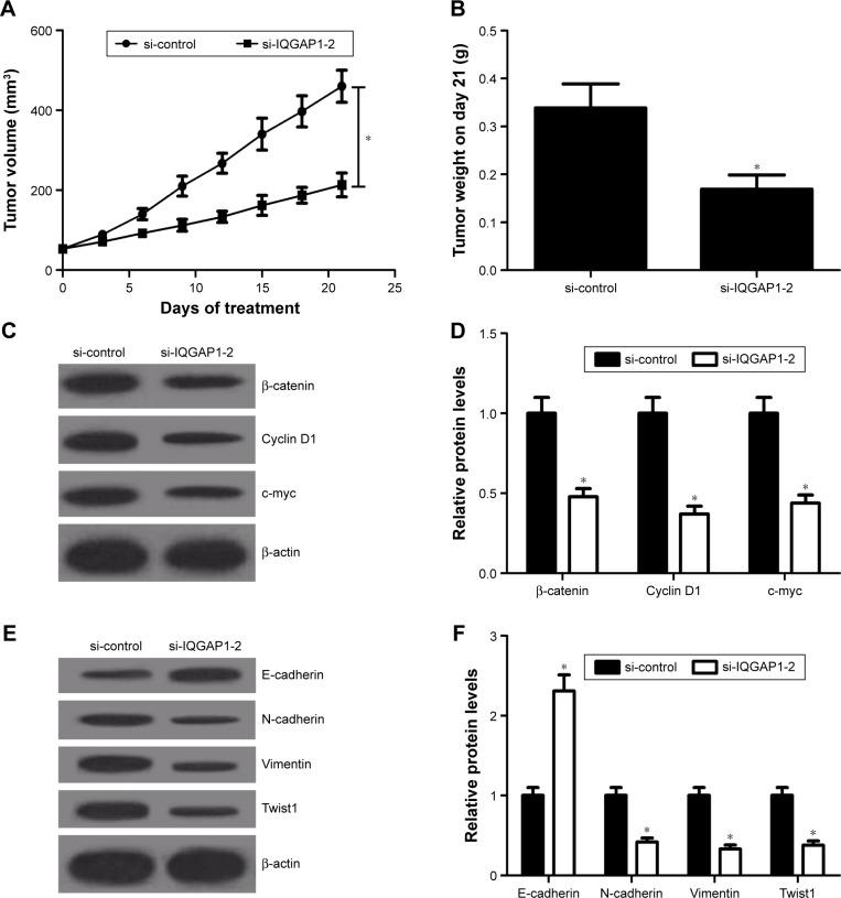
High IQGAP1 expression is found in thyroid cancer tissues and cells. Knockdown of IQGAP1 had inhibitory effects on cell proliferation and EMT, as well as on the Wnt/β-catenin pathway. Additionally, inactivation of the Wnt/β-catenin pathway by XAV939 or si-β-catenin suppressed cell proliferation and EMT. Furthermore, suppression of the Wnt/β-catenin pathway reversed the positive effects of pcDNA-IQGAP1 on cell proliferation and EMT in vitro. Moreover, downregulation of IQGAP1 suppressed tumor growth and EMT in SW579 tumor xenografts through the Wnt/β-catenin pathway in vivo.

CONCLUSION

Our study demonstrated that knockdown of IQGAP1 inhibited cell proliferation and EMT through blocking the Wnt/β-catenin pathway in thyroid cancer.

摘要

背景

甲状腺癌是最常见的内分泌恶性疾病,发病率较高。IQGAP1在包括甲状腺癌在内的多种癌症中表达上调。然而,IQGAP1在甲状腺癌中的作用及潜在机制仍不清楚。

材料与方法

采用逆转录聚合酶链反应和蛋白质印迹分析测定甲状腺癌组织和细胞中IQGAP1的表达。使用Lipofectamine 2000将不同的小干扰RNA转染到细胞中,或用不同浓度的XAV939处理细胞。通过MTT法和蛋白质印迹分析确定IQGAP1敲低对甲状腺癌细胞增殖和上皮-间质转化(EMT)的影响。进行动物实验以研究IQGAP1敲低对体内肿瘤生长的影响。

结果

在甲状腺癌组织和细胞中发现IQGAP1高表达。敲低IQGAP1对细胞增殖、EMT以及Wnt/β-连环蛋白信号通路具有抑制作用。此外,XAV939或小干扰RNA-β-连环蛋白使Wnt/β-连环蛋白信号通路失活可抑制细胞增殖和EMT。此外,抑制Wnt/β-连环蛋白信号通路可逆转pcDNA-IQGAP1对体外细胞增殖和EMT的积极作用。而且,在体内,IQGAP1的下调通过Wnt/β-连环蛋白信号通路抑制SW579肿瘤异种移植瘤的生长和EMT。

结论

我们的研究表明,敲低IQGAP1可通过阻断甲状腺癌中的Wnt/β-连环蛋白信号通路来抑制细胞增殖和EMT。

https://cdn.ncbi.nlm.nih.gov/pmc/blobs/cdd6/5359122/d1eff4f2ba4d/ott-10-1549Fig1.jpg

文献AI研究员

20分钟写一篇综述,助力文献阅读效率提升50倍。

立即体验

用中文搜PubMed

大模型驱动的PubMed中文搜索引擎

马上搜索

文档翻译

学术文献翻译模型,支持多种主流文档格式。

立即体验