Suppr超能文献

表皮生长因子受体(EGFR)突变的非小细胞肺癌中信号转导及转录激活因子3(STAT3)与Yes相关蛋白1(YAP1)通路的共激活

Co-activation of STAT3 and YES-Associated Protein 1 (YAP1) Pathway in EGFR-Mutant NSCLC.

作者信息

Chaib Imane, Karachaliou Niki, Pilotto Sara, Codony Servat Jordi, Cai Xueting, Li Xuefei, Drozdowskyj Ana, Servat Carles Codony, Yang Jie, Hu Chunping, Cardona Andres Felipe, Vivanco Guillermo Lopez, Vergnenegre Alain, Sanchez Jose Miguel, Provencio Mariano, de Marinis Filipo, Passaro Antonio, Carcereny Enric, Reguart Noemi, Campelo Charo Garcia, Teixido Christina, Sperduti Isabella, Rodriguez Sonia, Lazzari Chiara, Verlicchi Alberto, de Aguirre Itziar, Queralt Cristina, Wei Jia, Estrada Roger, Puig de la Bellacasa Raimon, Ramirez Jose Luis, Jacobson Kirstine, Ditzel Henrik J, Santarpia Mariacarmela, Viteri Santiago, Molina Migual Angel, Zhou Caicun, Cao Peng, Ma Patrick C, Bivona Trever G, Rosell Rafael

机构信息

Institut d'Investigació en Ciències Germans Trias i Pujol, Badalona, Spain.

Instituto Oncológico Dr. Rosell (IOR), Quirón-Dexeus University Institute, Barcelona, Spain.

出版信息

J Natl Cancer Inst. 2017 Sep 1;109(9). doi: 10.1093/jnci/djx014.

Abstract

BACKGROUND

The efficacy of epidermal growth factor receptor (EGFR) tyrosine kinase inhibitors (TKIs) in EGFR-mutant non-small cell lung cancer (NSCLC) is limited by adaptive activation of cell survival signals. We hypothesized that both signal transducer and activator of transcription 3 (STAT3) and Src-YES-associated protein 1 (YAP1) signaling are dually activated during EGFR TKI treatment to limit therapeutic response.

METHODS

We used MTT and clonogenic assays, immunoblotting, and quantitative polymerase chain reaction to evaluate the efficacy of EGFR TKI alone and in combination with STAT3 and Src inhibition in three EGFR-mutant NSCLC cell lines. The Chou-Talalay method was used for the quantitative determination of drug interaction. We examined tumor growth inhibition in one EGFR-mutant NSCLC xenograft model (n = 4 mice per group). STAT3 and YAP1 expression was evaluated in tumors from 119 EGFR-mutant NSCLC patients (64 in an initial cohort and 55 in a validation cohort) by quantitative polymerase chain reaction. Kaplan-Meier and Cox regression analyses were used to assess the correlation between survival and gene expression. All statistical tests were two-sided.

RESULTS

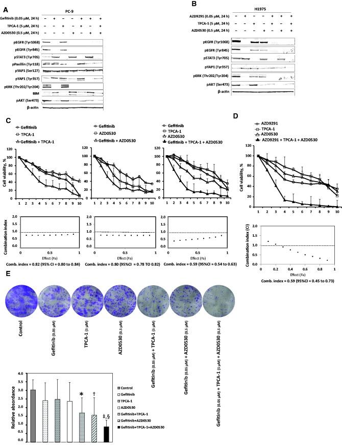
We discovered that lung cancer cells survive initial EGFR inhibitor treatment through activation of not only STAT3 but also Src-YAP1 signaling. Cotargeting EGFR, STAT3, and Src was synergistic in two EGFR-mutant NSCLC cell lines with a combination index of 0.59 (95% confidence interval [CI] = 0.54 to 0.63) for the PC-9 and 0.59 (95% CI = 0.54 to 0.63) for the H1975 cell line. High expression of STAT3 or YAP1 predicted worse progression-free survival (hazard ratio [HR] = 3.02, 95% CI = 1.54 to 5.93, P = .001, and HR = 2.57, 95% CI = 1.30 to 5.09, P = .007, respectively) in an initial cohort of 64 EGFR-mutant NSCLC patients treated with firstline EGFR TKIs. Similar results were observed in a validation cohort.

CONCLUSIONS

Our study uncovers a coordinated signaling network centered on both STAT3 and Src-YAP signaling that limits targeted therapy response in lung cancer and identifies an unforeseen rational upfront polytherapy strategy to minimize residual disease and enhance clinical outcomes.

摘要

背景

表皮生长因子受体(EGFR)酪氨酸激酶抑制剂(TKIs)在EGFR突变的非小细胞肺癌(NSCLC)中的疗效受到细胞存活信号适应性激活的限制。我们假设在EGFR TKI治疗期间,信号转导和转录激活因子3(STAT3)和Src-Yes相关蛋白1(YAP1)信号均被双重激活,从而限制治疗反应。

方法

我们使用MTT和克隆形成试验、免疫印迹以及定量聚合酶链反应,评估EGFR TKI单独使用以及与STAT3和Src抑制联合使用在三种EGFR突变的NSCLC细胞系中的疗效。采用Chou-Talalay方法定量测定药物相互作用。我们在一个EGFR突变的NSCLC异种移植模型中检测肿瘤生长抑制情况(每组n = 4只小鼠)。通过定量聚合酶链反应评估119例EGFR突变的NSCLC患者(初始队列64例,验证队列55例)肿瘤中的STAT3和YAP1表达。采用Kaplan-Meier和Cox回归分析评估生存与基因表达之间的相关性。所有统计检验均为双侧检验。

结果

我们发现肺癌细胞在初始EGFR抑制剂治疗后存活下来,不仅通过激活STAT3,还通过激活Src-YAP1信号。在两种EGFR突变的NSCLC细胞系中,同时靶向EGFR、STAT3和Src具有协同作用,PC-9细胞系的联合指数为0.59(95%置信区间[CI] = 0.54至0.63),H1975细胞系的联合指数为0.59(95% CI = 0.54至0.63)。在接受一线EGFR TKIs治疗的64例EGFR突变的NSCLC患者的初始队列中,STAT3或YAP1的高表达预测无进展生存期更差(风险比[HR] = 3.02,95% CI = 1.54至5.93,P = 0.001;HR = 2.57,95% CI = 1.30至5.09,P = 0.007)。在验证队列中观察到类似结果。

结论

我们的研究揭示了一个以STAT3和Src-YAP信号为中心的协同信号网络,该网络限制了肺癌的靶向治疗反应,并确定了一种意想不到的合理的一线联合治疗策略,以最小化残留疾病并改善临床结果。

https://cdn.ncbi.nlm.nih.gov/pmc/blobs/9f69/5409000/90a77a027a53/djx014f1p.jpg

文献AI研究员

20分钟写一篇综述,助力文献阅读效率提升50倍。

立即体验

用中文搜PubMed

大模型驱动的PubMed中文搜索引擎

马上搜索

文档翻译

学术文献翻译模型,支持多种主流文档格式。

立即体验