Suppr超能文献

一种可调节细胞因子产生和认知结果的亚型选择性蛋白激酶抑制剂候选药物对正常神经胶质细胞功能的保留作用。

Retention of normal glia function by an isoform-selective protein kinase inhibitor drug candidate that modulates cytokine production and cognitive outcomes.

作者信息

Zhou Zhengqiu, Bachstetter Adam D, Späni Claudia B, Roy Saktimayee M, Watterson D Martin, Van Eldik Linda J

机构信息

Sanders-Brown Center on Aging, University of Kentucky, 800 S. Limestone Street, Lexington, KY, USA.

Spinal Cord and Brain Injury Research Center, University of Kentucky, 741 S. Limestone Street, Lexington, KY, USA.

出版信息

J Neuroinflammation. 2017 Apr 5;14(1):75. doi: 10.1186/s12974-017-0845-2.

Abstract

BACKGROUND

Brain p38α mitogen-activated protein kinase (MAPK), a potential therapeutic target for cognitive dysfunction based on the neuroinflammation-synaptic dysfunction cycle of pathophysiology progression, offers an innovative pharmacological strategy via inhibiting the same activated target in both glia and neurons, thereby enhancing the possibility for efficacy. The highly selective, brain-penetrant p38αMAPK inhibitor MW150 attenuates cognitive dysfunction in two distinct Alzheimer's disease (AD)-relevant models and avoids the problems encountered with previous mixed-kinase inhibitor drug candidates. Therefore, it is essential that the glial effects of this CNS-active kinase inhibitor be addressed in order to anticipate future use in clinical investigations.

METHODS

We explored the effects of MW150 on glial biology in the AD-relevant APP/PS1 knock-in (KI) mouse model where we previously showed efficacy in suppression of hippocampal-dependent associative and spatial memory deficits. MW150 (2.5 mg/kg/day) was administered daily to 11-12-month-old KI mice for 14 days, and levels of proinflammatory cytokines IL-1β, TNFα, and IL-6 measured in homogenates of mouse cortex using ELISA. Glial markers IBA1, CD45, CD68, and GFAP were assessed by immunohistochemistry. Microglia and amyloid plaques were quantified by immunofluorescence staining followed by confocal imaging. Levels of soluble and insoluble of Aβ40 and Aβ42 were measured by ELISA. The studies of in vivo pharmacodynamic effects on markers of neuroinflammation were complemented by mechanistic studies in the murine microglia BV2 cell line, using live cell imaging techniques to monitor proliferation, migration, and phagocytosis activities.

RESULTS

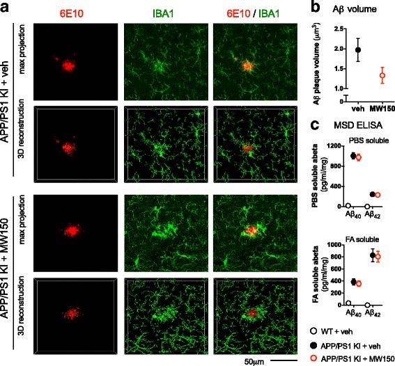
Intervention with MW150 in KI mice during the established therapeutic time window attenuated the increased levels of IL-1β and TNFα but not IL-6. MW150 treatment also increased the IBA1 microglia within a 15 μm radius of the amyloid plaques, without significantly affecting overall microglia or plaque volume. Levels of IBA1, CD45, CD68, GFAP, and Aβ40 and Aβ42 were not affected by MW150 treatment. MW150 did not significantly alter microglial migration, proliferation, or phagocytosis in BV2 cells.

CONCLUSIONS

Our results demonstrate that MW150 at an efficacious dose can selectively modulate neuroinflammatory responses associated with pathology progression without pan-suppression of normal physiological functions of microglia.

摘要

背景

脑p38α丝裂原活化蛋白激酶(MAPK)是基于神经炎症 - 突触功能障碍病理生理进展周期的认知功能障碍潜在治疗靶点,通过抑制神经胶质细胞和神经元中相同的活化靶点提供了一种创新的药理学策略,从而提高了疗效的可能性。高选择性、可穿透血脑屏障的p38αMAPK抑制剂MW150在两种不同的与阿尔茨海默病(AD)相关的模型中减轻了认知功能障碍,并避免了先前混合激酶抑制剂候选药物所遇到的问题。因此,有必要研究这种中枢神经系统活性激酶抑制剂对神经胶质细胞的影响,以便预期其在临床研究中的未来应用。

方法

我们在与AD相关的APP/PS1基因敲入(KI)小鼠模型中探究了MW150对神经胶质生物学的影响,此前我们已证明该模型在抑制海马依赖性联想和空间记忆缺陷方面具有疗效。将MW150(2.5mg/kg/天)每日给予11 - 12月龄的KI小鼠,持续14天,使用酶联免疫吸附测定法(ELISA)测量小鼠皮质匀浆中促炎细胞因子白细胞介素 - 1β(IL - 1β)、肿瘤坏死因子α(TNFα)和白细胞介素 - 6(IL - 6)的水平。通过免疫组织化学评估神经胶质细胞标志物离子钙结合衔接分子1(IBA1)、白细胞共同抗原(CD45)、巨噬细胞抗原(CD68)和胶质纤维酸性蛋白(GFAP)。通过免疫荧光染色和共聚焦成像对小胶质细胞和淀粉样斑块进行定量。使用ELISA测量可溶性和不溶性β淀粉样蛋白40(Aβ40)和β淀粉样蛋白42(Aβ42)的水平。在小鼠小胶质细胞BV2细胞系中进行的机制研究补充了对神经炎症标志物的体内药效学作用研究,使用活细胞成像技术监测增殖、迁移和吞噬活性。

结果

在既定的治疗时间窗内用MW150干预KI小鼠可减轻IL - 1β和TNFα水平的升高,但对IL - 6无效。MW150治疗还增加了淀粉样斑块半径15μm范围内的IBA1小胶质细胞,而对整体小胶质细胞或斑块体积没有显著影响。MW150治疗对IBA1、CD45、CD68、GFAP以及Aβ40和Aβ42的水平没有影响。MW150对BV2细胞中小胶质细胞的迁移、增殖或吞噬作用没有显著改变。

结论

我们的结果表明,有效剂量的MW150可以选择性地调节与病理进展相关的神经炎症反应,而不会全面抑制小胶质细胞的正常生理功能。

https://cdn.ncbi.nlm.nih.gov/pmc/blobs/e1b2/5382362/d970a7130dac/12974_2017_845_Fig1_HTML.jpg

文献AI研究员

20分钟写一篇综述,助力文献阅读效率提升50倍。

立即体验

用中文搜PubMed

大模型驱动的PubMed中文搜索引擎

马上搜索

文档翻译

学术文献翻译模型,支持多种主流文档格式。

立即体验