Suppr超能文献

轴突中线粒体-动力蛋白相互作用及线粒体逆行运输的调控

Regulation of mitochondria-dynactin interaction and mitochondrial retrograde transport in axons.

作者信息

Drerup Catherine M, Herbert Amy L, Monk Kelly R, Nechiporuk Alex V

机构信息

Department of Cell, Developmental and Cancer Biology, Oregon Health & Science University, Portland, United States.

National Institute of Child Health and Human Development, National Institutes of Health, Bethesda, United States.

出版信息

Elife. 2017 Apr 17;6:e22234. doi: 10.7554/eLife.22234.

Abstract

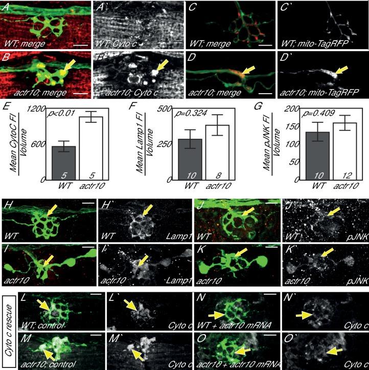
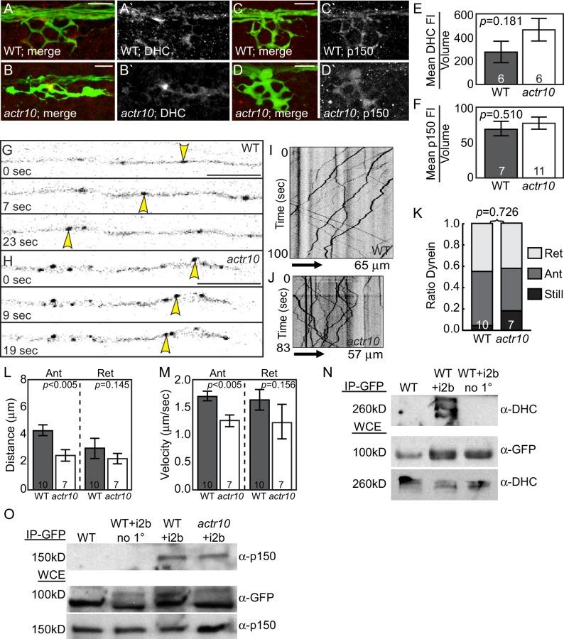
Mitochondrial transport in axons is critical for neural circuit health and function. While several proteins have been found that modulate bidirectional mitochondrial motility, factors that regulate mitochondrial transport have been harder to identify. In a genetic screen, we found a zebrafish strain in which mitochondria fail to attach to the dynein retrograde motor. This strain carries a loss-of-function mutation in , a member of the dynein-associated complex dynactin. The abnormal axon morphology and mitochondrial retrograde transport defects observed in mutants are distinct from dynein and dynactin mutant axonal phenotypes. In addition, Actr10 lacking the dynactin binding domain maintains its ability to bind mitochondria, arguing for a role for Actr10 in dynactin-mitochondria interaction. Finally, genetic interaction studies implicated Drp1 as a partner in Actr10-dependent mitochondrial retrograde transport. Together, this work identifies Actr10 as a factor necessary for dynactin-mitochondria interaction, enhancing our understanding of how mitochondria properly localize in axons.

摘要

轴突中的线粒体运输对神经回路的健康和功能至关重要。虽然已经发现了几种调节线粒体双向运动的蛋白质,但调节线粒体运输的因素却更难确定。在一项基因筛选中,我们发现了一种斑马鱼品系,其中线粒体无法附着于动力蛋白逆行马达。该品系在动力蛋白相关复合体动力蛋白激活蛋白的成员 中携带功能丧失突变。在 突变体中观察到的异常轴突形态和线粒体逆行运输缺陷与动力蛋白和动力蛋白激活蛋白突变体的轴突表型不同。此外,缺乏动力蛋白激活蛋白结合结构域的Actr10保持其结合线粒体的能力,这表明Actr10在动力蛋白激活蛋白 - 线粒体相互作用中发挥作用。最后,基因相互作用研究表明Drp1是Actr10依赖性线粒体逆行运输中的一个伙伴。这项工作共同确定了Actr10是动力蛋白激活蛋白 - 线粒体相互作用所必需的一个因素,增强了我们对线粒体如何在轴突中正确定位的理解。

https://cdn.ncbi.nlm.nih.gov/pmc/blobs/34c3/5413347/400373862af3/elife-22234-fig1.jpg

文献AI研究员

20分钟写一篇综述,助力文献阅读效率提升50倍。

立即体验

用中文搜PubMed

大模型驱动的PubMed中文搜索引擎

马上搜索

文档翻译

学术文献翻译模型,支持多种主流文档格式。

立即体验