Suppr超能文献

动力蛋白/动力蛋白激活蛋白对于少突胶质细胞中 mRNA 的顺行转运和体内髓鞘形成是必需的。

Dynein/dynactin is necessary for anterograde transport of mRNA in oligodendrocytes and for myelination in vivo.

机构信息

Department of Developmental Biology, Washington University School of Medicine, St. Louis, MO 63110.

Department of Neurobiology, Stanford University School of Medicine, Stanford, CA 94305;

出版信息

Proc Natl Acad Sci U S A. 2017 Oct 24;114(43):E9153-E9162. doi: 10.1073/pnas.1711088114. Epub 2017 Oct 12.

Abstract

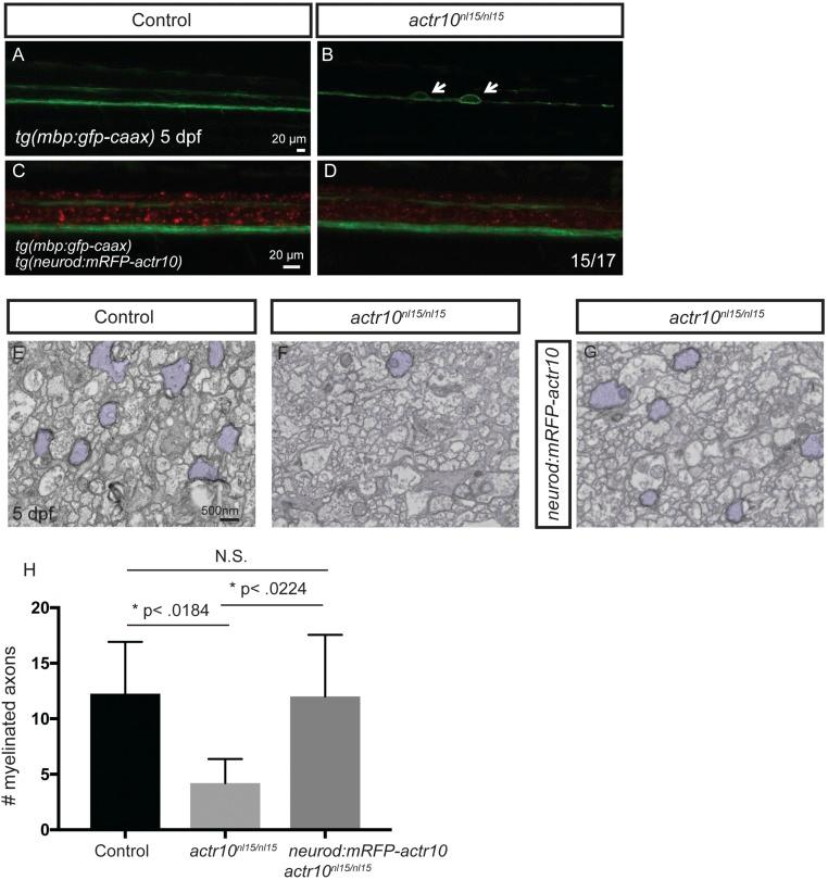
Oligodendrocytes in the central nervous system produce myelin, a lipid-rich, multilamellar sheath that surrounds axons and promotes the rapid propagation of action potentials. A critical component of myelin is myelin basic protein (MBP), expression of which requires anterograde mRNA transport followed by local translation at the developing myelin sheath. Although the anterograde motor kinesin KIF1B is involved in mRNA transport in zebrafish, it is not entirely clear how transport is regulated. From a forward genetic screen for myelination defects in zebrafish, we identified a mutation in , which encodes the Arp11 subunit of dynactin, a critical activator of the retrograde motor dynein. Both the mutation and pharmacological dynein inhibition in zebrafish result in failure to properly distribute mRNA in oligodendrocytes, indicating a paradoxical role for the retrograde dynein/dynactin complex in anterograde mRNA transport. To address the molecular mechanism underlying this observation, we biochemically isolated reporter-tagged mRNA granules from primary cultured mammalian oligodendrocytes to show that they indeed associate with the retrograde motor complex. Next, we used live-cell imaging to show that acute pharmacological dynein inhibition quickly arrests mRNA transport in both directions. Chronic pharmacological dynein inhibition also abrogates mRNA distribution and dramatically decreases MBP protein levels. Thus, these cell culture and whole animal studies demonstrate a role for the retrograde dynein/dynactin motor complex in anterograde mRNA transport and myelination in vivo.

摘要

中枢神经系统中的少突胶质细胞产生髓磷脂,这是一种富含脂质的多层鞘,包裹着轴突并促进动作电位的快速传播。髓磷脂的一个关键组成部分是髓鞘碱性蛋白 (MBP),其表达需要顺行 mRNA 运输,然后在发育中的髓鞘处进行局部翻译。尽管正向运动驱动蛋白 KIF1B 参与了斑马鱼中 mRNA 的运输,但如何调节运输仍不完全清楚。我们通过对斑马鱼髓鞘缺陷的正向遗传筛选,鉴定出一个编码动力蛋白激活因子 dynactin 的 Arp11 亚基的基因突变 。 突变和药理学上抑制斑马鱼中的 dynein 都会导致少突胶质细胞中 mRNA 分布异常,表明逆行 dynein/dynactin 复合物在顺行 mRNA 运输中具有矛盾的作用。为了解释这一观察结果的分子机制,我们从原代培养的哺乳动物少突胶质细胞中通过生化方法分离出标记有报告基因的 mRNA 颗粒,结果表明它们确实与逆行运动复合物相关。接下来,我们使用活细胞成像技术表明,急性药理学抑制 dynein 会迅速阻止 mRNA 顺行和逆行运输。慢性药理学抑制 dynein 也会破坏 mRNA 的分布,并显著降低 MBP 蛋白水平。因此,这些细胞培养和整体动物研究表明,逆行 dynein/dynactin 运动复合物在体内的顺行 mRNA 运输和髓鞘形成中起作用。

https://cdn.ncbi.nlm.nih.gov/pmc/blobs/f549/5664533/5f56c44e4f71/pnas.1711088114fig01.jpg

文献AI研究员

20分钟写一篇综述,助力文献阅读效率提升50倍。

立即体验

用中文搜PubMed

大模型驱动的PubMed中文搜索引擎

马上搜索

文档翻译

学术文献翻译模型,支持多种主流文档格式。

立即体验