Suppr超能文献

缺氧诱导因子1α并不调节破骨细胞生成,但通过脯氨酰-4-羟化酶2增强骨吸收活性。

Hypoxia-inducible factor 1-alpha does not regulate osteoclastogenesis but enhances bone resorption activity via prolyl-4-hydroxylase 2.

作者信息

Hulley Philippa A, Bishop Tammie, Vernet Aude, Schneider Jurgen E, Edwards James R, Athanasou Nick A, Knowles Helen J

机构信息

Nuffield Department of Orthopaedics Rheumatology & Musculoskeletal Sciences, University of Oxford, Oxford, UK.

Nuffield Department of Medicine, University of Oxford, Oxford, UK.

出版信息

J Pathol. 2017 Jul;242(3):322-333. doi: 10.1002/path.4906. Epub 2017 May 29.

Abstract

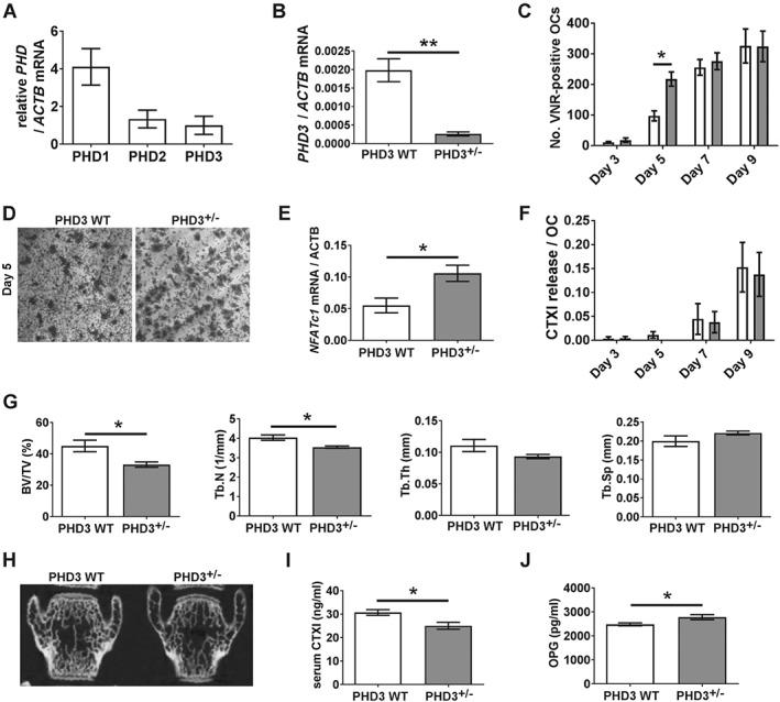
Osteogenic-angiogenic coupling is promoted by the hypoxia-inducible factor 1-alpha (HIF-1α) transcription factor, provoking interest in HIF activation as a therapeutic strategy to improve osteoblast mineralization and treat pathological osteolysis. However, HIF also enhances the bone-resorbing activity of mature osteoclasts. It is therefore essential to determine the full effect(s) of HIF on both the formation and the bone-resorbing function of osteoclasts in order to understand how they might respond to such a strategy. Expression of HIF-1α mRNA and protein increased during osteoclast differentiation from CD14+ monocytic precursors, additionally inducing expression of the HIF-regulated glycolytic enzymes. However, HIF-1α siRNA only moderately affected osteoclast differentiation, accelerating fusion of precursor cells. HIF induction by inhibition of the regulatory prolyl-4-hydroxylase (PHD) enzymes reduced osteoclastogenesis, but was confirmed to enhance bone resorption by mature osteoclasts. Phd2 murine osteoclasts also exhibited enhanced bone resorption, associated with increased expression of resorption-associated Acp5, in comparison with wild-type cells from littermate controls. Phd3 bone marrow precursors displayed accelerated early fusion, mirroring results with HIF-1α siRNA. In vivo, Phd2 and Phd3 mice exhibited reduced trabecular bone mass, associated with reduced mineralization by Phd2 osteoblasts. These data indicate that HIF predominantly functions as a regulator of osteoclast-mediated bone resorption, with little effect on osteoclast differentiation. Inhibition of HIF might therefore represent an alternative strategy to treat diseases characterized by pathological levels of osteolysis. © 2017 The Authors. The Journal of Pathology published by John Wiley & Sons Ltd on behalf of Pathological Society of Great Britain and Ireland.

摘要

缺氧诱导因子1α(HIF-1α)转录因子可促进成骨-血管生成偶联,这引发了人们对激活HIF作为改善成骨细胞矿化和治疗病理性骨溶解的治疗策略的兴趣。然而,HIF也会增强成熟破骨细胞的骨吸收活性。因此,有必要确定HIF对破骨细胞形成和骨吸收功能的全面影响,以便了解它们对这种策略可能产生的反应。在破骨细胞从CD14 +单核细胞前体分化过程中,HIF-1α mRNA和蛋白的表达增加,此外还诱导了HIF调节的糖酵解酶的表达。然而,HIF-1α siRNA仅对破骨细胞分化有中度影响,加速了前体细胞的融合。通过抑制脯氨酰-4-羟化酶(PHD)酶诱导HIF可减少破骨细胞生成,但证实可增强成熟破骨细胞的骨吸收。与同窝对照的野生型细胞相比,Phd2小鼠破骨细胞也表现出增强的骨吸收,这与吸收相关的Acp5表达增加有关。Phd3骨髓前体显示早期融合加速,这与HIF-1α siRNA的结果相似。在体内,Phd2和Phd3小鼠的小梁骨量减少,这与Phd2成骨细胞矿化减少有关。这些数据表明,HIF主要作为破骨细胞介导的骨吸收的调节剂发挥作用,对破骨细胞分化影响很小。因此,抑制HIF可能是治疗以病理性骨溶解水平为特征的疾病的另一种策略。©2017作者。《病理学杂志》由约翰·威利父子有限公司代表大不列颠及爱尔兰病理学会出版。

https://cdn.ncbi.nlm.nih.gov/pmc/blobs/dafa/5518186/000e93779ce1/PATH-242-322-g001.jpg

文献AI研究员

20分钟写一篇综述,助力文献阅读效率提升50倍。

立即体验

用中文搜PubMed

大模型驱动的PubMed中文搜索引擎

马上搜索

文档翻译

学术文献翻译模型,支持多种主流文档格式。

立即体验