Suppr超能文献

活性氧(ROS)及随后的DNA损伤反应在PUMA诱导的卵巢癌细胞凋亡中的作用。

The role of ROS and subsequent DNA-damage response in PUMA-induced apoptosis of ovarian cancer cells.

作者信息

Yang Jun, Zhao Xinyu, Tang Mei, Li Lei, Lei Yi, Cheng Ping, Guo Wenhao, Zheng Yu, Wang Wei, Luo Na, Peng Yong, Tong Aiping, Wei Yuquan, Nie Chunlai, Yuan Zhu

机构信息

State Key Laboratory of Biotherapy and Cancer Center, West China Hospital, Sichuan University/Collaborative Innovation Center of Biotherapy, West China Hospital, Sichuan University, Chengdu 610041, China.

Department of Abdominal Oncology, Cancer Center and State Key Laboratory of Biotherapy, West China Hospital, West China Medical School, Sichuan University, Chengdu 610041, Sichuan Province, China.

出版信息

Oncotarget. 2017 Apr 4;8(14):23492-23506. doi: 10.18632/oncotarget.15626.

Abstract

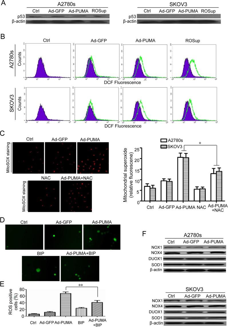
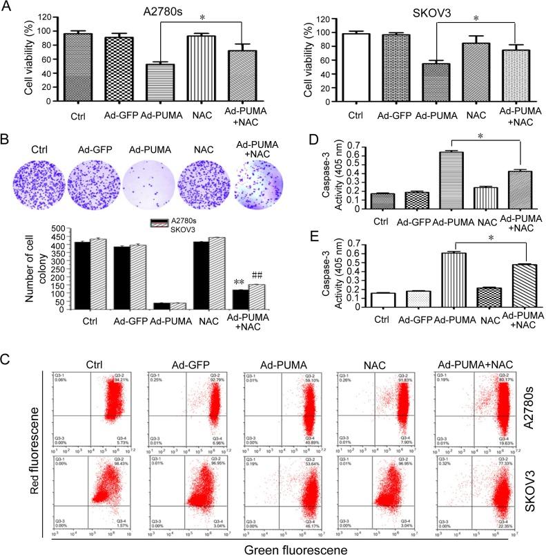
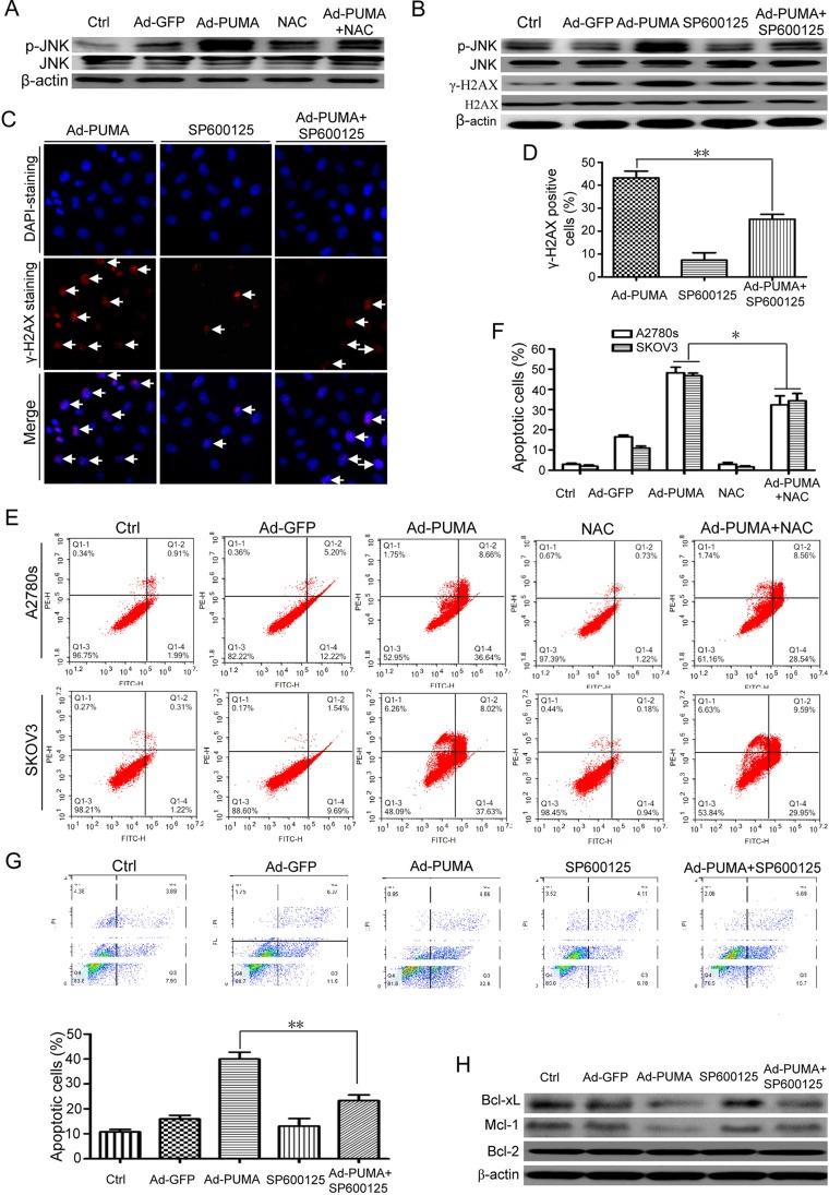
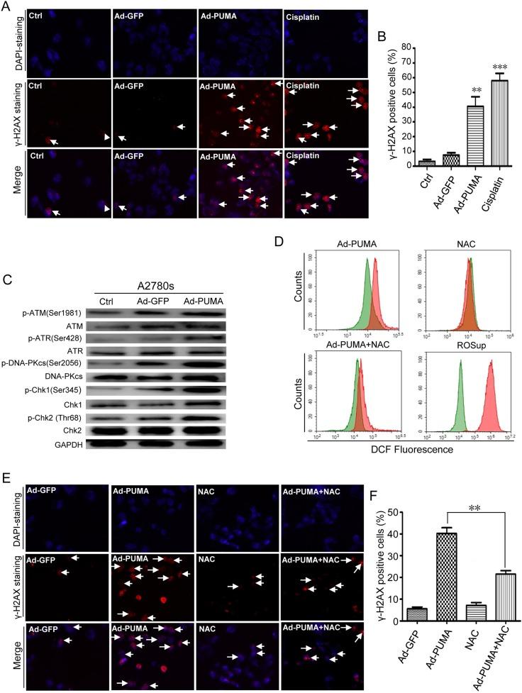
PUMA is a member of the "BH3-only" branch of the BCL-2 family. Our previous study suggests a therapeutic potential of PUMA in treating ovarian cancer, however, the action mechanism of PUMA remains elusive. In this work, we found that in PUMA adenovirus-infected A2780s ovarian cancer cells, exogenous PUMA was partially accumulated in the cytosol and mainly located to the mitochondria. We further showed that PUMA induces mitochondrial dysfunction-mediated apoptosis and ROS generation through functional BAX in a ROS generating enzyme- and caspase-independent manner irrespective of their p53 status, and results in activation of Nrf2/HO-1 pathway. Furthermore, PUMA induces DNA breaks in γ-H2AX staining, and causes activation of DNA damage-related kinases including ATM, ATR, DNA-PKcs, Chk1 and Chk2, which are correlated with the apoptosis. PUMA also results in ROS-triggered JNK activation. Intriguingly, JNK plays a dual role in both DNA damage response and apoptosis, and has an additional contribution to apoptosis. Taken together, we have provided new insight into the action mechanism by which elevated PUMA first induces ROS generation then results in DNA damage response and JNK activation, ultimately contributing to apoptosis in ovarian cancer cells.

摘要

PUMA是BCL-2家族中“仅含BH3结构域”分支的一员。我们之前的研究表明PUMA在治疗卵巢癌方面具有治疗潜力,然而,PUMA的作用机制仍不清楚。在这项研究中,我们发现,在感染PUMA腺病毒的A2780s卵巢癌细胞中,外源性PUMA部分积聚在细胞质中,主要定位于线粒体。我们进一步表明,PUMA通过功能性BAX以不依赖于ROS生成酶和半胱天冬酶的方式诱导线粒体功能障碍介导的凋亡和ROS生成,无论其p53状态如何,并导致Nrf2/HO-1通路的激活。此外,PUMA在γ-H2AX染色中诱导DNA断裂,并导致包括ATM、ATR、DNA-PKcs、Chk1和Chk2在内的DNA损伤相关激酶的激活,这与凋亡相关。PUMA还导致ROS触发的JNK激活。有趣的是,JNK在DNA损伤反应和凋亡中都发挥双重作用,并且对凋亡有额外的贡献。综上所述,我们对PUMA升高首先诱导ROS生成,然后导致DNA损伤反应和JNK激活,最终导致卵巢癌细胞凋亡的作用机制提供了新的见解。

https://cdn.ncbi.nlm.nih.gov/pmc/blobs/f963/5410321/b311653227cf/oncotarget-08-23492-g001.jpg

文献AI研究员

20分钟写一篇综述,助力文献阅读效率提升50倍。

立即体验

用中文搜PubMed

大模型驱动的PubMed中文搜索引擎

马上搜索

文档翻译

学术文献翻译模型,支持多种主流文档格式。

立即体验