Suppr超能文献

PUMA的亚细胞定位调节其在伯基特淋巴瘤B细胞中的促凋亡活性。

Subcellular localization of PUMA regulates its pro-apoptotic activity in Burkitt's lymphoma B cells.

作者信息

Ambroise Gorbatchev, Portier Alain, Roders Nathalie, Arnoult Damien, Vazquez Aimé

机构信息

INSERM, UMR_S 1197, Hôpital Paul Brousse, Villejuif, France.

Université Paris-Saclay, France.

出版信息

Oncotarget. 2015 Nov 10;6(35):38181-94. doi: 10.18632/oncotarget.5901.

Abstract

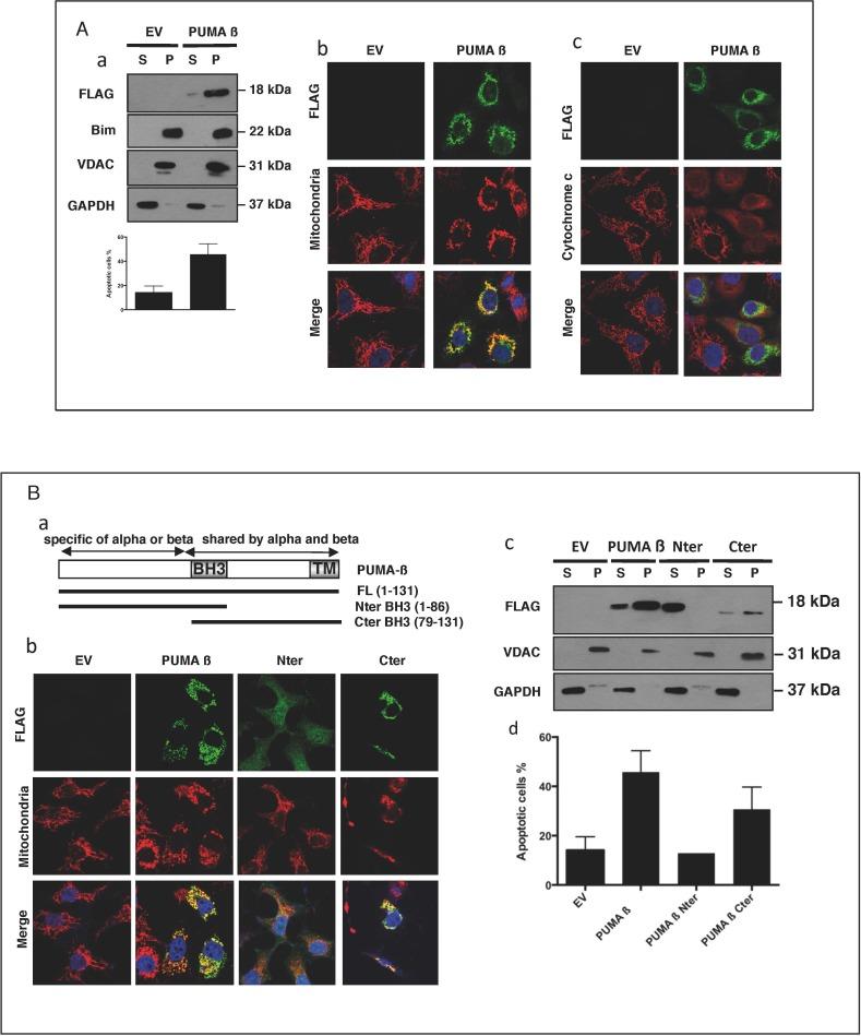
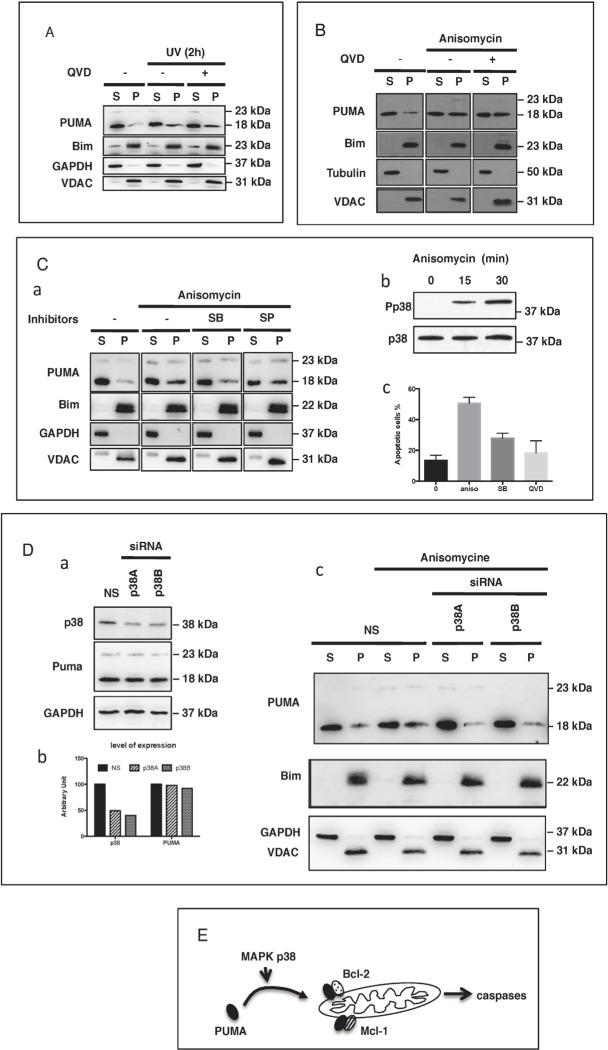
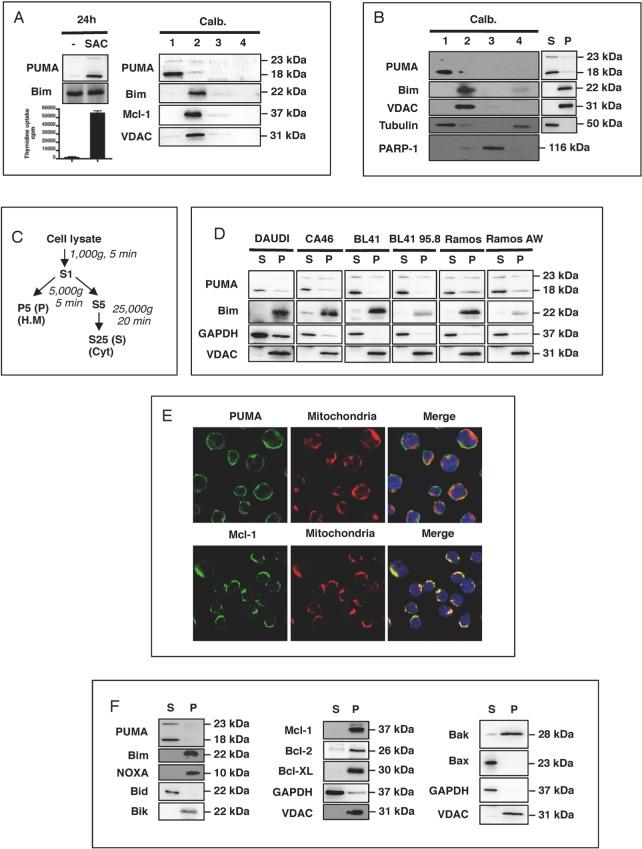
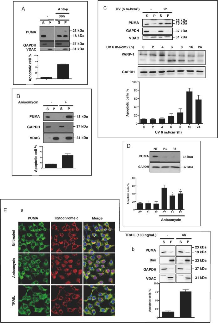
The BH3-only protein PUMA (p53-upregulated modulator of apoptosis) is a major regulator of apoptosis. It belongs to the Bcl-2 family of proteins responsible for maintaining mitochondrial outer membrane integrity by controlling the intrinsic (mitochondrial) apoptotic pathway. We describe here a new pathway regulating PUMA activation through the control of its subcellular distribution. Surprisingly, neither PUMA upregulation in normal activated human B lymphocytes nor high levels of PUMA in Burkitt's lymphoma (BL) were associated with cell death. We show that PUMA is localized to the cytosol in these cells. By contrast, various apoptosis-triggering signals were found to promote the translocation of PUMA to the mitochondria in these cells, leading to their death by apoptosis. This apoptosis was associated with the binding of mitochondrial PUMA to anti-apoptotic members of the Bcl-2 family, such as Bcl-2 and Mcl-1. This translocation was caspase-independent but was prevented by inhibiting or knocking down the expression of the MAPK kinase p38. Our data suggest that the accumulation of PUMA in the cytosol may be important for the participation of this protein in apoptosis without the need for prior transcription. This regulatory pathway may be an important feature of differentiation and tumorigenic processes.

摘要

仅含BH3结构域的蛋白PUMA(p53上调的凋亡调节因子)是细胞凋亡的主要调节因子。它属于Bcl-2蛋白家族,该家族通过控制内源性(线粒体)凋亡途径来维持线粒体外膜的完整性。我们在此描述一种通过控制其亚细胞分布来调节PUMA激活的新途径。令人惊讶的是,正常活化的人B淋巴细胞中PUMA的上调以及伯基特淋巴瘤(BL)中高水平的PUMA均与细胞死亡无关。我们发现这些细胞中的PUMA定位于细胞质中。相比之下,发现各种凋亡触发信号可促进这些细胞中PUMA向线粒体的转位,导致细胞凋亡死亡。这种细胞凋亡与线粒体PUMA与Bcl-2家族的抗凋亡成员(如Bcl-2和Mcl-1)的结合有关。这种转位不依赖于半胱天冬酶,但通过抑制或敲低丝裂原活化蛋白激酶激酶p38的表达可阻止其发生。我们的数据表明,PUMA在细胞质中的积累可能对该蛋白参与细胞凋亡很重要,而无需预先转录。这种调节途径可能是分化和肿瘤发生过程的一个重要特征。

https://cdn.ncbi.nlm.nih.gov/pmc/blobs/eab9/4741992/b5749ca3c5c9/oncotarget-06-38181-g001.jpg

文献AI研究员

20分钟写一篇综述,助力文献阅读效率提升50倍。

立即体验

用中文搜PubMed

大模型驱动的PubMed中文搜索引擎

马上搜索

文档翻译

学术文献翻译模型,支持多种主流文档格式。

立即体验