Suppr超能文献

SHYCD诱导APEX1/Ref-1亚细胞定位以调控p53-凋亡信号通路在慢性肝衰竭急性发作防治中的作用

SHYCD induces APE1/Ref-1 subcellular localization to regulate the p53-apoptosis signaling pathway in the prevention and treatment of acute on chronic liver failure.

作者信息

Diao Jianxin, Li Haiye, Huang Wei, Ma Wenxiao, Dai Huan, Liu Yawei, Wang Ming, Hua He Yu, Ou Jinying, Sun Xiaomin, Sun Xuegang, Yang Yungao

机构信息

School of Traditional Chinese Medicine, Southern Medical University, Guangzhou, China.

Gao Ming People's Hospital, Foshan, Guangdong, China.

出版信息

Oncotarget. 2017 Aug 4;8(49):84782-84797. doi: 10.18632/oncotarget.19891. eCollection 2017 Oct 17.

Abstract

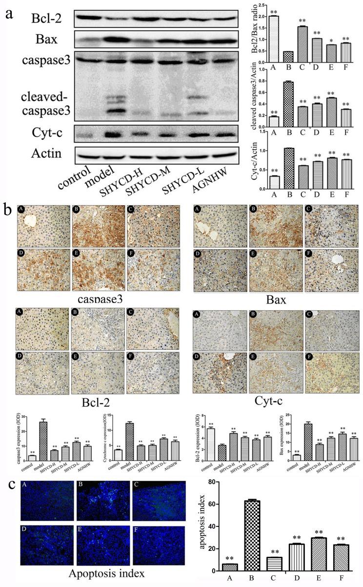
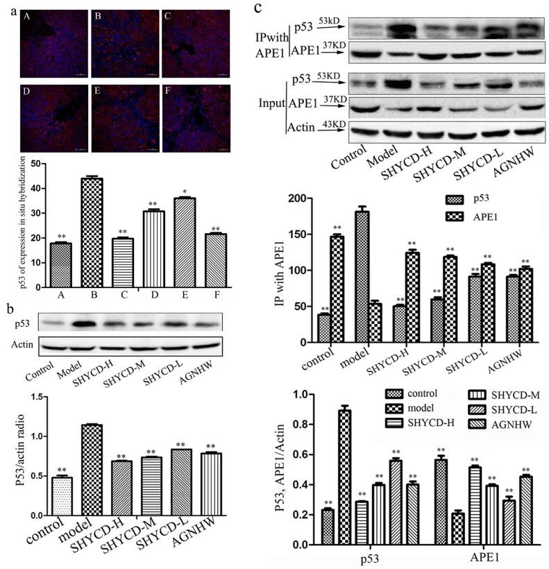
decoction(SHYCD) is derived from the yin chen hao decoction, a well-known and canonical Chinese medicine formula from the "Treatise on Febrile Diseases". Over the past decade, SHYCD has been used to treat and prevent the liver cirrhosis and liver failure. In the present study, we investigated the effects of SHYCD for acute on chronic liver failure(ACLF) and explored its potential mechanism. an ACLF rat model, which induced by carbon tetrachloride (CCl4) combined with D-galactosamine (D-GalN) and lipopolysaccharide(LPS), was used and confirmed by B-ultrasound analysis. Rats were randomly divided into control group, model group, SHYCD-H group, SHYCD-M group, SHYCD-L group, AGNHW group. Compared with the ACLF model group, High, medium, and low doses of SHYCD reduced ALT, AST, TBIL, NH3, IL-1β, IL-6, and TNFα expression levels in the serum, Shorten PT and INR time,and increased Fbg content in the whole blood, increased survival rate of the rats, improved liver pathological changes. APE1 / Ref-1 was mainly expressed in the nucleus, but the nucleus and cytoplasm were co-expressed after hepatocyte injury. SHYCD significantly downregulated APE1/Ref-1 expression in the cytoplasm. Increased APE1/Ref-1, Bcl-2, reduced p53, caspase-3, Bax, and Cyt-c in the total protein. Base on the results, we conclused that High, medium, and low doses of SHYCD could be applied in prevention and treatment of ACLF, and dose-dependent. The possible mechanism is to promote the APE1 / Ref-1 from the cytoplasm to the nuclear transfer, regulation of p53 apoptosis signal pathway prevention and treatment of ACLF.

摘要

疏肝益阳胶囊(SHYCD)源自《伤寒论》中著名的经典中药方剂茵陈蒿汤。在过去十年中,SHYCD已被用于治疗和预防肝硬化及肝衰竭。在本研究中,我们研究了SHYCD对急性-on-慢性肝衰竭(ACLF)的影响,并探讨了其潜在机制。使用由四氯化碳(CCl4)联合D-半乳糖胺(D-GalN)和脂多糖(LPS)诱导的ACLF大鼠模型,并通过B超分析进行确认。将大鼠随机分为对照组、模型组、SHYCD-H组、SHYCD-M组、SHYCD-L组、安宫牛黄丸组。与ACLF模型组相比,高、中、低剂量的SHYCD降低了血清中ALT、AST、TBIL、NH3、IL-1β、IL-6和TNFα的表达水平,缩短了PT和INR时间,并增加了全血中Fbg含量,提高了大鼠的存活率,改善了肝脏病理变化。APE1/Ref-1主要在细胞核中表达,但肝细胞损伤后细胞核和细胞质共表达。SHYCD显著下调了细胞质中APE1/Ref-1的表达。总蛋白中APE1/Ref-1、Bcl-2增加,p53、caspase-3、Bax和Cyt-c减少。基于这些结果,我们得出结论,高、中、低剂量的SHYCD可用于ACLF的防治,且呈剂量依赖性。可能的机制是促进APE1/Ref-1从细胞质向细胞核转移,调节p53凋亡信号通路以防治ACLF。

https://cdn.ncbi.nlm.nih.gov/pmc/blobs/cdd0/5689573/ac8261b4b26d/oncotarget-08-84782-g001.jpg

文献AI研究员

20分钟写一篇综述,助力文献阅读效率提升50倍。

立即体验

用中文搜PubMed

大模型驱动的PubMed中文搜索引擎

马上搜索

文档翻译

学术文献翻译模型,支持多种主流文档格式。

立即体验