Suppr超能文献

β-抑制蛋白1与P300-Sp1结合以调节端粒酶逆转录酶(hTERT)转录,从而延缓急性淋巴细胞白血病起始细胞的细胞衰老。

The cellular senescence of leukemia-initiating cells from acute lymphoblastic leukemia is postponed by β-Arrestin1 binding with P300-Sp1 to regulate hTERT transcription.

作者信息

Liu Shan, Liu Haiyan, Qin Ru, Shu Yi, Liu Zhidai, Zhang Penghui, Duan Caiwen, Hong Dengli, Yu Jie, Zou Lin

机构信息

Center for Clinical Molecular Medicine, Children's Hospital, Chongqing Medical Universtiy, Chongqing 400014, China.

Ministry of Education Key Laboratory of Child Development and Disorders, Chongqing 400014, China.

出版信息

Cell Death Dis. 2017 Apr 20;8(4):e2756. doi: 10.1038/cddis.2017.164.

Abstract

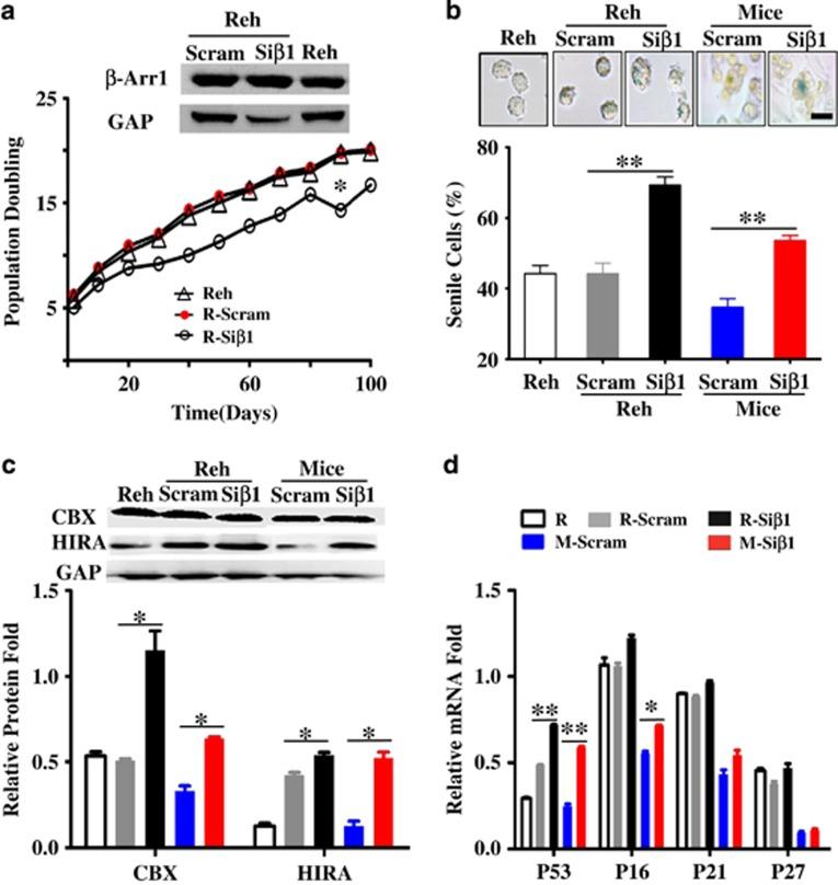
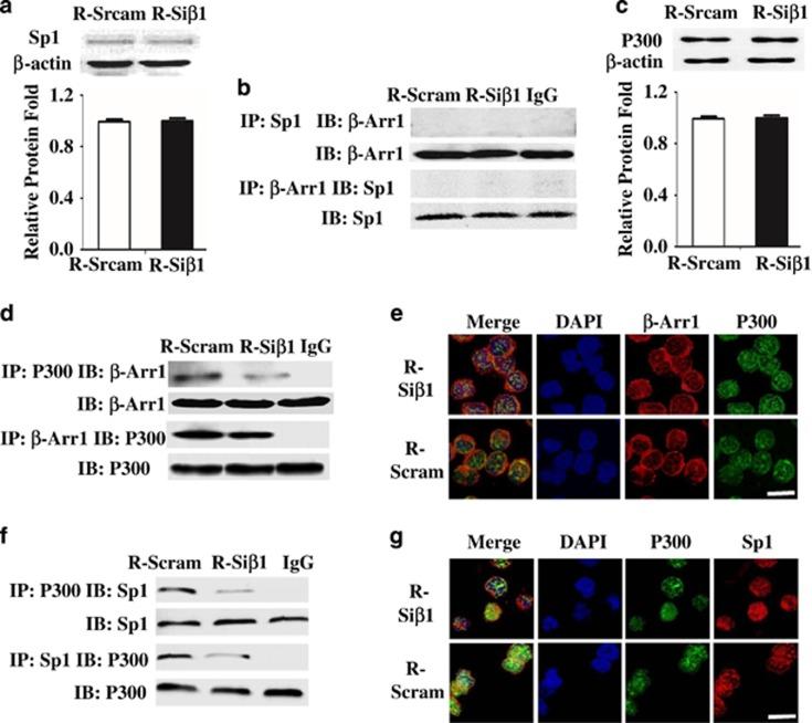
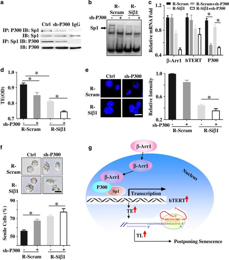
Although we previously reported that the self-renewal of leukemia-initiating cells of B-lineage acute lymphoblastic leukemia (B-ALL LICs) was regulated by β-Arrestin1, a multiple-function protein, the cellular senescence is critical for LICs fate and leukemia progress, and worthy for further investigation. Here we found that depletion of β-Arrestin1 extended the population doubling time and the percentage of senile cells, the signatures of cellular senescence, of B-ALL LICs. Moreover, lack of β-Arrestin1 enhanced the expression of proteins (CBX, HIRA) and genes (P53, P16) related to senescence in leukemic Reh cells and B-ALL-LICs-derived leukemic mice. Further results showed that loss of β-Arrestin1 induced senescence of Reh cells through mediating hTERT-telomerase-telomere axis, which was reversed by BIBR1532, the telomerase activity inhibitor. Importantly, depletion of β-Arrestin1 decreased the binding of Sp1 to hTERT promoter at the region of -28 to -36 bp. The anti-sense oligonucleotide of this key region downregulated the transcription of hTERT and aggravated the senescence of Reh cells. Further data demonstrated that the depleted β-Arrestin1 reduced the interaction of P300 with Sp1, thus to reduce Sp1 binding to hTERT promoter, downregulate hTERT transcription, decrease telomerase activity, shorten telomere length, and promote Reh cell senescence. Interestingly, the percentage of senile cells in B-ALL LICs was decreased, which was negatively correlated to good prognosis and β-Arrestin1 mRNA expression in childhood B-ALL patients. Our study shed a light on the senescence of B-ALL LICs and is regulated by β-Arrestin1, providing the potential therapeutic target of leukemia by promoting cellular senescence with a key region of hTERT promoter.

摘要

尽管我们之前报道过,B 系急性淋巴细胞白血病(B-ALL LICs)的白血病起始细胞的自我更新受多功能蛋白β-抑制蛋白1调控,但细胞衰老对于 LICs 的命运和白血病进展至关重要,值得进一步研究。在此我们发现,β-抑制蛋白1的缺失延长了 B-ALL LICs 的群体倍增时间以及衰老细胞的百分比,这是细胞衰老的特征。此外,β-抑制蛋白1的缺失增强了白血病 Reh 细胞和 B-ALL-LICs 衍生的白血病小鼠中与衰老相关的蛋白质(CBX、HIRA)和基因(P53、P16)的表达。进一步的结果表明,β-抑制蛋白1的缺失通过介导 hTERT-端粒酶-端粒轴诱导 Reh 细胞衰老,而端粒酶活性抑制剂 BIBR1532 可逆转这种衰老。重要的是,β-抑制蛋白1的缺失降低了 Sp1 在-28至-36 bp 区域与 hTERT 启动子的结合。该关键区域的反义寡核苷酸下调了 hTERT 的转录并加重了 Reh 细胞的衰老。进一步的数据表明,β-抑制蛋白1的缺失减少了 P300 与 Sp1 的相互作用,从而减少 Sp1 与 hTERT 启动子的结合,下调 hTERT 转录,降低端粒酶活性,缩短端粒长度,并促进 Reh 细胞衰老。有趣的是,B-ALL LICs 中衰老细胞的百分比降低,这与儿童 B-ALL 患者的良好预后和β-抑制蛋白mRNA表达呈负相关。我们的研究揭示了 B-ALL LICs 的衰老受β-抑制蛋白1调控,通过靶向 hTERT 启动子的关键区域促进细胞衰老为白血病提供了潜在治疗靶点。

https://cdn.ncbi.nlm.nih.gov/pmc/blobs/a60a/5603829/2c479334905a/cddis2017164f1.jpg

文献AI研究员

20分钟写一篇综述,助力文献阅读效率提升50倍。

立即体验

用中文搜PubMed

大模型驱动的PubMed中文搜索引擎

马上搜索

文档翻译

学术文献翻译模型,支持多种主流文档格式。

立即体验