Suppr超能文献

RON和c-Met通过ERK信号通路促进前列腺癌细胞的转移。

RON and c-Met facilitate metastasis through the ERK signaling pathway in prostate cancer cells.

作者信息

Yin Binbin, Liu Zhenping, Wang Yiyun, Wang Xuchu, Liu Weiwei, Yu Pan, Duan Xiuzhi, Liu Chunhua, Chen Yuhua, Zhang Yurong, Pan Xiaoyan, Yao Hangping, Liao Zhaoping, Tao Zhihua

机构信息

Laboratory of Medical Genetics, College of Laboratory Medicine and Life Sciences, Wenzhou Medical University, Wenzhou, Zhejiang, P.R. China.

Department of Laboratory Medicine, The Second Affiliated Hospital of Zhejiang University School of Medicine, Hangzhou, Zhejiang, P.R. China.

出版信息

Oncol Rep. 2017 Jun;37(6):3209-3218. doi: 10.3892/or.2017.5585. Epub 2017 Apr 19.

Abstract

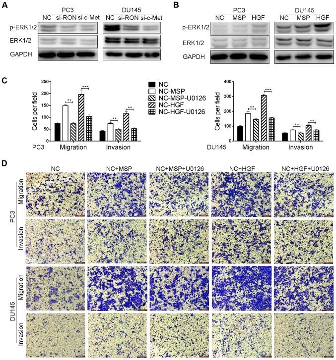
Prostate cancer (PCa) is a metastatic malignant cancer driven by complex pathological mechanisms and characterized by poor long-term prognosis. Metastasis is the main cause of death of PCa patients, yet the molecular mechanisms of this process are poorly understood. In the present study, positive co-expression of RON and c-Met was observed in human clinical PCa tissues (biopsy material), as detected by immunohistochemical staining and quantitative real-time PCR. We investigated this further in PCa cells, demonstrating that the inhibition of RON and c-Met with foretinib (GSK1363089) suppressed metastasis and promoted the reversal of the epithelial-to-mesenchymal transition (EMT) in PCa cells. Furthermore, the invasion and migration of PCa cells were enhanced by the exogenous activation of RON with MSP and c-Met with HGF, whereas silencing of RON and c-Met attenuated the invasion and metastasis of the PCa cells. Our data also demonstrated that HGF/c-Met, but not the MSP-RON signaling pathway may be the dominant mechanism for PCa EMT. We further revealed that RON and c-Met facilitate metastasis via ERK1/2 signaling. These findings indicate that RON and c-Met facilitate metastasis through ERK1/2 signaling and that targeting RON and c-Met with foretinib may be an attractive therapeutic option for suppressing PCa metastasis.

摘要

前列腺癌(PCa)是一种由复杂病理机制驱动的转移性恶性肿瘤,其长期预后较差。转移是PCa患者死亡的主要原因,然而这一过程的分子机制尚不清楚。在本研究中,通过免疫组织化学染色和定量实时PCR检测发现,在人类临床PCa组织(活检材料)中观察到RON和c-Met呈阳性共表达。我们在PCa细胞中进一步研究发现,用foretinib(GSK1363089)抑制RON和c-Met可抑制转移并促进PCa细胞上皮-间质转化(EMT)的逆转。此外,用MSP外源激活RON和用HGF外源激活c-Met可增强PCa细胞的侵袭和迁移,而沉默RON和c-Met则减弱PCa细胞的侵袭和转移。我们的数据还表明,HGF/c-Met而非MSP-RON信号通路可能是PCa EMT的主要机制。我们进一步揭示,RON和c-Met通过ERK1/2信号促进转移。这些发现表明,RON和c-Met通过ERK1/2信号促进转移,用foretinib靶向RON和c-Met可能是抑制PCa转移的一种有吸引力的治疗选择。

https://cdn.ncbi.nlm.nih.gov/pmc/blobs/cc87/5442400/dc93fd42e2ee/OR-37-06-3209-g00.jpg

文献AI研究员

20分钟写一篇综述,助力文献阅读效率提升50倍。

立即体验

用中文搜PubMed

大模型驱动的PubMed中文搜索引擎

马上搜索

文档翻译

学术文献翻译模型,支持多种主流文档格式。

立即体验