Suppr超能文献

端粒长度对急性心肌梗死后结局的预测价值:血管与血液氧化应激的对比作用证据。

Predictive value of telomere length on outcome following acute myocardial infarction: evidence for contrasting effects of vascular vs. blood oxidative stress.

机构信息

Cardiovascular Medicine Division, University of Oxford, John Radcliffe Hospital, West Wing L6, Headley Way, Oxford OX3 9DU, UK.

1st Department of Cardiology, Hippokrateion Hospital, University of Athens, Vas Sofias 114, 11527, Athens, Greece.

出版信息

Eur Heart J. 2017 Nov 1;38(41):3094-3104. doi: 10.1093/eurheartj/ehx177.

Abstract

AIMS

Experimental evidence suggests that telomere length (TL) is shortened by oxidative DNA damage, reflecting biological aging. We explore the value of blood (BTL) and vascular TL (VTL) as biomarkers of systemic/vascular oxidative stress in humans and test the clinical predictive value of BTL in acute myocardial infarction (AMI).

METHODS AND RESULTS

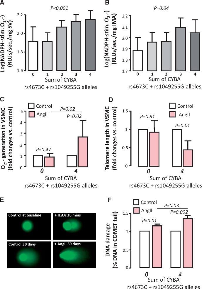
In a prospective cohort of 290 patients surviving recent AMI, BTL measured on admission was a strong predictor of all-cause [hazard ratio (HR) [95% confidence interval (CI)]: 3.21 [1.46-7.06], P = 0.004] and cardiovascular mortality (HR [95% CI]: 3.96 [1.65-9.53], P = 0.002) 1 year after AMI (for comparisons of short vs. long BTL, as defined by a T/S ratio cut-off of 0.916, calculated using receiver operating characteristic analysis; P adjusted for age and other predictors). To explore the biological meaning of these findings, BTL was quantified in 727 consecutive patients undergoing coronary artery bypass grafting (CABG), and superoxide (O2.-) was measured in peripheral blood mononuclear cells (PBMNC). VTL/vascular O2.- were quantified in saphenous vein (SV) and mammary artery (IMA) segments. Patients were genotyped for functional genetic polymorphisms in P22ph°x (activating NADPH-oxidases) and vascular smooth muscle cells (VSMC) selected by genotype were cultured from vascular tissue. Short BTL was associated with high O2.- in PBMNC (P = 0.04) but not in vessels, whereas VTL was related to O2.- in IMA (ρ = -0.49, P = 0.004) and SV (ρ = -0.52, P = 0.01). Angiotensin II (AngII) incubation of VSMC (30 days), as a means of stimulating NADPH-oxidases, increased O2.- and reduced TL in carriers of the high-responsiveness P22ph°x alleles (P = 0.007).

CONCLUSION

BTL predicts cardiovascular outcomes post-AMI, independently of age, whereas VTL is a tissue-specific (rather than a global) biomarker of vascular oxidative stress. The lack of a strong association between BTL and VTL reveals the importance of systemic vs. vascular factors in determining clinical outcomes after AMI.

摘要

目的

实验证据表明,端粒长度(TL)因氧化 DNA 损伤而缩短,反映了生物衰老。我们探讨了血液(BTL)和血管 TL(VTL)作为人类全身/血管氧化应激生物标志物的价值,并检验了 BTL 在急性心肌梗死(AMI)中的临床预测价值。

方法和结果

在一项最近发生 AMI 的 290 例存活患者的前瞻性队列研究中,入院时测量的 BTL 是全因死亡的强预测因子[风险比(HR)[95%置信区间(CI)]:3.21 [1.46-7.06],P=0.004]和心血管死亡率(HR [95%CI]:3.96 [1.65-9.53],P=0.002),AMI 后 1 年(对于根据使用接受者操作特征分析计算的 0.916 的 T/S 比截断值定义的短 BTL 与长 BTL 进行比较;校正年龄和其他预测因素后)。为了探索这些发现的生物学意义,对 727 例连续接受冠状动脉旁路移植术(CABG)的患者进行了 BTL 定量检测,并对外周血单个核细胞(PBMNC)中的超氧化物(O2.-)进行了定量检测。在大隐静脉(SV)和乳内动脉(IMA)段中定量了 VTL/血管 O2.-。对 P22ph°x(激活 NADPH 氧化酶)的功能性遗传多态性和血管平滑肌细胞(VSMC)的基因型进行了患者基因分型,通过血管组织培养选择了基因型的 VSMC。短 BTL 与 PBMNC 中的 O2.- 相关(P=0.04),但与血管中的 O2.- 不相关,而 VTL 与 IMA(ρ=-0.49,P=0.004)和 SV(ρ=-0.52,P=0.01)中的 O2.- 相关。血管平滑肌细胞(VSMC)孵育 AngII(30 天)作为刺激 NADPH 氧化酶的一种手段,增加了高反应性 P22ph°x 等位基因携带者的 O2.-,并降低了 TL(P=0.007)。

结论

BTL 可独立于年龄预测 AMI 后心血管结局,而 VTL 是血管氧化应激的组织特异性(而非全身性)生物标志物。BTL 与 VTL 之间缺乏强相关性表明,在确定 AMI 后临床结局时,系统因素与血管因素同样重要。

https://cdn.ncbi.nlm.nih.gov/pmc/blobs/26a2/5837455/0d93fb49bbbd/ehx177f1.jpg

文献AI研究员

20分钟写一篇综述,助力文献阅读效率提升50倍。

立即体验

用中文搜PubMed

大模型驱动的PubMed中文搜索引擎

马上搜索

文档翻译

学术文献翻译模型,支持多种主流文档格式。

立即体验