Suppr超能文献

SPOP 突变型前列腺癌中 INF2 介导的线粒体裂变失调

Dysregulation of INF2-mediated mitochondrial fission in SPOP-mutated prostate cancer.

作者信息

Jin Xiaofeng, Wang Jie, Gao Kun, Zhang Pingzhao, Yao Longfang, Tang Yan, Tang Lisha, Ma Jian, Xiao Jiantao, Zhang Enceng, Zhu Jie, Zhang Bin, Zhao Shi-Min, Li Yao, Ren Shancheng, Huang Haojie, Yu Long, Wang Chenji

机构信息

State Key Lab of Genetic Engineering, School of Life Sciences, Fudan University, Shanghai, P.R. China.

Shanghai Institute of Planned Parenthood Research Hospital, WHO Collaborating Center for Research in Human Reproduction, Shanghai, P.R. China.

出版信息

PLoS Genet. 2017 Apr 27;13(4):e1006748. doi: 10.1371/journal.pgen.1006748. eCollection 2017 Apr.

Abstract

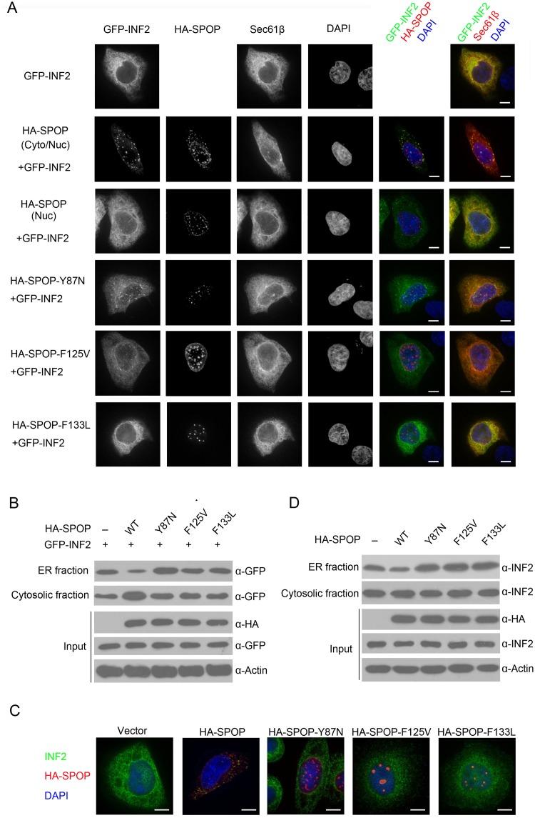
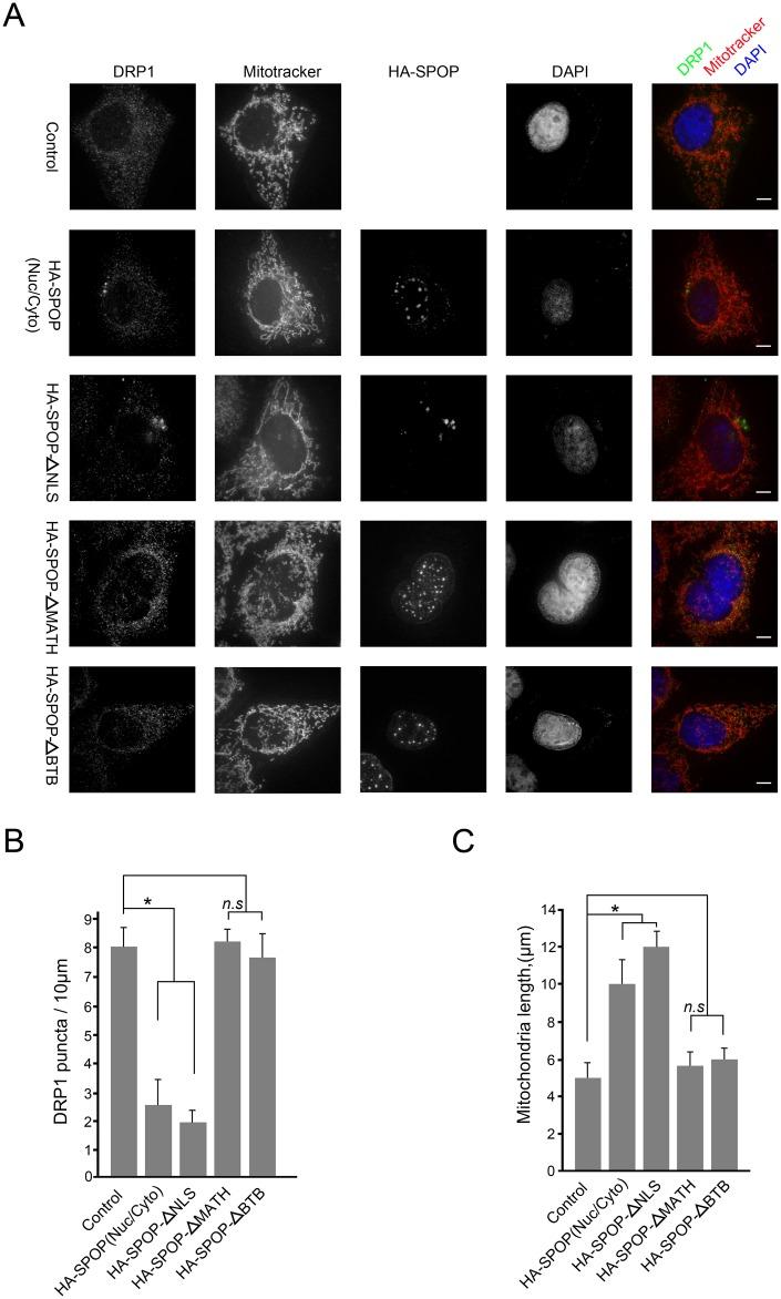
Next-generation sequencing of the exome and genome of prostate cancers has identified numerous genetic alternations. SPOP (Speckle-type POZ Protein) was one of the most frequently mutated genes in primary prostate cancer, suggesting SPOP is a potential driver of prostate cancer development and progression. However, how SPOP mutations contribute to prostate cancer pathogenesis remains poorly understood. SPOP acts as an adaptor protein of the CUL3-RBX1 E3 ubiquitin ligase complex that generally recruits substrates for ubiquitination and subsequent degradation. ER-localized isoform of the formin protein inverted formin 2 (INF2) mediates actin polymerization at ER-mitochondria intersections and facilitates DRP1 recruitment to mitochondria, which is a critical step in mitochondrial fission. Here, we revealed that SPOP recognizes a Ser/Thr (S/T)-rich motif in the C-terminal region of INF2 and triggers atypical polyubiquitination of INF2. These ubiquitination modifications do not lead to INF2 instability, but rather reduces INF2 localization in ER and mitochondrially associated DRP1 puncta formation, therefore abrogates its ability to facilitate mitochondrial fission. INF2 mutant escaping from SPOP-mediated ubiquitination is more potent in prompting mitochondrial fission. Moreover, prostate cancer-associated SPOP mutants increase INF2 localization in ER and promote mitochondrial fission, probably through a dominant-negative effect to inhibit endogenous SPOP. Moreover, INF2 is important for SPOP inactivation-induced prostate cancer cell migration and invasion. These findings reveal novel molecular events underlying the regulation of INF2 function and localization, and provided insights in understanding the relationship between SPOP mutations and dysregulation of mitochondrial dynamics in prostate cancer.

摘要

前列腺癌外显子组和基因组的新一代测序已鉴定出众多基因改变。SPOP(斑点型POZ蛋白)是原发性前列腺癌中最常发生突变的基因之一,这表明SPOP是前列腺癌发生和进展的潜在驱动因素。然而,SPOP突变如何促进前列腺癌发病机制仍知之甚少。SPOP作为CUL3-RBX1 E3泛素连接酶复合物的衔接蛋白,通常招募底物进行泛素化及随后的降解。formin蛋白倒转formin 2(INF2)的内质网定位异构体在内质网-线粒体交叉点介导肌动蛋白聚合,并促进动力相关蛋白1(DRP1)募集到线粒体,这是线粒体分裂的关键步骤。在此,我们发现SPOP识别INF2 C末端区域富含丝氨酸/苏氨酸(S/T)的基序,并触发INF2的非典型多聚泛素化。这些泛素化修饰不会导致INF2不稳定,而是减少INF2在内质网中的定位以及与线粒体相关的DRP1点状结构的形成,从而消除其促进线粒体分裂的能力。逃避SPOP介导的泛素化的INF2突变体在促进线粒体分裂方面更有效。此外,前列腺癌相关的SPOP突变体增加INF2在内质网中的定位并促进线粒体分裂,可能是通过显性负效应抑制内源性SPOP。此外,INF2对于SPOP失活诱导的前列腺癌细胞迁移和侵袭很重要。这些发现揭示了INF2功能和定位调控背后的新分子事件,并为理解前列腺癌中SPOP突变与线粒体动力学失调之间的关系提供了见解。

https://cdn.ncbi.nlm.nih.gov/pmc/blobs/6ad9/5426793/e2d8c42a9101/pgen.1006748.g001.jpg

文献AI研究员

20分钟写一篇综述,助力文献阅读效率提升50倍。

立即体验

用中文搜PubMed

大模型驱动的PubMed中文搜索引擎

马上搜索

文档翻译

学术文献翻译模型,支持多种主流文档格式。

立即体验