Suppr超能文献

前列腺癌相关的SPOP突变通过破坏SPOP-HIPK2轴导致基因组不稳定。

Prostate cancer-associated SPOP mutations lead to genomic instability through disruption of the SPOP-HIPK2 axis.

作者信息

Jin Xiaofeng, Qing Shi, Li Qian, Zhuang Hui, Shen Liliang, Li Jinhui, Qi Honggang, Lin Ting, Lin Zihan, Wang Jian, Cao Xinyi, Yang Jianye, Ma Qi, Cong Linghua, Xi Yang, Fang Shuai, Meng Xiaodan, Gong Zhaohui, Ye Meng, Wang Shuyun, Wang Chenji, Gao Kun

机构信息

The Affiliated Hospital of Medical School, Ningbo University, Ningbo 315020, China.

Department of Biochemistry and Molecular Biology, Zhejiang Key Laboratory of Pathophysiology, Medical School of Ningbo University, Ningbo 315211, China.

出版信息

Nucleic Acids Res. 2021 Jul 9;49(12):6788-6803. doi: 10.1093/nar/gkab489.

Abstract

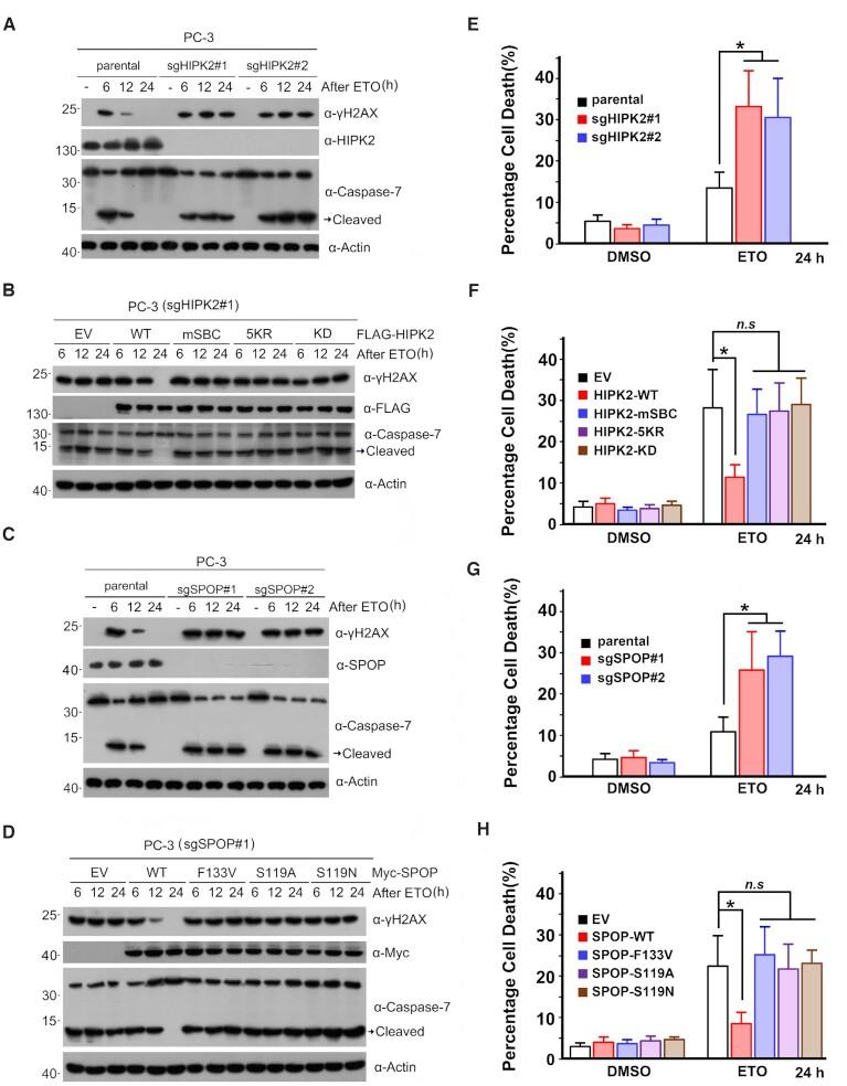
Speckle-type Poz protein (SPOP), an E3 ubiquitin ligase adaptor, is the most frequently mutated gene in prostate cancer. The SPOP-mutated subtype of prostate cancer shows high genomic instability, but the underlying mechanisms causing this phenotype are still largely unknown. Here, we report that upon DNA damage, SPOP is phosphorylated at Ser119 by the ATM serine/threonine kinase, which potentiates the binding of SPOP to homeodomain-interacting protein kinase 2 (HIPK2), resulting in a nondegradative ubiquitination of HIPK2. This modification subsequently increases the phosphorylation activity of HIPK2 toward HP1γ, and then promotes the dissociation of HP1γ from trimethylated (Lys9) histone H3 (H3K9me3) to initiate DNA damage repair. Moreover, the effect of SPOP on the HIPK2-HP1γ axis is abrogated by prostate cancer-associated SPOP mutations. Our findings provide new insights into the molecular mechanism of SPOP mutations-driven genomic instability in prostate cancer.

摘要

斑点型Poz蛋白(SPOP)是一种E3泛素连接酶衔接蛋白,是前列腺癌中最常发生突变的基因。前列腺癌的SPOP突变亚型表现出高度的基因组不稳定性,但其导致这种表型的潜在机制仍 largely unknown。在此,我们报告,在DNA损伤时,SPOP在Ser119位点被ATM丝氨酸/苏氨酸激酶磷酸化,这增强了SPOP与同源结构域相互作用蛋白激酶2(HIPK2)的结合,导致HIPK2发生非降解性泛素化。这种修饰随后增加了HIPK2对HP1γ的磷酸化活性,进而促进HP1γ从三甲基化(赖氨酸9)组蛋白H3(H3K9me3)上解离,以启动DNA损伤修复。此外,前列腺癌相关的SPOP突变消除了SPOP对HIPK2-HP1γ轴的影响。我们的发现为SPOP突变驱动前列腺癌基因组不稳定的分子机制提供了新的见解。

https://cdn.ncbi.nlm.nih.gov/pmc/blobs/d0a7/8266658/71f5cd108211/gkab489fig1.jpg

文献AI研究员

20分钟写一篇综述,助力文献阅读效率提升50倍。

立即体验

用中文搜PubMed

大模型驱动的PubMed中文搜索引擎

马上搜索

文档翻译

学术文献翻译模型,支持多种主流文档格式。

立即体验