Suppr超能文献

通过加权基因共表达网络分析开发和验证用于前列腺癌复发预测的肿瘤免疫细胞浸润相关基因特征

Development and validation of a tumor immune cell infiltration-related gene signature for recurrence prediction by weighted gene co-expression network analysis in prostate cancer.

作者信息

Xie Lin-Ying, Huang Han-Ying, Hao Yu-Lei, Yu Miaomiao, Zhang Wenju, Wei Enwei, Gao Chunfeng, Wang Chang, Zeng Lei

机构信息

Bethune Institute of Epigenetic Medicine, The First Hospital of Jilin University, Changchun, Jilin, China.

International Center of Future Science, Jillin University, Changchun, Jilin, China.

出版信息

Front Genet. 2023 Mar 16;14:1067172. doi: 10.3389/fgene.2023.1067172. eCollection 2023.

Abstract

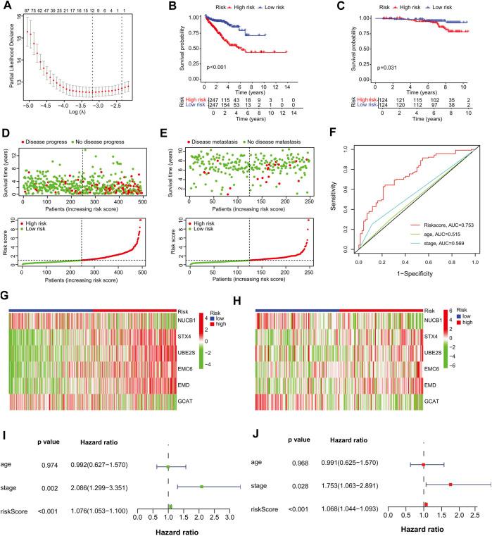
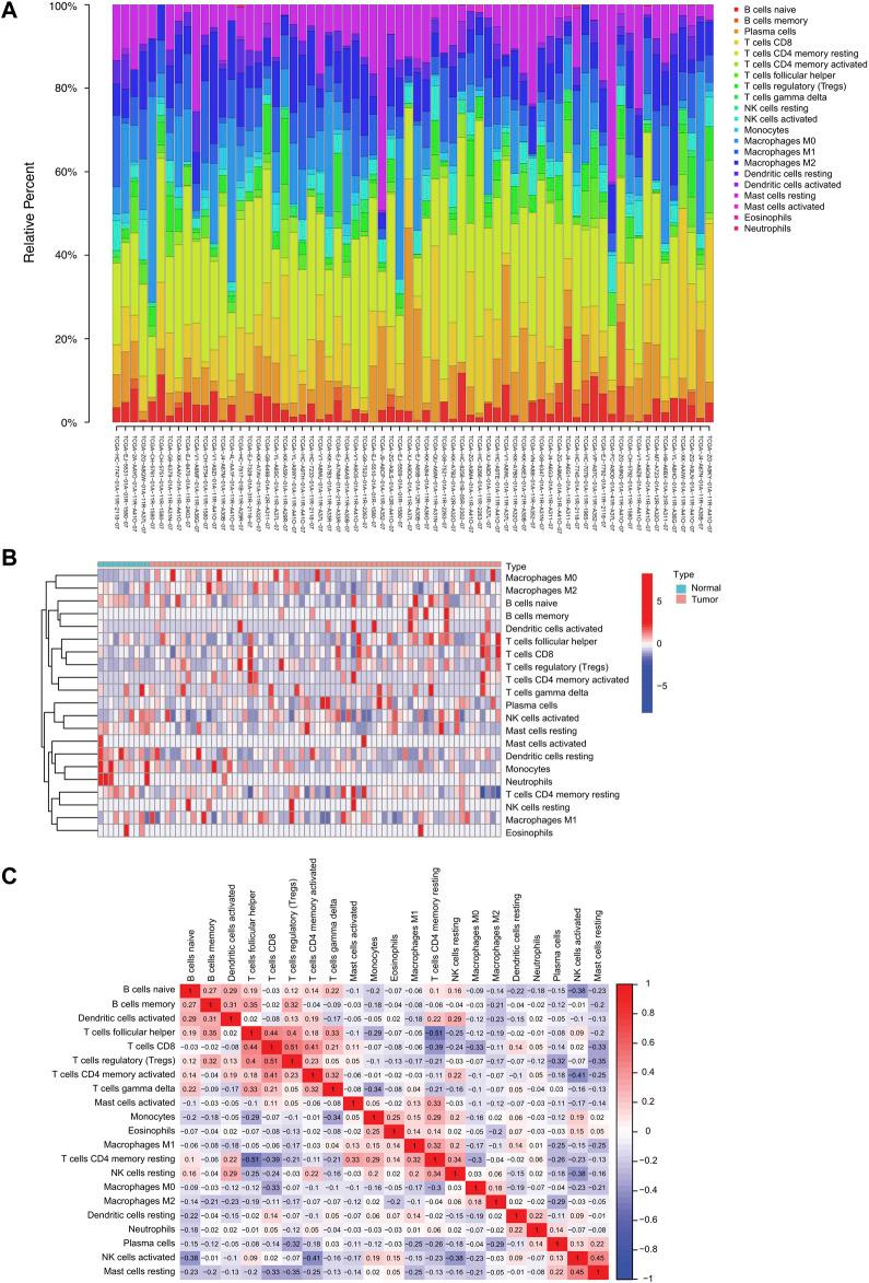
Prostate cancer (PCa) is the second most common malignancy in men. Despite multidisciplinary treatments, patients with PCa continue to experience poor prognoses and high rates of tumor recurrence. Recent studies have shown that tumor-infiltrating immune cells (TIICs) are associated with PCa tumorigenesis. The Cancer Genome Atlas (TCGA) and Gene Expression Omnibus (GEO) datasets were used to derive multi-omics data for prostate adenocarcinoma (PRAD) samples. The CIBERSORT algorithm was used to calculate the landscape of TIICs. Weighted gene co-expression network analysis (WGCNA) was performed to determine the candidate module most significantly associated with TIICs. LASSO Cox regression was applied to screen a minimal set of genes and construct a TIIC-related prognostic gene signature for PCa. Then, 78 PCa samples with CIBERSORT output -values of less than 0.05 were selected for analysis. WGCNA identified 13 modules, and the MEblue module with the most significant enrichment result was selected. A total of 1143 candidate genes were cross-examined between the MEblue module and active dendritic cell-related genes. According to LASSO Cox regression analysis, a risk model was constructed with six genes (STX4, UBE2S, EMC6, EMD, NUCB1 and GCAT), which exhibited strong correlations with clinicopathological variables, tumor microenvironment context, antitumor therapies, and tumor mutation burden (TMB) in TCGA-PRAD. Further validation showed that the UBE2S had the highest expression level among the six genes in five different PCa cell lines. In conclusion, our risk-score model contributes to better predicting PCa patient prognosis and understanding the underlying mechanisms of immune responses and antitumor therapies in PCa.

摘要

前列腺癌(PCa)是男性中第二常见的恶性肿瘤。尽管采用了多学科治疗,但PCa患者的预后仍然较差,肿瘤复发率较高。最近的研究表明,肿瘤浸润免疫细胞(TIICs)与PCa的肿瘤发生有关。利用癌症基因组图谱(TCGA)和基因表达综合数据库(GEO)数据集获取前列腺腺癌(PRAD)样本的多组学数据。使用CIBERSORT算法计算TIICs的图谱。进行加权基因共表达网络分析(WGCNA)以确定与TIICs最显著相关的候选模块。应用LASSO Cox回归筛选出一组最小的基因,并构建PCa的TIIC相关预后基因特征。然后,选择78个CIBERSORT输出值小于0.05的PCa样本进行分析。WGCNA识别出13个模块,并选择富集结果最显著的MEblue模块。在MEblue模块和活性树突状细胞相关基因之间交叉检验了总共1143个候选基因。根据LASSO Cox回归分析,构建了一个由六个基因(STX4、UBE2S、EMC6、EMD、NUCB1和GCAT)组成的风险模型,这些基因与TCGA-PRAD中的临床病理变量、肿瘤微环境背景、抗肿瘤治疗以及肿瘤突变负荷(TMB)表现出强烈的相关性。进一步验证表明,UBE2S在五种不同的PCa细胞系中的六个基因中表达水平最高。总之,我们的风险评分模型有助于更好地预测PCa患者的预后,并理解PCa免疫反应和抗肿瘤治疗的潜在机制。

https://cdn.ncbi.nlm.nih.gov/pmc/blobs/23f4/10061146/a71c53341c46/fgene-14-1067172-g001.jpg

文献AI研究员

20分钟写一篇综述,助力文献阅读效率提升50倍。

立即体验

用中文搜PubMed

大模型驱动的PubMed中文搜索引擎

马上搜索

文档翻译

学术文献翻译模型,支持多种主流文档格式。

立即体验