Suppr超能文献

人类恶性肿瘤中扩增的微小染色体维持蛋白8的致癌活性。

Oncogenic activity of amplified miniature chromosome maintenance 8 in human malignancies.

作者信息

He D-M, Ren B-G, Liu S, Tan L-Z, Cieply K, Tseng G, Yu Y P, Luo J-H

机构信息

Department of Pathology, University of Pittsburgh School of Medicine, Pittsburgh, PA, USA.

Department of Biostatistics, University of Pittsburgh School of Medicine, Pittsburgh, PA, USA.

出版信息

Oncogene. 2017 Jun 22;36(25):3629-3639. doi: 10.1038/onc.2017.123. Epub 2017 May 8.

Abstract

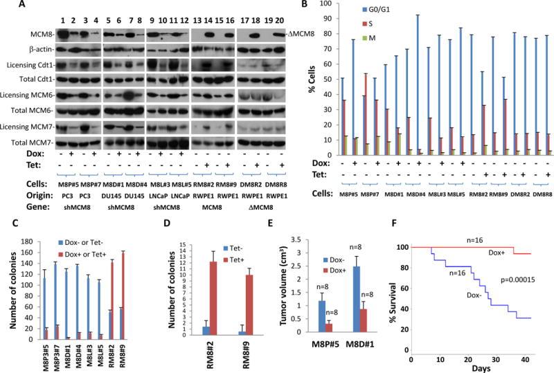
Miniature chromosome maintenance (MCM) proteins play critical roles in DNA replication licensing, initiation and elongation. MCM8, one of the MCM proteins playing a critical role in DNA repairing and recombination, was found to have overexpression and increased DNA copy number in a variety of human malignancies. The gain of MCM8 is associated with aggressive clinical features of several human cancers. Increased expression of MCM8 in prostate cancer is associated with cancer recurrence. Forced expression of MCM8 in RWPE1 cells, the immortalized but non-transformed prostate epithelial cell line, exhibited fast cell growth and transformation, while knock down of MCM8 in PC3, DU145 and LNCaP cells induced cell growth arrest, and decreased tumour volumes and mortality of severe combined immunodeficiency mice xenografted with PC3 and DU145 cells. MCM8 bound cyclin D1 and activated Rb protein phosphorylation by cyclin-dependent kinase 4 in vitro and in vivo. The cyclin D1/MCM8 interaction is required for Rb phosphorylation and S-phase entry in cancer cells. As a result, our study showed that copy number increase and overexpression of MCM8 may play critical roles in human cancer development.

摘要

微小染色体维持(MCM)蛋白在DNA复制许可、起始和延伸过程中发挥着关键作用。MCM8是在DNA修复和重组中起关键作用的MCM蛋白之一,发现在多种人类恶性肿瘤中存在过表达且DNA拷贝数增加。MCM8的增加与几种人类癌症的侵袭性临床特征相关。前列腺癌中MCM8表达增加与癌症复发相关。在永生化但未转化的前列腺上皮细胞系RWPE1细胞中强制表达MCM8,表现出快速的细胞生长和转化,而在PC3、DU145和LNCaP细胞中敲低MCM8可诱导细胞生长停滞,并减小移植了PC3和DU145细胞的严重联合免疫缺陷小鼠的肿瘤体积和死亡率。MCM8在体外和体内均与细胞周期蛋白D1结合,并通过细胞周期蛋白依赖性激酶4激活Rb蛋白磷酸化。细胞周期蛋白D1/MCM8相互作用是癌细胞中Rb磷酸化和进入S期所必需的。因此,我们的研究表明,MCM8的拷贝数增加和过表达可能在人类癌症发展中起关键作用。

https://cdn.ncbi.nlm.nih.gov/pmc/blobs/f8ad/5481462/686c945102fe/nihms862753f1.jpg

文献AI研究员

20分钟写一篇综述,助力文献阅读效率提升50倍。

立即体验

用中文搜PubMed

大模型驱动的PubMed中文搜索引擎

马上搜索

文档翻译

学术文献翻译模型,支持多种主流文档格式。

立即体验