Suppr超能文献

靶向去泛素化酶 STAMBP 可抑制 NALP7 炎性小体活性。

Targeting the deubiquitinase STAMBP inhibits NALP7 inflammasome activity.

机构信息

Department of Medicine, Acute Lung Injury Center of Excellence, University of Pittsburgh, UPMC Montefiore, NW 628, Pittsburgh, Pennsylvania 15213, USA.

Departments of Cell Biology and Physiology and Bioengineering, University of Pittsburgh, Pittsburgh, Pennsylvania 15213, USA.

出版信息

Nat Commun. 2017 May 11;8:15203. doi: 10.1038/ncomms15203.

Abstract

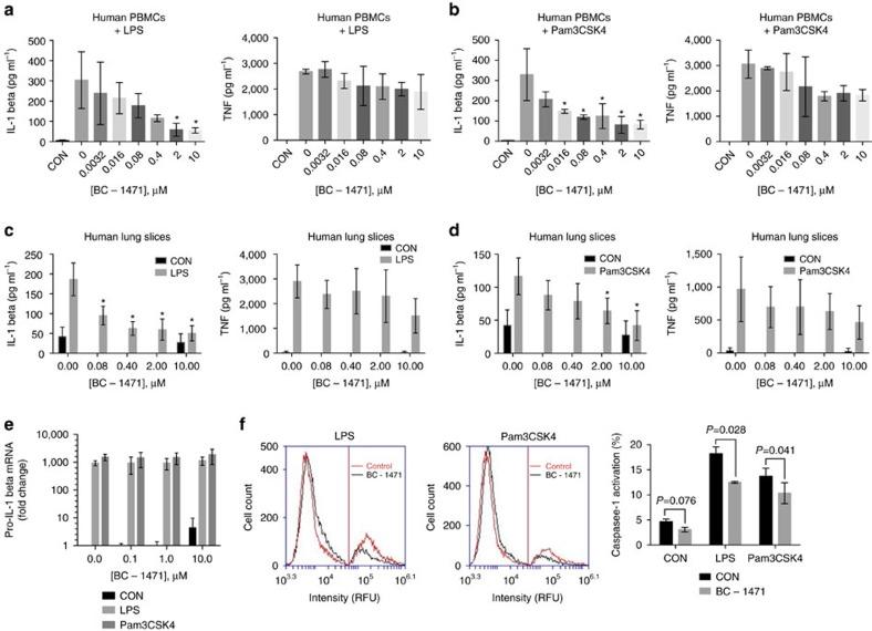
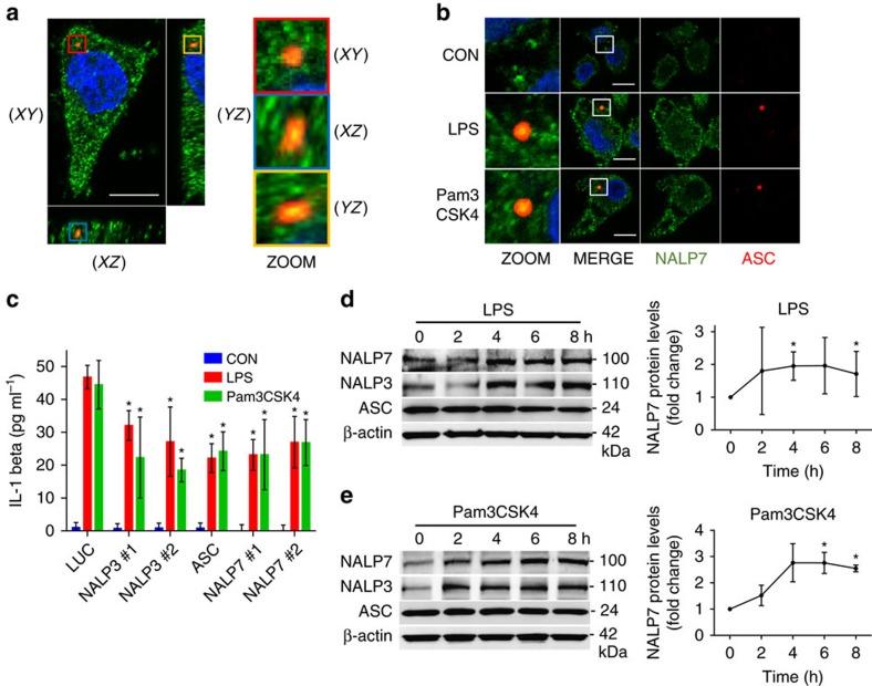
Inflammasomes regulate innate immune responses by facilitating maturation of inflammatory cytokines, interleukin (IL)-1β and IL-18. NACHT, LRR and PYD domains-containing protein 7 (NALP7) is one inflammasome constituent, but little is known about its cellular handling. Here we show a mechanism for NALP7 protein stabilization and activation of the inflammasome by Toll-like receptor (TLR) agonism with bacterial lipopolysaccharide (LPS) and the synthetic acylated lipopeptide Pam3CSK4. NALP7 is constitutively ubiquitinated and recruited to the endolysosome for degradation. With TLR ligation, the deubiquitinase enzyme, STAM-binding protein (STAMBP) impedes NALP7 trafficking to lysosomes to increase NALP7 abundance. STAMBP deubiquitinates NALP7 and STAMBP knockdown abrogates LPS or Pam3CSK4-induced increases in NALP7 protein. A small-molecule inhibitor of STAMBP deubiquitinase activity, BC-1471, decreases NALP7 protein levels and suppresses IL-1β release after TLR agonism. These findings describe a unique pathway of inflammasome regulation with the identification of STAMBP as a potential therapeutic target to reduce pro-inflammatory stress.

摘要

炎症小体通过促进炎性细胞因子(白细胞介素(IL)-1β和 IL-18)的成熟来调节先天免疫反应。NACHT、LRR 和 PYD 结构域包含蛋白 7(NALP7)是炎症小体的组成部分之一,但对其细胞内处理知之甚少。在这里,我们展示了一种机制,即通过 Toll 样受体(TLR)与细菌脂多糖(LPS)和合成酰化脂肽 Pam3CSK4 的激动作用,NALP7 蛋白稳定和炎症小体的激活。NALP7 被持续泛素化,并被招募到内溶酶体进行降解。随着 TLR 的结合,去泛素化酶酶,STAM 结合蛋白(STAMBP)阻碍 NALP7 向溶酶体的运输,从而增加 NALP7 的丰度。STAMBP 去泛素化 NALP7,STAMBP 敲低可消除 LPS 或 Pam3CSK4 诱导的 NALP7 蛋白增加。STAMBP 去泛素酶活性的小分子抑制剂 BC-1471 可降低 NALP7 蛋白水平,并抑制 TLR 激动后 IL-1β 的释放。这些发现描述了一种炎症小体调节的独特途径,其中 STAMBP 被鉴定为减少促炎应激的潜在治疗靶点。

https://cdn.ncbi.nlm.nih.gov/pmc/blobs/ee92/5437278/e03cb714c0dc/ncomms15203-f1.jpg

文献AI研究员

20分钟写一篇综述,助力文献阅读效率提升50倍。

立即体验

用中文搜PubMed

大模型驱动的PubMed中文搜索引擎

马上搜索

文档翻译

学术文献翻译模型,支持多种主流文档格式。

立即体验