Suppr超能文献

非酒精性脂肪性肝病中的肠道微生物群与蛋白质比例:孟德尔随机化和小鼠研究的见解

Gut microbiota and protein-to-protein ratios in NAFLD: insights from Mendelian randomization and murine studies.

作者信息

Lei Langhuan, Shi Wei, Yang Xing, Lin Jiali, Liang Qiuyu, Huang Xiaozhi, Pan Liuxian, Li Wei

机构信息

Research Center of Health Management, Guangxi Zhuang Autonomous Region People's Hospital and Guangxi Academy of Medical Sciences, Nanning, China.

Department of Health Management, Guangxi Zhuang Autonomous Region People's Hospital and Guangxi Academy of Medical Sciences, Nanning, China.

出版信息

Front Nutr. 2025 Jul 18;12:1597390. doi: 10.3389/fnut.2025.1597390. eCollection 2025.

Abstract

BACKGROUND

Gut microbiota and protein metabolism play critical roles in non-alcoholic fatty liver disease (NAFLD) progression, but their causal relationships remain unclear. This study integrates Mendelian randomization (MR) analysis and experimental validation to identify microbial and molecular contributors to NAFLD and explore potential therapeutic targets.

METHODS

Two-sample MR analysis was performed to assess the causal effects of gut microbiota and protein-to-protein ratios on NAFLD using inverse variance-weighted, maximum likelihood, MR-Egger, weighted median, weighted mode, and Wald ratio methods. Sensitivity analyses were conducted to ensure result robustness. Mediation analysis was applied to examine whether protein-to-protein ratios mediate the link between gut microbiota and NAFLD.

RESULTS

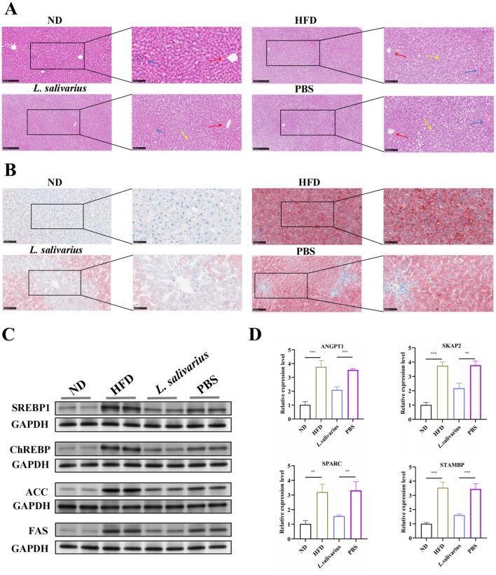
MR analysis identified 19 gut microbial taxa and 148 protein-to-protein ratios significantly associated with NAFLD. Additionally, 49 significant mediation relationships were identified, where seven gut microbial taxa influenced NAFLD via 45 protein-to-protein ratios. MR analysis identified 38 proteins significantly associated with NAFLD, derived from 192 unique proteins involved in 148 NAFLD-related protein-to-protein ratios. Experimental validation confirmed the protective role of , which alleviated hepatic lipid accumulation, improved glucose-lipid metabolism, and reduced inflammatory cytokine expression. Among the identified targets, the hepatic mRNA expression levels of ANGPT1, SKAP2, SPARC, and STAMBP were significantly upregulated in NAFLD tissues and were markedly reduced following supplementation.

CONCLUSION

This study establishes a causal link between gut microbiota, protein metabolism, and NAFLD, identifying microbial and molecular targets for intervention. The findings support microbiota-based therapies and protein biomarkers for NAFLD management, warranting further clinical validation.

摘要

背景

肠道微生物群和蛋白质代谢在非酒精性脂肪性肝病(NAFLD)进展中起关键作用,但其因果关系仍不明确。本研究整合孟德尔随机化(MR)分析和实验验证,以确定NAFLD的微生物和分子影响因素,并探索潜在的治疗靶点。

方法

采用两样本MR分析,使用逆方差加权、最大似然、MR-Egger、加权中位数、加权模式和Wald比率方法评估肠道微生物群和蛋白质与蛋白质比率对NAFLD的因果效应。进行敏感性分析以确保结果的稳健性。应用中介分析来检验蛋白质与蛋白质比率是否介导肠道微生物群与NAFLD之间的联系。

结果

MR分析确定了19种肠道微生物分类群和148种蛋白质与蛋白质比率与NAFLD显著相关。此外,还确定了49个显著的中介关系,其中7种肠道微生物分类群通过45种蛋白质与蛋白质比率影响NAFLD。MR分析确定了38种与NAFLD显著相关的蛋白质,这些蛋白质来自参与148种与NAFLD相关的蛋白质与蛋白质比率的192种独特蛋白质。实验验证证实了[具体物质]的保护作用,其减轻了肝脏脂质积累,改善了糖脂代谢,并降低了炎症细胞因子表达。在确定的靶点中,ANGPT1、SKAP2、SPARC和STAMBP的肝脏mRNA表达水平在NAFLD组织中显著上调,在补充[具体物质]后明显降低。

结论

本研究建立了肠道微生物群、蛋白质代谢与NAFLD之间的因果联系,确定了干预的微生物和分子靶点。这些发现支持基于微生物群的疗法和蛋白质生物标志物用于NAFLD管理,值得进一步的临床验证。

https://cdn.ncbi.nlm.nih.gov/pmc/blobs/7b77/12313671/9d5b087a9bfa/fnut-12-1597390-g0001.jpg

文献AI研究员

20分钟写一篇综述,助力文献阅读效率提升50倍。

立即体验

用中文搜PubMed

大模型驱动的PubMed中文搜索引擎

马上搜索

文档翻译

学术文献翻译模型,支持多种主流文档格式。

立即体验