Suppr超能文献

糖酵解通过预防活性氧介导的细胞凋亡来调节荷瘤宿主中髓源性抑制细胞的扩增。

Glycolysis regulates the expansion of myeloid-derived suppressor cells in tumor-bearing hosts through prevention of ROS-mediated apoptosis.

作者信息

Jian Shiou-Ling, Chen Wei-Wei, Su Yu-Chia, Su Yu-Wen, Chuang Tsung-Hsien, Hsu Shu-Ching, Huang Li-Rung

机构信息

Institute of Molecular and Genomic Medicine, National Health Research Institutes, Miaoli, Taiwan.

National Laboratory Animal Center, National Applied Research Laboratories, Taipei, Taiwan.

出版信息

Cell Death Dis. 2017 May 11;8(5):e2779. doi: 10.1038/cddis.2017.192.

Abstract

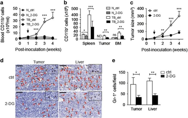
Immunotherapy aiming to rescue or boost antitumor immunity is an emerging strategy for treatment of cancers. The efficacy of immunotherapy is strongly controlled by the immunological milieu of cancer patients. Myeloid-derived suppressor cells (MDSCs) are heterogeneous immature myeloid cell populations with immunosuppressive functions accumulating in individuals during tumor progression. The signaling mechanisms of MDSC activation have been well studied. However, there is little known about the metabolic status of MDSCs and the physiological role of their metabolic reprogramming. In this study, we discovered that myeloid cells upregulated their glycolytic genes when encountered with tumor-derived factors. MDSCs exhibited higher glycolytic rate than their normal cell compartment did, which contributed to the accumulation of the MDSCs in tumor-bearing hosts. Upregulation of glycolysis prevented excess reactive oxygen species (ROS) production by MDSCs, which protected MDSCs from apoptosis. Most importantly, we identified the glycolytic metabolite, phosphoenolpyruvate (PEP), as a vital antioxidant agent able to prevent excess ROS production and therefore contributed to the survival of MDSCs. These findings suggest that glycolytic metabolites have important roles in the modulation of fitness of MDSCs and could be potential targets for anti-MDSC strategy. Targeting MDSCs with analogs of specific glycolytic metabolites, for example, 2-phosphoglycerate or PEP may diminish the accumulation of MDSCs and reverse the immunosuppressive milieu in tumor-bearing individuals.

摘要

旨在挽救或增强抗肿瘤免疫力的免疫疗法是一种新兴的癌症治疗策略。免疫疗法的疗效在很大程度上受癌症患者免疫环境的控制。髓系来源的抑制细胞(MDSCs)是具有免疫抑制功能的异质性未成熟髓系细胞群体,在肿瘤进展过程中在个体中积累。MDSC激活的信号传导机制已得到充分研究。然而,关于MDSCs的代谢状态及其代谢重编程的生理作用却知之甚少。在本研究中,我们发现髓系细胞在遇到肿瘤衍生因子时会上调其糖酵解基因。MDSCs表现出比其正常细胞组分更高的糖酵解速率,这有助于MDSCs在荷瘤宿主中的积累。糖酵解的上调可防止MDSCs产生过量的活性氧(ROS),从而保护MDSCs免于凋亡。最重要的是,我们确定糖酵解代谢物磷酸烯醇丙酮酸(PEP)是一种重要的抗氧化剂,能够防止过量ROS的产生,因此有助于MDSCs的存活。这些发现表明,糖酵解代谢物在调节MDSCs的适应性方面具有重要作用,并且可能成为抗MDSC策略的潜在靶点。用特定糖酵解代谢物的类似物,例如2-磷酸甘油酸或PEP靶向MDSCs,可能会减少MDSCs的积累,并逆转荷瘤个体中的免疫抑制环境。

https://cdn.ncbi.nlm.nih.gov/pmc/blobs/43b3/5520713/ba37007c6917/cddis2017192f1.jpg

文献AI研究员

20分钟写一篇综述,助力文献阅读效率提升50倍。

立即体验

用中文搜PubMed

大模型驱动的PubMed中文搜索引擎

马上搜索

文档翻译

学术文献翻译模型,支持多种主流文档格式。

立即体验