Suppr超能文献

一种构象转换高通量筛选测定法及黄病毒NS2B-NS3蛋白酶的变构抑制作用

A conformational switch high-throughput screening assay and allosteric inhibition of the flavivirus NS2B-NS3 protease.

作者信息

Brecher Matthew, Li Zhong, Liu Binbin, Zhang Jing, Koetzner Cheri A, Alifarag Adham, Jones Susan A, Lin Qishan, Kramer Laura D, Li Hongmin

机构信息

Wadsworth Center, New York State Department of Health, 120 New Scotland Ave, Albany NY, United States of America.

Department of food science, College of food science and technology, Guangdong Ocean University, Zhanjiang, Guangdong, People's Republic of China.

出版信息

PLoS Pathog. 2017 May 25;13(5):e1006411. doi: 10.1371/journal.ppat.1006411. eCollection 2017 May.

Abstract

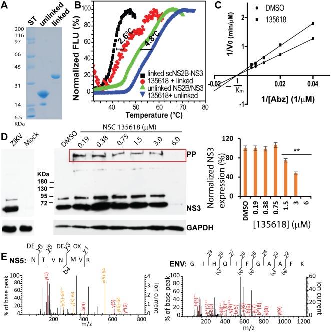
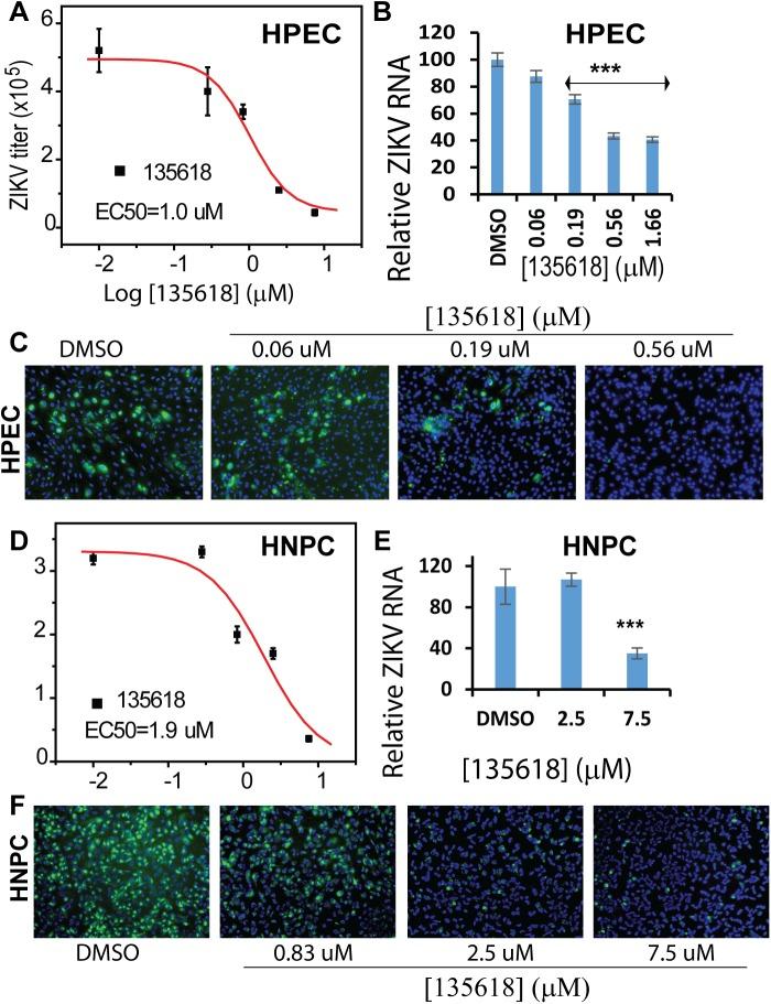
The flavivirus genome encodes a single polyprotein precursor requiring multiple cleavages by host and viral proteases in order to produce the individual proteins that constitute an infectious virion. Previous studies have revealed that the NS2B cofactor of the viral NS2B-NS3 heterocomplex protease displays a conformational dynamic between active and inactive states. Here, we developed a conformational switch assay based on split luciferase complementation (SLC) to monitor the conformational change of NS2B and to characterize candidate allosteric inhibitors. Binding of an active-site inhibitor to the protease resulted in a conformational change of NS2B and led to significant SLC enhancement. Mutagenesis of key residues at an allosteric site abolished this induced conformational change and SLC enhancement. We also performed a virtual screen of NCI library compounds to identify allosteric inhibitors, followed by in vitro biochemical screening of the resultant candidates. Only three of these compounds, NSC135618, 260594, and 146771, significantly inhibited the protease of Dengue virus 2 (DENV2) in vitro, with IC50 values of 1.8 μM, 11.4 μM, and 4.8 μM, respectively. Among the three compounds, only NSC135618 significantly suppressed the SLC enhancement triggered by binding of active-site inhibitor in a dose-dependent manner, indicating that it inhibits the conformational change of NS2B. Results from virus titer reduction assays revealed that NSC135618 is a broad spectrum flavivirus protease inhibitor, and can significantly reduce titers of DENV2, Zika virus (ZIKV), West Nile virus (WNV), and Yellow fever virus (YFV) on A549 cells in vivo, with EC50 values in low micromolar range. In contrast, the cytotoxicity of NSC135618 is only moderate with CC50 of 48.8 μM on A549 cells. Moreover, NSC135618 inhibited ZIKV in human placental and neural progenitor cells relevant to ZIKV pathogenesis. Results from binding, kinetics, Western blot, mass spectrometry and mutagenesis experiments unambiguously demonstrated an allosteric mechanism for inhibition of the viral protease by NSC135618.

摘要

黄病毒基因组编码一种单一的多蛋白前体,需要宿主和病毒蛋白酶进行多次切割,以产生构成感染性病毒粒子的各个蛋白质。先前的研究表明,病毒NS2B-NS3异源复合蛋白酶的NS2B辅因子在活性状态和非活性状态之间呈现构象动态变化。在此,我们开发了一种基于分裂荧光素酶互补(SLC)的构象转换分析方法,以监测NS2B的构象变化并表征候选变构抑制剂。活性位点抑制剂与蛋白酶的结合导致NS2B的构象变化,并导致显著的SLC增强。变构位点关键残基的诱变消除了这种诱导的构象变化和SLC增强。我们还对美国国立癌症研究所(NCI)文库化合物进行了虚拟筛选,以鉴定变构抑制剂,随后对所得候选物进行体外生化筛选。这些化合物中只有三种,即NSC135618、260594和146771,在体外显著抑制登革热病毒2(DENV2)的蛋白酶,IC50值分别为1.8 μM、11.4 μM和4.8 μM。在这三种化合物中,只有NSC135618以剂量依赖性方式显著抑制活性位点抑制剂结合引发的SLC增强,表明它抑制NS2B的构象变化。病毒滴度降低试验的结果表明,NSC135618是一种广谱黄病毒蛋白酶抑制剂,可在体内显著降低A549细胞上DENV2、寨卡病毒(ZIKV)、西尼罗河病毒(WNV)和黄热病毒(YFV)的滴度,EC50值在低微摩尔范围内。相比之下,NSC135618对A549细胞的细胞毒性仅为中等,CC50为48.8 μM。此外,NSC135618在与ZIKV发病机制相关的人胎盘和神经祖细胞中抑制ZIKV。结合、动力学、蛋白质印迹、质谱和诱变实验的结果明确证明了NSC135618抑制病毒蛋白酶的变构机制。

https://cdn.ncbi.nlm.nih.gov/pmc/blobs/937a/5462475/8651e7543875/ppat.1006411.g001.jpg

文献AI研究员

20分钟写一篇综述,助力文献阅读效率提升50倍。

立即体验

用中文搜PubMed

大模型驱动的PubMed中文搜索引擎

马上搜索

文档翻译

学术文献翻译模型,支持多种主流文档格式。

立即体验