Suppr超能文献

长链非编码RNA HOXA-AS2通过充当miR-520c-3p的海绵促进乳腺癌的增殖和侵袭。

Long non-coding RNA HOXA-AS2 promotes proliferation and invasion of breast cancer by acting as a miR-520c-3p sponge.

作者信息

Fang Yu, Wang Jingxuan, Wu Feng, Song Ying, Zhao Shu, Zhang Qingyuan

机构信息

Department of Medical Oncology, The Affiliated Tumor Hospital of Harbin Medical University, Nangang District, Harbin 151000, Heilongjiang Province, China.

Department of Gastroenterology, The First Affiliated Hospital of Harbin Medical University, Nangang District, Harbin 151000, Heilongjiang Province, China.

出版信息

Oncotarget. 2017 Jul 11;8(28):46090-46103. doi: 10.18632/oncotarget.17552.

Abstract

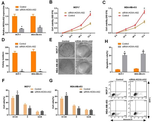
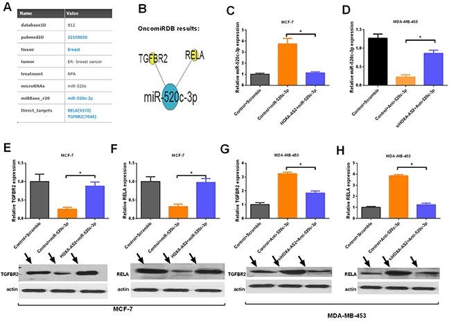
The long non-coding RNA (lncRNA) HOXA cluster antisense RNA2 (HOXA-AS2) has recently been shown to be dysregulated and involved in the progression of several cancers. However, the biological role and clinical significance of HOXA-AS2 in the carcinogenesis of breast cancer are still unclear. In the present study, we found that HOXA-AS2 was up-regulated in human breast cancer tissues and cell lines and associated with clinicopathological characteristics. Silencing of HOXA-AS2 inhibited the progression of breast cancer cells in vitro and in vivo. Furthermore, microarray profiling indicated that HOXA-AS2 serves as an endogenous sponge by directly binding to miR-520c-3p and down-regulating miR-520c-3p expression. We demonstrated that HOXA-AS2 controls the expression of miR-520c-3p target genes, TGFBR2 and RELA, in breast cancer cells. Therefore, our study may provide a better understanding of the pathogenesis of breast cancer and suggests that HOXA-AS2 may be a potential prognostic and therapeutic target in breast cancer.

摘要

长链非编码RNA(lncRNA)HOXA簇反义RNA2(HOXA-AS2)最近被证明存在失调,并参与多种癌症的进展。然而,HOXA-AS2在乳腺癌发生中的生物学作用和临床意义仍不清楚。在本研究中,我们发现HOXA-AS2在人乳腺癌组织和细胞系中上调,并与临床病理特征相关。沉默HOXA-AS2可在体外和体内抑制乳腺癌细胞的进展。此外,基因芯片分析表明,HOXA-AS2通过直接结合miR-520c-3p并下调其表达,充当内源性海绵。我们证明HOXA-AS2在乳腺癌细胞中控制miR-520c-3p靶基因TGFBR2和RELA的表达。因此,我们的研究可能有助于更好地理解乳腺癌的发病机制,并表明HOXA-AS2可能是乳腺癌潜在的预后和治疗靶点。

https://cdn.ncbi.nlm.nih.gov/pmc/blobs/76c9/5542252/946d38278830/oncotarget-08-46090-g001.jpg

文献AI研究员

20分钟写一篇综述,助力文献阅读效率提升50倍。

立即体验

用中文搜PubMed

大模型驱动的PubMed中文搜索引擎

马上搜索

文档翻译

学术文献翻译模型,支持多种主流文档格式。

立即体验