Suppr超能文献

氨基酸转运的调控协调T细胞恶性肿瘤中的代谢重编程。

Control of amino acid transport coordinates metabolic reprogramming in T-cell malignancy.

作者信息

Grzes K M, Swamy M, Hukelmann J L, Emslie E, Sinclair L V, Cantrell D A

机构信息

Division of Cell Signalling and Immunology, School of Life Sciences, University of Dundee, Dundee, UK.

Centre for Gene Regulation and Expression, School of Life Sciences, University of Dundee, Dundee, UK.

出版信息

Leukemia. 2017 Dec;31(12):2771-2779. doi: 10.1038/leu.2017.160. Epub 2017 May 26.

Abstract

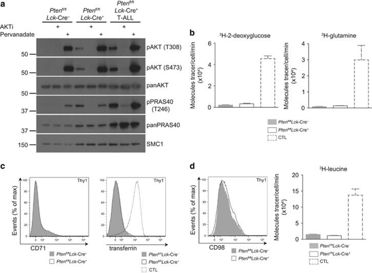
This study explores the regulation and importance of System L amino acid transport in a murine model of T-cell acute lymphoblastic leukemia (T-ALL) caused by deletion of phosphatase and tensin homolog deleted on chromosome 10 (PTEN). There has been a strong focus on glucose transport in leukemias but the present data show that primary T-ALL cells have increased transport of multiple nutrients. Specifically, increased leucine transport in T-ALL fuels mammalian target of rapamycin complex 1 (mTORC1) activity which then sustains expression of hypoxia inducible factor-1α (HIF1α) and c-Myc; drivers of glucose metabolism in T cells. A key finding is that PTEN deletion and phosphatidylinositol (3,4,5)-trisphosphate (PtdIns(3,4,5)P) accumulation is insufficient to initiate leucine uptake, mTORC1 activity, HIF1α or c-Myc expression in T cells and hence cannot drive T-ALL metabolic reprogramming. Instead, a key regulator for leucine transport in T-ALL is identified as NOTCH. Mass spectrometry based proteomics identifies SLC7A5 as the predominant amino acid transporter in primary PTEN T-ALL cells. Importantly, expression of SLC7A5 is critical for the malignant transformation induced by PTEN deletion. These data reveal the importance of regulated amino acid transport for T-cell malignancies, highlighting how a single amino acid transporter can have a key role.

摘要

本研究在因10号染色体缺失磷酸酶及张力蛋白同源物(PTEN)而导致的T细胞急性淋巴细胞白血病(T-ALL)小鼠模型中,探究了L系统氨基酸转运的调控及其重要性。白血病研究一直高度关注葡萄糖转运,但目前的数据表明,原发性T-ALL细胞对多种营养物质的转运有所增加。具体而言,T-ALL中亮氨酸转运增加为雷帕霉素靶蛋白复合物1(mTORC1)的活性提供了能量,进而维持缺氧诱导因子-1α(HIF1α)和c-Myc的表达;HIF1α和c-Myc是T细胞葡萄糖代谢的驱动因子。一个关键发现是,PTEN缺失和磷脂酰肌醇(3,4,5)-三磷酸(PtdIns(3,4,5)P)积累不足以启动T细胞中的亮氨酸摄取、mTORC1活性、HIF1α或c-Myc表达,因此无法驱动T-ALL的代谢重编程。相反,T-ALL中亮氨酸转运的一个关键调节因子被确定为NOTCH。基于质谱的蛋白质组学鉴定出SLC7A5是原发性PTEN T-ALL细胞中主要的氨基酸转运体。重要的是,SLC7A5的表达对于PTEN缺失诱导的恶性转化至关重要。这些数据揭示了调控氨基酸转运对T细胞恶性肿瘤的重要性,突出了单一氨基酸转运体如何发挥关键作用。

https://cdn.ncbi.nlm.nih.gov/pmc/blobs/bf00/5729345/b6c83a673262/leu2017160f1.jpg

文献AI研究员

20分钟写一篇综述,助力文献阅读效率提升50倍。

立即体验

用中文搜PubMed

大模型驱动的PubMed中文搜索引擎

马上搜索

文档翻译

学术文献翻译模型,支持多种主流文档格式。

立即体验