Suppr超能文献

后期促进复合物通过保护 DNA 损伤部位的泛素信号来影响修复选择。

The anaphase promoting complex impacts repair choice by protecting ubiquitin signalling at DNA damage sites.

机构信息

National Center for Protein Sciences Beijing, Life Sciences Park, Beijing 102206, China.

State Key Laboratory of Proteomics, Beijing Proteome Research Center, Beijing Institute of Radiation Medicine, 27 Taiping Road, Beijing 100850, China.

出版信息

Nat Commun. 2017 Jun 12;8:15751. doi: 10.1038/ncomms15751.

Abstract

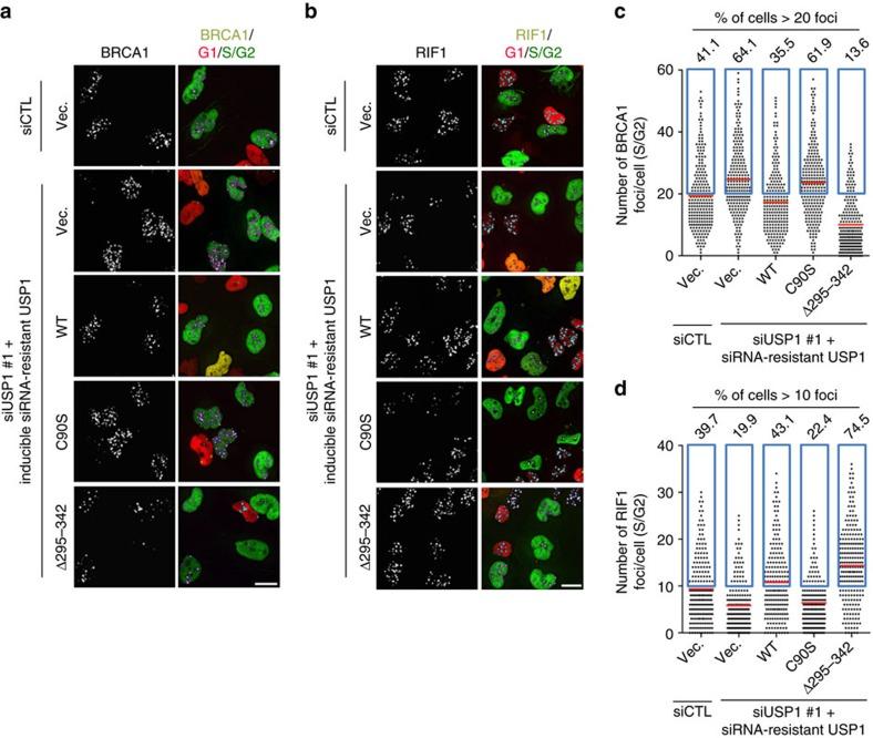
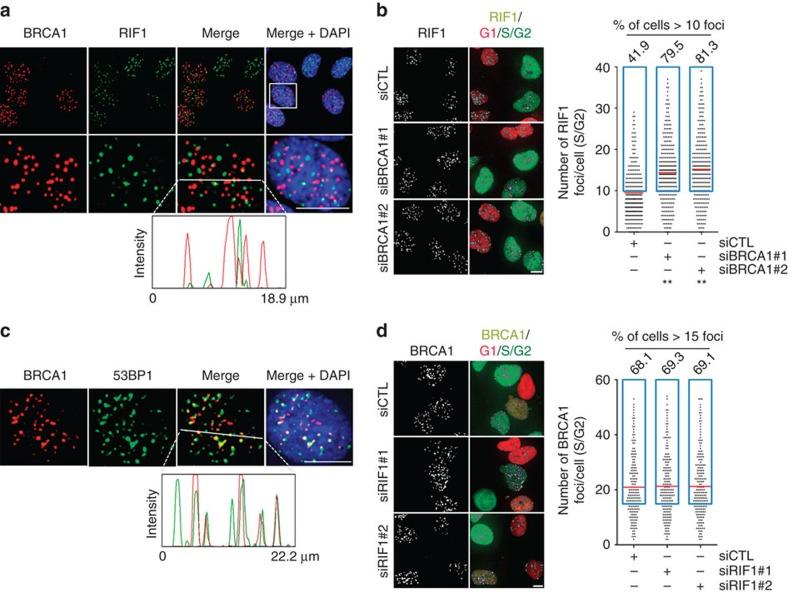
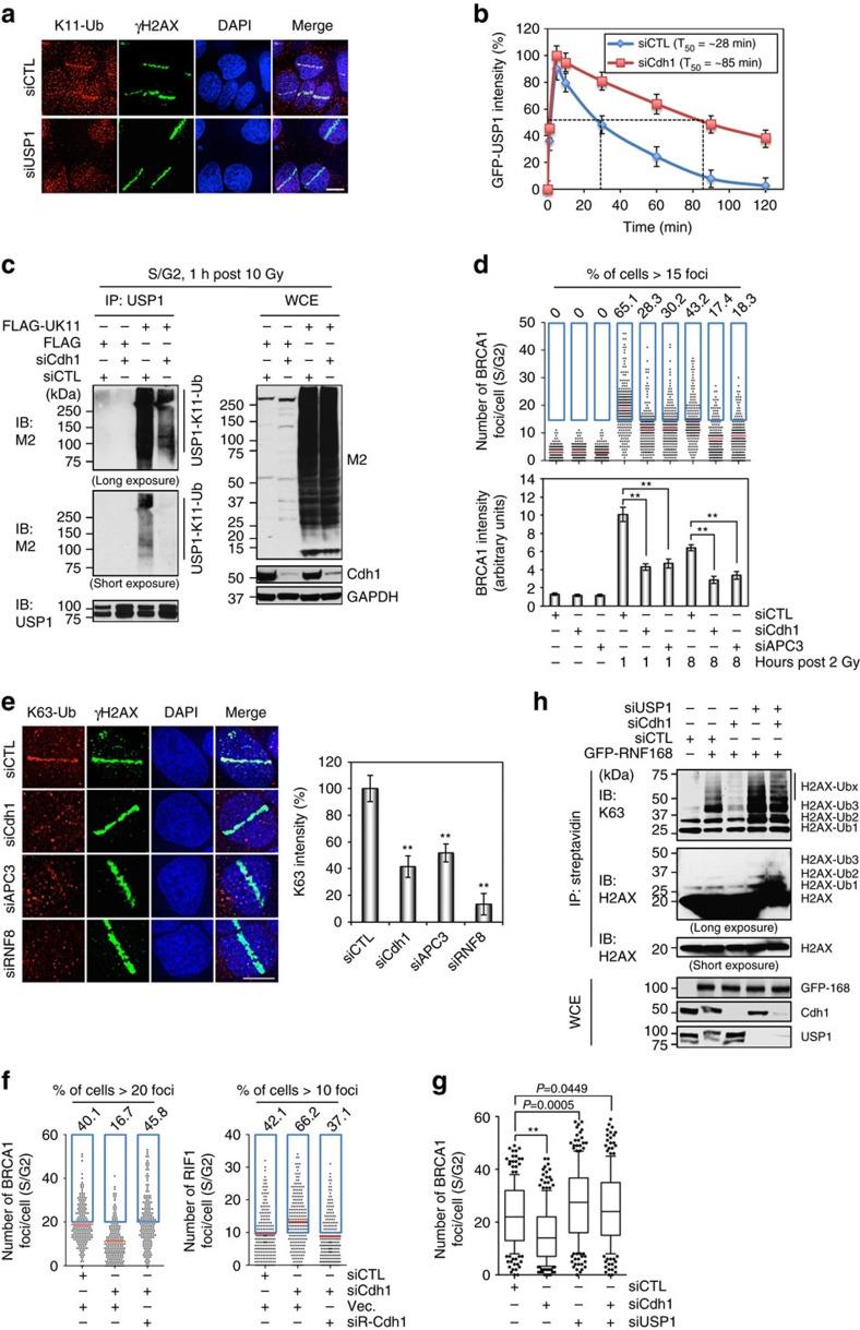
Double-strand breaks (DSBs) are repaired through two major pathways, homology-directed recombination (HDR) and non-homologous end joining (NHEJ). While HDR can only occur in S/G2, NHEJ can happen in all cell cycle phases (except mitosis). How then is the repair choice made in S/G2 cells? Here we provide evidence demonstrating that APC plays a critical role in choosing the repair pathways in S/G2 cells. Our results suggest that the default for all DSBs is to recruit 53BP1 and RIF1. BRCA1 is blocked from being recruited to broken ends because its recruitment signal, K63-linked poly-ubiquitin chains on histones, is actively destroyed by the deubiquitinating enzyme USP1. We show that the removal of USP1 depends on APC and requires Chk1 activation known to be catalysed by ssDNA-RPA-ATR signalling at the ends designated for HDR, linking the status of end processing to RIF1 or BRCA1 recruitment.

摘要

双链断裂(DSBs)通过两种主要途径进行修复,同源定向重组(HDR)和非同源末端连接(NHEJ)。虽然 HDR 只能在 S/G2 期发生,但 NHEJ 可以在所有细胞周期阶段(除有丝分裂外)发生。那么 S/G2 期细胞如何选择修复途径呢?在这里,我们提供的证据表明 APC 在 S/G2 期细胞中选择修复途径方面起着关键作用。我们的结果表明,所有 DSB 的默认选择是招募 53BP1 和 RIF1。由于其招募信号,即组蛋白上的 K63 连接多泛素链,被去泛素化酶 USP1 积极破坏,BRCA1 被阻止招募到断裂末端。我们表明,USP1 的去除取决于 APC,并且需要 Chk1 激活,该激活已知由在 HDR 指定末端的 ssDNA-RPA-ATR 信号转导催化,将末端加工的状态与 RIF1 或 BRCA1 的招募联系起来。

https://cdn.ncbi.nlm.nih.gov/pmc/blobs/4105/5472795/266ac8acf1d3/ncomms15751-f1.jpg

文献AI研究员

20分钟写一篇综述,助力文献阅读效率提升50倍。

立即体验

用中文搜PubMed

大模型驱动的PubMed中文搜索引擎

马上搜索

文档翻译

学术文献翻译模型,支持多种主流文档格式。

立即体验