Suppr超能文献

使用新型FAl标记的亲和体对HER2表达进行正电子发射断层显像

PET of HER2 Expression with a Novel FAl Labeled Affibody.

作者信息

Xu Yuping, Bai Zhicheng, Huang Qianhuan, Pan Yunyun, Pan Donghui, Wang Lizhen, Yan Junjie, Wang Xinyu, Yang Runlin, Yang Min

机构信息

The First School of Clinical Medicine, Nanjing Medical University, Nanjing, Jiangsu, 210029, China.

Key Laboratory of Nuclear Medicine, Ministry of Health, Jiangsu Key Laboratory of Molecular Nuclear Medicine, Jiangsu Institute of Nuclear Medicine, Wuxi, Jiangsu, 214063, China.

出版信息

J Cancer. 2017 Apr 9;8(7):1170-1178. doi: 10.7150/jca.18070. eCollection 2017.

Abstract

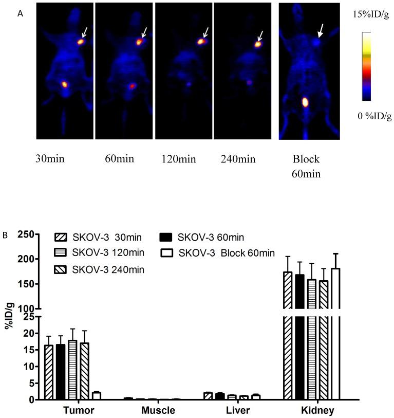
Human epidermal growth factor receptor type 2 (HER2) is abundant in a wide variety of tumors and associated with the poor prognosis. Radiolabeled affibodies are potential candidates for detecting HER2-positive lesions. However, laborious multiple-step synthetic procedure and high abdomen background may hinder the widespread use. Herein, cysteinylated ZHER modified with a new hydrophilic linker (denoted as MZHER) was designed and labeled using FAl-NOTA strategies. The biologic efficacy of the novel tracer and its feasibilities for in vivo monitoring HER2 levels were also investigated in xenograft models with different HER2 expressions. MZHER was conjugated with MAL-NOTA under standard reaction conditions. The affibody molecule was then radiolabeled with FAl complex. The binding specificity of the tracer, FAl-NOTA-MAL-MZHER, with HER2 was primarily characterized via in vitro studies. MicroPET imaging were performed in nude mice bearing tumors (SKOV-3, JIMT-1 and MCF-7) after injection. The HER2 levels of xenografts were determined using Western blotting analysis. FAl-NOTA-MAL-MZHER can be efficiently produced within 30 min with a non-decaycorrected yield of about 10% and a radiochemical purity of more than 95%. In vitro experiments revealed that the modified affibody retained the specific affinity to HER2. PET imaging showed that SKOV-3 and JIMT-1 xenografts were clearly visualized with excellent contrast and low abdomen backgrounds. On the contrary, the signals of MCF-7 tumor were difficult to visualize. The ROI values ranged from16.54±2.69% ID/g for SKOV-3 to 8.42±1.20 %ID/g for JIMT-1 tumors at 1h postinjection respectively. Poor uptake was observed from MCF-7 tumors with 1.71±0.34% ID/g at the same time point. Besides, a significant linear correlation between % ID/g values and relative HER2 expression levels was also found. FAl-NOTA-MAL-MZHER is a promising tracer for in vivo detecting HER2 status with the advantages of facile synthesis and favorable pharmacokinetics. It may be useful in differential diagnosis, molecularly targeted therapy and prognosis of the cancers.

摘要

人表皮生长因子受体2(HER2)在多种肿瘤中大量表达,并与预后不良相关。放射性标记的亲和体是检测HER2阳性病变的潜在候选物。然而,繁琐的多步合成过程和高腹部背景可能会阻碍其广泛应用。在此,设计了一种用新型亲水性连接子修饰的半胱氨酸化ZHER(记为MZHER),并采用FAl-NOTA策略进行标记。还在具有不同HER2表达的异种移植模型中研究了新型示踪剂的生物学效应及其体内监测HER2水平的可行性。在标准反应条件下,MZHER与MAL-NOTA偶联。然后用FAl络合物对亲和体分子进行放射性标记。通过体外研究初步表征了示踪剂FAl-NOTA-MAL-MZHER与HER2的结合特异性。注射后,对荷瘤(SKOV-3、JIMT-1和MCF-7)裸鼠进行MicroPET成像。用蛋白质免疫印迹分析测定异种移植瘤的HER2水平。FAl-NOTA-MAL-MZHER可在30分钟内高效制备,未校正衰变的产率约为10%,放射化学纯度超过95%。体外实验表明,修饰后的亲和体保留了对HER2的特异性亲和力。PET成像显示,SKOV-3和JIMT-1异种移植瘤清晰可见,对比度良好,腹部背景低。相反,MCF-7肿瘤的信号难以可视化。注射后1小时,SKOV-3肿瘤的ROI值范围为16.54±2.69%ID/g,JIMT-1肿瘤的ROI值范围为8.42±1.20%ID/g。在同一时间点,MCF-7肿瘤摄取较差,为1.71±0.34%ID/g。此外,还发现%ID/g值与相对HER2表达水平之间存在显著的线性相关性。FAl-NOTA-MAL-MZHER是一种很有前景的用于体内检测HER2状态的示踪剂,具有合成简便、药代动力学良好的优点。它可能对癌症的鉴别诊断、分子靶向治疗和预后有帮助。

https://cdn.ncbi.nlm.nih.gov/pmc/blobs/ee21/5463431/dc89db96750b/jcav08p1170g001.jpg

文献AI研究员

20分钟写一篇综述,助力文献阅读效率提升50倍。

立即体验

用中文搜PubMed

大模型驱动的PubMed中文搜索引擎

马上搜索

文档翻译

学术文献翻译模型,支持多种主流文档格式。

立即体验