Suppr超能文献

Ga-NOTA-MAL-Cys-MZHER PET/CT成像对HER2阳性肺腺癌的诊断价值

The diagnostic value of Ga-NOTA-MAL-Cys-MZHER PET/CT imaging for HER2-positive lung adenocarcinoma.

作者信息

Li Shu, Wang Ke, Zhu Xue, Pan Donghui, Wang Ling, Guo Xu, Gao Xiaomin, Luo Qing, Wang Xun

机构信息

Department of Pulmonary and Critical Care Medicine, Jiangnan University Medical Center, Jiangnan University (Wuxi No. 2 People's Hospital), Wuxi, Jiangsu, China.

Wuxi School of Medicine, Jiangnan University, Wuxi, Jiangsu, China.

出版信息

Front Med (Lausanne). 2024 Aug 13;11:1447500. doi: 10.3389/fmed.2024.1447500. eCollection 2024.

Abstract

BACKGROUND

The human epidermal growth factor receptor 2 gene (HER2) has been identified as a potential therapeutic target in lung adenocarcinoma (LUAD). Non-invasive positron emission tomography (PET) imaging provides a reliable strategy for determination of HER2 expression through whole-body detection of abnormalities. The PET tracer Ga-NOTA-MAL-Cys-MZHER has shown promising results for HER2-positive breast and gastric cancers. This study aims to evaluate the performance of Ga-NOTA-MAL-Cys-MZHER and models and in clinical patients with HER2-positive LUAD.

METHODS

NOTA-MAL-Cys-MZHER was synthesized and labeled with Ga. Cell uptake, cell binding ability, and stability studies of Ga-NOTA-MAL-Cys-MZHER were assessed both in the Calu-3 lung cancer (LC) cell line and normal mice. assessment in tumor-bearing mice was conducted using microPET imaging and biodistribution experiments. Additionally, preliminary PET/CT imaging analysis was performed on HER2-positive LC patients.

RESULTS

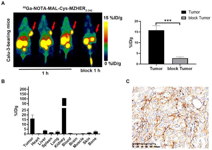
Ga-NOTA-MAL-Cys-MZHER was prepared with a radiochemical purity (RCP) exceeding 95%. The tracer demonstrated high cell uptake in HER2-overexpressing Calu-3 cells, with an IC of 158.9, an adequate 1.73 nM. Good stability was exhibited both and . MicroPET imaging of Calu-3-bearing mice revealed high tumor uptake and notable tumor-to-background ratios. Positive outcomes were also observed in two HER2-positive LUAD patients.

CONCLUSION

Ga-NOTA-MAL-Cys-MZHER demonstrated satisfactory stability, sensitivity, and specificity. These findings suggest that Ga-NOTA-MAL-Cys-MZHER PET/CT imaging provides a novel tool for non-invasive visual assessment of HER2 expression in LUAD patients.

摘要

背景

人表皮生长因子受体2基因(HER2)已被确定为肺腺癌(LUAD)的一个潜在治疗靶点。非侵入性正电子发射断层扫描(PET)成像通过对全身异常情况的检测,为确定HER2表达提供了一种可靠的策略。PET示踪剂Ga-NOTA-MAL-Cys-MZHER在HER2阳性乳腺癌和胃癌中已显示出有前景的结果。本研究旨在评估Ga-NOTA-MAL-Cys-MZHER及其模型在HER2阳性LUAD临床患者中的性能。

方法

合成NOTA-MAL-Cys-MZHER并用Ga进行标记。在Calu-3肺癌(LC)细胞系和正常小鼠中评估了Ga-NOTA-MAL-Cys-MZHER的细胞摄取、细胞结合能力和稳定性研究。在荷瘤小鼠中使用微型PET成像和生物分布实验进行评估。此外,对HER2阳性LC患者进行了初步的PET/CT成像分析。

结果

制备的Ga-NOTA-MAL-Cys-MZHER放射化学纯度(RCP)超过95%。该示踪剂在HER2过表达的Calu-3细胞中表现出高细胞摄取,IC为158.9,亲和力为1.73 nM。在细胞和体内均表现出良好的稳定性。对荷Calu-3小鼠的微型PET成像显示肿瘤摄取高且肿瘤与背景比值显著。在两名HER2阳性LUAD患者中也观察到了阳性结果。

结论

Ga-NOTA-MAL-Cys-MZHER表现出令人满意的稳定性、敏感性和特异性。这些发现表明,Ga-NOTA-MAL-Cys-MZHER PET/CT成像为LUAD患者HER2表达的非侵入性视觉评估提供了一种新工具。

https://cdn.ncbi.nlm.nih.gov/pmc/blobs/650e/11347437/d40de55eec62/fmed-11-1447500-g001.jpg

文献AI研究员

20分钟写一篇综述,助力文献阅读效率提升50倍。

立即体验

用中文搜PubMed

大模型驱动的PubMed中文搜索引擎

马上搜索

文档翻译

学术文献翻译模型,支持多种主流文档格式。

立即体验